-

實時智能的誕生:計算范式的根本性轉變
人工智能已超越單純的技術應用或單一模型范疇,正演變為如同電力與互聯網般不可或缺的現代基礎設施。它依托于真實的能源、硬件與經濟體系,具備將原材料大規模轉化為實時智能的獨特能力。從底層的能源供應到頂層的應用落地,AI 構建了一個涵蓋芯片、基礎設施及模型的嚴密五層架構。這一架構不僅標志...
2026-03-11
NVIDIA 黃仁勛 AI
-

二手基恩士VK-9710故障頻發?海翔科技:原廠品質,一半成本,5天修復!
基恩士VK-9710激光共聚焦顯微鏡作為微觀檢測領域的“火眼金睛”,憑借納米級精度與超景深成像優勢,成為眾多企業提升品控的關鍵裝備。然而,二手設備在流轉中常因工況復雜面臨光學衰減、運動卡頓等頻發故障,而維修市場技術良莠不齊、售后缺失的現狀,讓企業在“高昂漫長的原廠服務”與“風險未知的第三...
2026-03-11
基恩士 VK-9710 激光共聚焦顯微鏡 二手設備
-

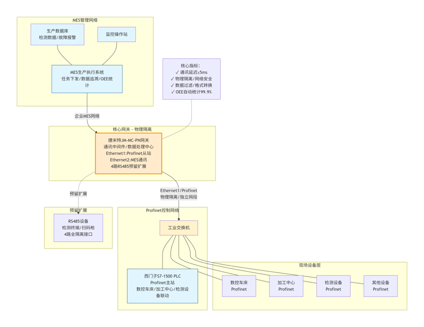
降本增效新路徑:低成本改造實現PLC與MES無縫對接,故障響應提速70%
在工業4.0與智能制造浪潮的推動下,構建高效、透明且安全的數字化生產體系已成為制造企業轉型升級的核心訴求。本項目以西門子S7-1500 PLC為控制核心,旨在打通數控車床、加工中心及檢測設備間的“信息孤島”,實現與MES生產執行系統的深度互聯。然而,傳統PLC直連MES的模式面臨著數據格式不兼容、網絡...
2026-03-11
西門子 S7-1500 PLC MES 系統 Profinet 總線
-

昂貴的試錯:當Palantir模式遭遇中國企業的“項目制”現實
在人工智能從概念驗證邁向規模化落地的關鍵階段,Palantir憑借其“工程團隊嵌入業務”與“統一語義層本體論”的獨特模式,成為了眾多中國首席信息官(CIO)眼中的企業AI平臺標桿。然而,這種依賴專家深度驅動、追求極致語義精確的模式,往往被誤讀為一種可快速復制的高端系統集成方案,卻忽視了其背后對...
2026-03-11
Gartner 企業 人工智能
-

長電科技JSAC工廠在滬投產,打造車規級芯片封測新標桿
在智能汽車與機器人產業迅猛發展的時代背景下,芯片作為核心支撐技術,對高可靠性、高性能封測能力提出了更高要求。2024年3月10日,長電科技旗下面向汽車電子與機器人應用的芯片封測工廠——長電科技汽車電子(上海)有限公司(JSAC)在中國(上海)自由貿易試驗區臨港新片區正式啟用,標志著我國在車...
2026-03-11
長電科技 汽車電子 機器人 智能駕駛 車規級芯片
-

Spectrum儀器推出DDS選件,大幅提升任意波形發生器靈活性
中國北京,2026年3月11日訊—— Spectrum儀器為其65xx系列任意波形發生器(AWG)推出全新DDS(直接數字頻率合成)選件,為生成正弦信號、精細可調參考源、合成正弦波、波形序列、頻率掃描及調制信號,提供了一套高性價比的解決方案。
2026-03-11
Spectrum儀器
-

告別“代理”負擔:Akamai 與 NVIDIA 聯手為老舊工業設備提供硬件隔離保護
面對日益嚴峻且復雜的網絡威脅,關鍵基礎設施(如電網、水廠及工業控制系統)因設備老舊脆弱、無法承受傳統安全代理軟件的資源開銷,長期處于暴露風險之中。為突破這一保護瓶頸,Akamai Technologies 近日聯合 NVIDIA 推出了一項革命性的解決方案:通過將 Akamai Guardicore Segmentation 軟件與 NV...
2026-03-10
Akamai NVIDIA Zero 基礎架構 網絡安全
- 噪聲中提取真值!瑞盟科技推出MSA2240電流檢測芯片賦能多元高端測量場景
- 10MHz高頻運行!氮矽科技發布集成驅動GaN芯片,助力電源能效再攀新高
- 失真度僅0.002%!力芯微推出超低內阻、超低失真4PST模擬開關
- 一“芯”雙電!圣邦微電子發布雙輸出電源芯片,簡化AFE與音頻設計
- 一機適配萬端:金升陽推出1200W可編程電源,賦能高端裝備制造
- Spectrum儀器推出DDS選件,大幅提升任意波形發生器靈活性
- 長電科技JSAC工廠在滬投產,打造車規級芯片封測新標桿
- 昂貴的試錯:當Palantir模式遭遇中國企業的“項目制”現實
- 實時智能的誕生:計算范式的根本性轉變
- 二手基恩士VK-9710故障頻發?海翔科技:原廠品質,一半成本,5天修復!
- 車規與基于V2X的車輛協同主動避撞技術展望
- 數字隔離助力新能源汽車安全隔離的新挑戰
- 汽車模塊拋負載的解決方案
- 車用連接器的安全創新應用
- Melexis Actuators Business Unit
- Position / Current Sensors - Triaxis Hall











