【導讀】本文描述一種使用電化學傳感器的便攜式一氧化碳(CO)探測器。一氧化碳的IDLH濃度遠高于大多數其它有毒氣體,處理起來相對更安全。但一氧化碳仍然屬于致命性氣體,測試本文所述電路時應極其小心并采取適當的通風措施。
安全第一!許多工業過程涉及到有毒化合物,例如:制造塑料、農用化學品和醫藥產品會用到氯氣;生產半導體需要使用磷化氫和砷化氫;燃燒消費類包裝材料會釋放出氰化氫。因此,了解有毒氣體濃度是否達到危險程度十分重要。
在美國,國家職業安全與健康研究所(NIOSH)和美國政府工業衛生學家會議(ACGIH)已規定了許多有毒工業氣體的短時間和長時間接觸限值。“閾限值—時間加權平均值”是指大多數工人可以在正常8小時工作日內反復接觸而不會受到有害影響的時間加權平均濃度。“閾限值—短時間接觸限值”(TLV-STEL)是指大多數工人可以短時間接觸而不會受到刺激或傷害的濃度。“立即威脅生命或健康的濃度”(IDLHC)是一種限制性濃度,它會對生命立即或緩慢產生威脅,導致不可逆轉的健康損害,或者影響工人獨立逃生的能力。表1列出了幾種常見氣體的限值。
對于檢測或測量有毒氣體濃度的儀器,電化學傳感器能夠提供多項優勢。大多數傳感器都是針對特定氣體而設計,可用分辨率小于氣體濃度的百萬分之一(1 PPM),所需工作電流極小,非常適合便攜式電池供電的儀器。電化學傳感器的一個重要特性是響應緩慢:首次上電后,傳感器可能需要數分鐘時間才能建立至最終輸出值;暴露于中間量程的氣體濃度時,傳感器可能需要25到40秒時間才能達到最終輸出值的90%。
本文描述一種使用電化學傳感器的便攜式一氧化碳(CO)探測器。一氧化碳的IDLH濃度遠高于大多數其它有毒氣體,處理起來相對更安全。但一氧化碳仍然屬于致命性氣體,測試本文所述電路時應極其小心并采取適當的通風措施。
圖1. CO-AX一氧化碳傳感器
圖1所示為 Alphasense公司的CO-AX傳感器。表2是CO-AX傳感器技術規格摘要。
對于這種應用中的便攜式儀表,實現最長的電池壽命是最重要的目標,因此,必須將功耗降到最低,這一點至關重要。在典型的低功耗系統中,測量電路上電后執行一次測量,然后關斷進入長時間待機狀態。然而,在這種應用中,由于電化學傳感器的時間常數很長,測量電路必須始終保持上電狀態。幸運的是,因為響應緩慢,所以我們可以使用微功耗放大器、高值電阻和低頻濾波器,從而將約翰遜噪聲和1/f噪聲降至最低。此外,單電源供電可避免雙極性電源的功率浪費現象。
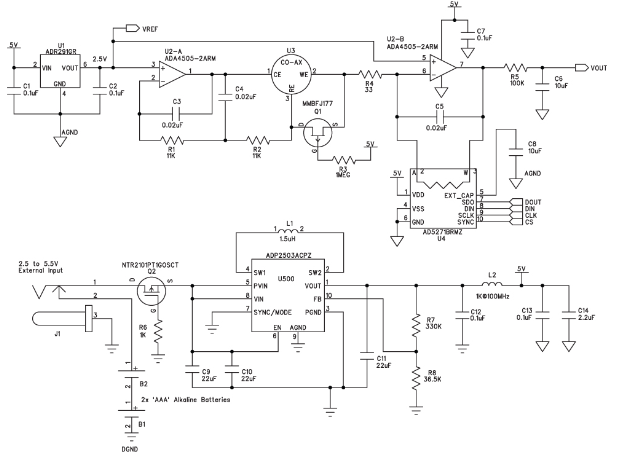
圖2給出了該便攜式氣體探測器的電路。雙通道微功耗放大器 ADA4505-2在恒電位配置(U2-A)和跨導配置(U2-B)下使用。該放大器的功耗和輸入偏置電流非常低,對于恒電位部分和跨導部分都是很好的選擇。每個放大器的功耗僅10 μA,因此電池壽命非常長。

圖2. 使用電化學傳感器的便攜式氣體探測器
感器,通過一層薄膜后作用于工作電極(WE)。恒電位電路檢測參考電極(RE)的電壓,并向輔助電極(CE)提供電流,使RE端與WE端之間的電壓保持恒定。RE端沒有電流流進或流出,因此流出CE端的電流流進WE端,該電流與目標氣體濃度成正比。流過WE端的電流可能是正值,也可能是負值,具體取決于傳感器中發生的是還原反應還是氧化反應。對于一氧化碳,發生氧化時,CE端電流為負值(電流流入恒電位運算放大器的輸出端)。電阻R4通常非常小,因此WE端的電壓約等于VREF。
[page]
流入WE端的電流會導致U2-A的輸出端產生相對于WE端的負電壓。對于一氧化碳傳感器,此電壓通常為數百毫伏,但對于其它類型的傳感器,此電壓可能高達1 V。為采用單電源供電,微功耗基準電壓源 ADR291(U1)將整個電路提升到地以上2.5 V。ADR291的功耗僅12 μA;它還能提供基準電壓,以使模數轉換器可對此電路的輸出進行數字化處理。
跨導放大器的輸出電壓為:
其中:
IWE 為流入WE端的電流。
Rf 為跨導電阻(在圖2中顯示為U4)。
傳感器的最大響應為90 nA/ppm,如表2所示,其最大輸入范圍為2,000 ppm。因此,最大輸出電流為180 μA,最大輸出電壓由跨導電阻決定,如公式2所示。
針對不同氣體或來自不同制造商的傳感器具有不同的電流輸出范圍。如果U4使用可編程變阻器AD5271,而不是固定電阻,就可以針對不同的氣體傳感器采用相同的結構和材料。此外,這樣的產品還支持調換傳感器,因為微控制器可以針對不同的氣體傳感器,將AD5271設置為適當的電阻值。AD5271的溫度系數為5 ppm/°C,優于大多數分立電阻;其電源電流為1 μA,對系統功耗的影響極小。
采用5 V單電源供電時,根據公式1可知,跨導放大器U2-B的輸出范圍為2.5 V。如果將AD5271設置為12.5 kΩ,就可以利用傳感器最差靈敏度情況下的范圍,并能提供大約10%的超量程能力。
使用65 nA/ppm的典型傳感器響應,可以通過下式將輸出電壓轉換為一氧化碳的ppm:
采用差分輸入ADC時,只需將2.5 V基準電壓輸出端連接到ADC的AIN-端,從而消除公式3中的2.5 V項。
電阻R4使跨導放大器的噪聲增益保持在合理水平。R4的值需權衡兩個因素:噪聲增益的幅度和暴露于高濃度氣體時傳感器的建立時間誤差。對于本電路,R4 = 33 Ω,由此可計算噪聲增益等于380,如公式4所示。
跨導放大器的輸入噪聲應乘以此增益。ADA4505-2的0.1 Hz至10 Hz輸入電壓噪聲為2.95 μV p-p,因此輸出端的噪聲為:
該輸出噪聲相當于1.3 ppm p-p以上的氣體濃度,這種低頻噪聲難以濾除。幸好傳感器響應非常慢,因此由R5和C6構成的低通濾波器可以具有0.16 Hz的截止頻率。此濾波器的時間常數為1秒,與傳感器的30秒響應時間相比可忽略不計。
Q1為P溝道JFET。電路啟動時,柵極電壓為VCC,晶體管斷開。系統關斷時,柵極電壓降至0 V,JFET開啟,使RE端和WE端保持相同的電位。當電路再次啟動時,這可以大大改善傳感器的開啟建立時間。
該電路由兩節AAA電池供電。使用二極管提供反向電壓保護會浪費寶貴的電能,因此本電路使用P溝道MOSFET (Q2)。該MOSFET通過阻塞反向電壓來保護電路,施加正電壓時導通。MOSFET的導通電阻小于100 mΩ,因此它引起的壓降遠小于二極管。除AAA電池以外,降壓-升壓調節器ADP2503還允許使用最高5.5 V的外部電源。在省電模式下工作時,ADP2503的功耗僅38 μA。由L2、C12和C13構成的濾波器可消除模擬電源軌產生的任何開關噪聲。連接外部電源時,該儀表不是通過一個電路來斷開電池,而是利用一個插孔以機械方式斷開電池,從而避免電能浪費。
使用AAA電池時,正常情況(未檢測到氣體)下的總功耗約為100 μA,最差情況(檢測到2,000 ppm CO)下的總功耗約為428 μA。如果該儀表與一個微控制器相連,在不進行測量時可進入低功耗待機模式,則電池壽命可達1年以上。



