【導讀】從歷史的角度來看,就在不久之前,也就是20世紀初,支持RF信號鏈的RF工程學還是一門新興的學科。如今,RF技術和射頻器件深深根植于我們的生活,沒有它們,現代文明可能不會存在。生活中有無數非常依賴RF信號鏈的示例,這將是我們討論的焦點。
在我們深入探討之前,我們先來了解RF的實際含義。乍一看,這似乎是一個簡單的問題。我們都知道,RF表示射頻,此術語的通用定義規定了特定的頻率范圍:MHz至GHz電磁頻譜。但是,如果我們仔細查看其定義并進行比較,就會發現,它們只是對RF頻譜的實際邊界的定義不同。鑒于我們可能經常在與特定頻率無關的其他環境中廣泛使用該術語,所以,此術語變得更加令人費解。那么,RF是什么?
通過關注RF的突出特性,包括相移、電抗、耗散、噪聲、輻射、反射和非線性,可以確立一致的定義基礎,涵蓋多種含義。這個基礎代表了現代包羅萬象的定義,不依賴于單個方面或特定數值來區分RF和其他術語。術語RF適用于許多具有構成此定義特性的任何電路或組件。
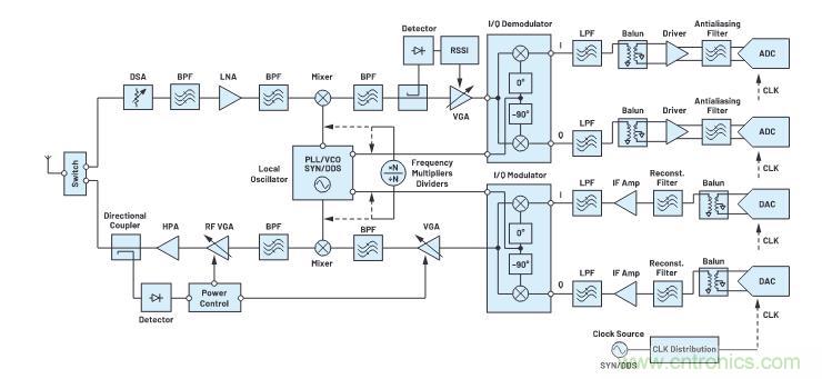
我們已設定了本次探討的背景,現在可以開始進入正題,分析圖1中的通用RF信號鏈。其中使用分布式元件電路模型來體現電路中的相位偏移,在較短的RF波長下這種偏移不可忽略,因此該集總電路的近似表示不適用于這些類型的系統。RF信號鏈中可能包括各種各樣的分立式組件,如衰減器、開關、放大器、檢測器、合成器和其他RF模擬器件,以及高速ADC和DAC。將所有這些組件組合起來用于特定應用,其總體標稱性能將取決于這些分立式組件的組合性能。

圖1.一個通用RF信號鏈。
因此,為了設計一個能夠滿足目標應用的特定系統,RF系統工程師必須能夠真正從系統級視角考慮,且對基礎的關鍵概念和原則有一致的理解。這些知識儲備非常重要,為此,我們編寫了這篇討論文章,它包含兩個部分。第一部分的目標是:簡要介紹用于確定RF器件的特性和量化其性能的主要特性和指標。第二部分的目標是:深入介紹可用于針對所需應用開發RF信號鏈的各種單個組件及其類型。在本文中,我們將重點討論第一部分,并考慮與RF系統相關的主要特性和性能指標。
RF術語簡介
目前有多種參數用于描述整個RF系統及其分立式模塊的特性。根據應用或用例,其中一些特性可能極其重要,其他特性則不太重要或無關緊要。僅通過本文,肯定無法對如此復雜的主題展開全面分析。但是,我們將嘗試按照共同的思路,也就是將一系列復雜的相關內容轉變為平衡、易于理解的RF系統屬性和特性指南,從而簡明全面地概述最常見的RF性能。
基本特性
散射矩陣(或S矩陣)是在描述RF系統行為時需要用到的一個基本術語。我們可以使用S矩陣,將復雜的RF網絡表示為簡單的N端口黑盒。常見的2端口RF網絡(例如放大器、濾波器或衰減器)示例如圖2所示,其中Vn+是n端口入射波電壓的復振幅,Vn– 是n端口反射波電壓的復振幅。2當其所有端口都以匹配負載端接時,我們可以通過散射矩陣來描述該網絡,其中的元素(或S參數)根據這些電壓波之間的關系來量化RF能量如何通過系統傳播。現在,我們使用S參數來表示典型RF網絡的主要特性。

圖2.用S矩陣表示的2端口網絡。
在網絡匹配的情況下,S21相當于端口1到端口2的傳輸系數(S12也可以按類似方法定義)。以對數標度表示的幅度|S21|代表輸出功率與輸入功率的比值,稱為增益或標量對數增益。此參數是放大器和其他RF系統的重要指標,它也可以取負值。負增益表示固有損耗或失配損耗,通常用其倒數表示,即插入損耗(IL),這是衰減器和濾波器的典型指標。
如果我們現在考慮同一端口的入射波和反射波,則可以如圖2所示來定義S11和S22。當其他端口以匹配負載端接時,這些項相當于相應端口的反射系數|Γ|。根據公式1,我們可以將反射系數的大小與回波損耗(RL)相關聯:

回波損耗是指端口的入射功率與源極的反射功率之比。根據我們估算這個比值使用的端口,我們可以區分輸入和輸出回波損耗。回波損耗始終是非負值,表示網絡的輸入或輸出阻抗與朝向源極的端口阻抗的匹配程度。
需要注意的是,IL和RL與S參數的這種簡單關系只有在所有端口都匹配的情況下才有效,這是定義網絡本身的S矩陣的前提條件。如果網絡不匹配,它不會改變其固有的S參數,但可能會改變其端口的反射系數以及端口之間的傳輸系數。
頻率范圍和帶寬
我們描述的所有這些基本量將在頻率范圍內不斷變化,這是所有RF系統的共同基本特性。它定義了這些系統所支持的頻率范圍,并給我們提供了一個更關鍵的性能度量——帶寬(BW)
雖然此術語可能僅指信號特性,但其某些形式可用于描述處理這些信號的RF系統。帶寬一般會定義受某一標準限制的頻率范圍。但是,它可能具有不同的含義,因具體的應用環境而異。為了使我們的論述更加全面,我們來簡單定義一下不同的含義:
3 dB帶寬是信號功率電平超過其最大值一半的頻率范圍。
瞬時帶寬(IBW)或實時帶寬是指系統在不需要重新調諧的情況下能夠產生或獲取的最大連續帶寬。
占用帶寬(OBW)是包含總集成信號功率特定百分比的頻率范圍。
分辨率帶寬(RBW)一般是指兩個頻率分量(可繼續分解)之間的最小間隔。例如,在頻譜分析儀系統中,它是最終濾波器級的頻率范圍。
這只是各種帶寬定義中的幾個示例;但是,無論其含義如何,RF信號鏈的帶寬很大程度上取決于其模擬前端,以及高速模數轉換器或數模轉換器的采樣速率和帶寬。
非線性
需要指出的是,RF系統的特性不僅會隨著頻率變化,也會隨著信號功率電平而變化。我們在本文開頭描述的基本特性通常用小信號S參數表示,沒有考慮非線性效應。但是,在一般情況下,通過RF網絡的功率電平持續升高通常會帶來更明顯的非線性效應,最終導致其性能下降。
我們在談論具有良好線性度的RF系統或組件時,通常是指用于描述其非線性性能的關鍵指標滿足目標應用要求。我們來看看這些常用來量化RF系統非線性行為的關鍵指標。
我們首先需要考慮的參數是輸出1 dB壓縮點(OP1dB),它定義了通用器件從線性模式轉換為非線性模式的拐點,即系統增益降低1 dB時的輸出功率水平。這是功率放大器的基本特性,用于將該器件的工作電平設置為趨向飽和輸出功率(PSAT)定義的飽和電平。功率放大器通常位于信號鏈的最后一級,因此這些參數通常定義RF系統的輸出功率范圍。
一旦系統處于非線性模式,就會使信號失真、產生雜散頻率分量,或者雜散。雜散是相對于載波信號(單位:dBc)的電平進行測量,可以分為諧波和交調產物(參見圖3)。諧波是處于基波頻率的整數倍位置的信號(例如,H1、H2、H3諧波),而交調產物是非線性系統中存在兩個或更多基波信號時出現的信號。如果第一個基波信號位于頻率f1,第二個位于f2,則二階交調產物出現在兩個信號的和頻和差頻位置,即f1 + f2和f2 – f1,以及f1 + f1和f2 + f2(后者也稱為H2諧波)。二階交調產物與基波信號相結合,會產生三階交調產物,其中兩個(2f1 – f2和2f2 – f1)特別重要,由于它們接近原始信號,因此難以濾除。包含雜散頻率分量的非線性RF系統的輸出頻譜表示了交調失真(IMD),這是描述系統非線性度的一個重要術語。

圖3.諧波和交調產物。
與二階交調失真(IMD2)和三階交調失真(IMD3)相關的雜散分量會對目標信號造成干擾。用于量化干擾嚴重程度的重要指標為交調點(IP)。我們可以區分二階(IP2)和三階(IP3)交調點。如圖4所示,它們定義輸入(IIP2、IIP3)和輸出(OIP2、OIP3)信號功率電平的假設點,在這些點上,相應的雜散分量的功率將達到與基波分量相同的電平。雖然交調點是一個純數學概念,但它是衡量RF系統對非線性度耐受性的重要指標。

圖4.非線性特性的定義。
噪聲
現在我們來看看每個RF系統固有的另一個重要特性——噪聲。噪聲是指電信號的波動,包含許多不同方面。根據其頻譜及其影響信號的方式以及產生噪聲的機制,噪聲可以分為許多不同的類型和形式。但是,盡管存在許多不同的噪聲源,我們也無需為了描述它們對系統性能的最終影響而深入研究其物理特性。我們可以基于簡化的系統噪聲模型進行研究,該模型使用單個理論噪聲發生器,通過噪聲系數(NF)這個重要指標來描述。它可以量化系統所引起的信噪比(SNR)的下降幅度,定義為輸出信噪比與輸入信噪比的對數比。以線性標度表示的噪聲系數稱為噪聲因子。這是RF系統的主要特性,可以控制其整體性能。
對于簡單的線性無源器件,噪聲系數等于由|S21|定義的插入損耗。在多個有源和無源組件構成的更復雜的RF系統中,噪聲由各自的噪聲因子Fi和功率增益Gi來描述,根據Friis公式(假設每級的阻抗都匹配),噪聲的影響在信號鏈中逐級降低:

由此可以得出結論,RF信號鏈的前兩級是系統總體噪聲系數的主要來源。這正是在接收器信號鏈的前端配置噪聲系數最低的組件(例如低噪聲放大器)的原因。
如果我們現在考慮生成信號的專用器件或系統,說到其噪聲性能特征,一般是指受噪聲源影響的信號特性。這些特性就是相位抖動和相位噪聲,用于表示時域(抖動)和頻域(相位噪聲)中的信號穩定性。具體選擇哪個,一般取決于應用,例如,在RF通信應用中,一般使用相位噪聲,而在數字系統中,則通常使用抖動。相位抖動是指信號相位內的小波動,相位噪聲則是其頻譜表示,定義為相對于載波頻率不同頻偏處,1Hz帶寬內的噪聲功率,認為在此帶寬內功率均衡(參見圖5)。

圖5.相位噪聲特性示例。
多種衍生品
到目前為止,我們考慮了多種重要系數,并基于這些系數衍生出很多參數,可用于量化各種應用領域中RF信號鏈的性能。例如,在噪聲和雜散的基礎上衍生出動態范圍(DR)這個術語,用于描述系統實現所需特性的工作范圍。如圖4所示,如果該范圍的下限由噪聲決定,上限由壓縮點決定,我們稱之為線性動態范圍(LDR);如果其上限由最大功率電平(該電平使交調失真變得不可接受)決定,我們稱之為無雜散動態范圍(SFDR)。需要注意的是,LDR和SFDR的實際定義可能因具體的應用而異。
系統能夠處理生成具有指定SNR輸出信號的最低信號電平定義了接收器系統的另一個重要特性,即靈敏度。它主要由系統噪聲系數和信號帶寬決定。接收器本身的噪聲會對靈敏度和其他系統技術規格造成限制。例如,數據通信系統中的相位噪聲或抖動會導致眼圖中的星座點偏離其理想位置,使得系統的誤差向量幅度(EVM)降低,誤碼率(BER)隨之增高。
結論
我們可以使用多種特性和性能指標來表征RF信號鏈。它們涉及不同的系統方面,其重要性和相關性可能因應用而有所不同。雖然我們無法在一篇文章中全面闡述所有這些因素,但如果RF工程師能深入理解本文所探討的這些基本特性,就可以將它們輕松轉化為雷達、通信、測量或其他RF系統等目標應用中的關鍵要求和技術規格。
ADI憑借業界廣泛的RF、微波和毫米波解決方案的組合,以及深厚的系統設計專業知識,能夠滿足各種嚴苛的RF應用要求。這些從天線到比特的廣泛的分立式和全集成ADI解決方案有助于開啟從DC到100 GHz以上的整個頻譜,并提供出色的性能,支持通信、測試和測量儀器、工業、航空航天和防務等應用實現多種RF和微波設計。
(來源:亞德諾半導體)
(來源:亞德諾半導體)
免責聲明:本文為轉載文章,轉載此文目的在于傳遞更多信息,版權歸原作者所有。本文所用視頻、圖片、文字如涉及作品版權問題,請電話或者郵箱聯系小編進行侵刪。






