【導讀】RS485/422作為一種多節點、易組網的通訊接口,被廣泛應用于儀器儀表、安防、交通、工業設備等領域中。由于RS485/422的實際應用現場環境都比較復雜,再加上操作人員接線方式或使用傳輸線纜的不正確,經常導致RS485/422在實際使用過程中都會受到比較大的干擾,尤其是共模噪聲、接地電位差、接線錯誤和高壓瞬變,如靜電放電 (ESD)、電快速瞬變 (EFT) 和雷電浪涌,這些威脅可能干擾通信,甚至導致永久性損壞。嚴苛的環境必然對器件的可靠性,魯棒性提出了更高的要求。
--icoupler隔離技術提高可靠性
RS-485/422差分通信網絡經常用于惡劣環境下的工業和儀器應用中。這些網絡能在高達1200m的范圍內進行通信。在惡劣環境下進行長距離通信時,可能出現以下問題:
a. 由于不同節點的地電位不同而引起接地環路電流干擾;
b. 電機、電感轉換負載和其他高噪聲電氣設備造成感應接地噪聲;
c. 有害電涌。
如果無法保證系統中不同節點的地電位不會超出收發器的共模范圍,那么電流隔離不失為一種理想的解決方案。電流隔離不阻止信息流,但阻止電流涌動。通過電源隔離和內部信號隔離可以避免此類故障發生,使用隔離收發器后,可有效防止地環路形成,總線參考地可以跟隨共模電壓的波動而波動,共模電壓全部由隔離帶承受,共模電壓對總線信號變得不再可見,從而保證總線能夠穩定可靠地通信。
對于共模噪聲的抑制,以往很多方案采用光電隔離的方案,但該方案存在體積大、電路分離元件多、電路復雜、系統不穩定等缺點。ADI推出的單芯片RS485/422隔離器,采用ADI獨有的icoupler磁隔離技術,實現在芯片內通過變壓器進行脈沖耦合調制,這是與光耦合器中采用的發光二極管(LED)和光電二極管對比的不同之處。與傳統的光電隔離器件相比,icoupler磁隔離器件消除了與光耦合器相關的不確定的電流傳送比率、非線性傳送特性以及隨時間漂移和隨溫度漂移問題;功耗降低了90%;無需外部驅動器或分立器件,尤其在體積與集成度方面更具有光電隔離無法比擬的優勢。

圖1:ADM磁隔離原理
--不僅僅是隔離
除了隔離技術以外,惡劣的使用環境和高可靠性要求要求收發器必須具有更好的EMC抗干擾和保護功能。
與ADI合作三十余年的技術分銷商——Excelpoint世健公司的應用工程師Kayden Wang向我們介紹了ADI一款適合惡劣工業環境及高可靠性要求的RS485/422收發器——ADM2795E。這是一款5 kV rms信號隔離RS-485/422收發器,該器件集成ADI公司的iCoupler® 技術,將三通道隔離器、RS-485收發器和符合IEC電磁兼容性(EMC)瞬變保護集成于單體封裝中。具有±25 V的擴展共模輸入范圍,可提高高噪聲環境下的數據通信可靠性。同時可選擇-55°C至+125°C的寬溫增強型號。

圖2:ADM2795E功能框圖
? 通過IEC認證的EMC 性能
工業自動化里的可編程邏輯控制器 (PLC)通信端口通常使用 RS-485 接口,這些端口可能經受較大的共模噪聲、接地電位差、接線錯誤和高壓瞬變,如靜電放電 (ESD)、電快速瞬變 (EFT)和雷電浪涌(Surge)。
ADM2795E可提供完整的系統級解決方案,該方案符合IEC-61000浪涌、EFT和ESD標準,以及對傳導、輻射和磁場干擾的抗擾度,這些干擾在工業環境中很常見。隔離魯棒性和EMC保護的集成大幅節省了印刷電路板 (PCB)空間,以供通信端口接口使用。
ADM2795E的相關EMC 認證性能:
•RS-485 A 和 B 總線引腳提供 4 級 EMC 認證保護
•IEC 61000-4-5 浪涌保護 (±4 kV)
•IEC 61000-4-4 EFT 保護 (±2 kV)
•IEC 61000-4-2 ESD 保護
•接觸放電:±8 kV
•氣隙放電:±15 kV
•IEC 61000-4-6 傳導射頻抗擾度 (10 V/m rms)
•經認證的 IEC 61000 隔離柵抗擾度
•IEC 61000-4-2 ESD、IEC 61000-4-4 EFT、IEC 61000-4-5 浪涌、IEC 61000-4-6 傳導射頻抗擾度、IEC 61000-4-3 輻射抗擾度、IEC 61000-4-8 磁場抗擾度

圖3:ADM2795E的集成IEC 61000-4-5認證浪涌解決方案,為設計師顯著節省了PCB面積
IEC 61000-4-6 傳導射頻抗擾度、IEC 61000-4-3 輻射抗擾度、IEC 61000-4-8 磁場抗擾度的通過更是保證了產品對日趨嚴格的電磁兼容的要求。
? 通信接口卓越的防雷保護性能
防雷設計一直是一些工程師比較頭痛的地方。使用旁路保護方法利用瞬態抑制元件(如TVS、MOV、氣體放電管等)將危害性的瞬態能量旁路到大地,優點是成本較低,缺點是保護能力有限,只能保護一定能量以內的瞬態干擾,持續時間不能很長,而且需要有一條良好的連接大地的通道,實現起來比較困難。并且一些針對防雷設計的TVS體積并不小,價格也偏高。ADM2795E-EP將隔離和內部保護結合起來加以運用。在這種方法中,隔離接口對大幅度雷電干擾進行隔離,保護器件則保護隔離接口不被過高的瞬態電壓擊穿。
一些高可靠性要求的電子設備中在使用過程中可能會遭受雷擊,DO-160G標準《機載設備的環境條件和試驗程序》是通用航空電子硬件的環境測試標準。許多飛機制造商將DO-160G第22節“雷擊感應瞬態敏感性”指定為關鍵系統的要求。
• 相關電子設備防雷保護要求
DO-160G第22節防雷標準模擬了直接雷擊浪涌通過飛機機身產生的磁場在航空電子設備中引起的瞬態電壓和電流。表1顯示對于波形3和波形4/波形1,商業飛機通常需要DO-160G第22節的1級到4級防雷保護。飛機設備劃分為三類區域,每類區域都有相關的電磁兼容性 (EMC) 環境。最惡劣的EMC環境位于A類和B類區域。

表1:DO-160G第22節針對商業飛機的典型防雷要求
ADM2795E-EP是ADM2795的增強型號,在高可靠性要求的惡劣應用環境中工作時可減少系統故障。ADM2795E-EP具有如下重要特性:
• 具有增強DO-160G EMC抗干擾的魯棒性。
• 工作溫度范圍:−55°C至+125°C。
• 引線框:為減輕錫須問題,ADM2795E-EP采用鎳/鈀/金 (NiPdAu) 引線框表面處理。
• 生產:通過單處理流程基線制造的增強產品。
ADM2795E-EP在RS-485總線引腳上集成了經過全面認證的DO-160G EMC保護,可提供第22節所述的防雷保護。ADM2795E-EP還提供第25節所述的±15 kV靜電放電 (ESD) 氣隙放電保護。對于第22節的防雷要求,ADM2795E-EP可防范波形3、波形4/波形1和波形5A:對GND2的測試,使用33 Ω或47 Ω限流電阻時可達到4級要求;對GND1的測試,隔離柵上可達到4級要求。DO-160G標準的波形形狀和上升/下降時間顯著長于IEC 61000-4-5標準的相關規定,如圖4所示。DO-160G第22節防雷標準涉及的能量非常高,ADM2795E-EP 的可靠性設計保護器件免受這些極端瞬變影響。

圖4:DO-160G第22節波形1和波形5A及IEC61000-4-5浪涌波形
? 故障過壓保護和±42 V 接線錯誤保護
ADM2795E在 ±25 V 的整個擴展共模工作范圍內受故障保護。并且驅動器輸出和接收器輸入受–42V至+42 VAC/DC 峰值范圍內的任何電壓的短路保護。故障狀態中的最大電流為 ±250 mA。RS-485 驅動器包括折返限流電路,該電路可減小電壓超出收發器的 ±25 V 共模范圍限制時的驅動器電流。折返特性引起的這一電流減少可實現更好的功耗和熱效應管理。
ADM2795E 在未安裝 RS-485 端接或總線偏置電阻的總線上運行時將受到高壓接線錯誤保護。典型的接線錯誤為高壓24VAC/DC電源直接連接至 RS-485 總線引腳連接器。ADM2795E 可在RS-485總線引腳上承受相對于GND2峰值高達±42V的接線錯誤故障而不損壞。在A和B總線引腳上確保接線錯誤保護,且在連接器和總線引腳進行熱插拔時確保該保護。
-支持案例
Kayden Wang在之前幫助世健客戶排除故障的過程中就遇到過類似問題。客戶在產品調試期間出現了RS485通訊故障和顯示屏黑屏現象。Kayden在和客戶一起排除故障的過程中,發現客戶使用的收發器是某品牌的非隔離RS485收發器。
由于交聯的大功率器件在啟動過程中,啟動電流通過電纜上的分布電容及電感耦合產生的電壓傳導至產品內部地線,造成RS485總線與地線的瞬時電壓過高(此RS485收發器能夠承受共模電壓最大范圍(-7V~+12V),使收發器發送引腳與參考地擊穿并短路,導致RS485通訊失效。
RS485收發器與產品微控制器通過同一組+3.3V電源供電,電源正常范圍為2.7V~3.6V,同時產品內部27VDC與3.3V電源共地,當功率器件斷開時,線圈產生的感應電壓通過27VDC地線傳導至產品內部地且收發器已損壞,導致產品內部3.3V電源與地之間的壓差低于2.7V,使微控制器短時復位,并進一步導致黑屏。
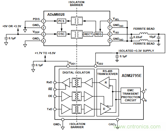
針對此故障現象,結合客戶對EMC和防雷設計的要求,Kayden推薦客戶使用ADM2795E+ADuM6028(隔離供電)的方案。如圖5所示,后經對測試板的測試,對收發器的輸出引腳和地線施加共模脈沖,幅值調整范圍為(-10V~+15V),用檢測設備監測產品內部3.3V電源和輸出信號,產品通訊正常,系統穩定。后續也順利通過各種EMC測試和防雷試驗。該客戶的通訊端口可靠性得到大幅提高。

圖5:2.5 Mbps,5 kV信號和電源隔離RS-485方案(±42V故障保護和Level4EMC保護)
ADM2795E集成化的完整的系統級解決方案可適應各種惡劣環境。大量實驗結果和相關案例證明,ADM2795E不僅可以提高RS485/422通訊的可靠性,而且電路也十分簡單。
關于世健——亞太區領先的元器件授權代理商
世健是完整解決方案的供應商,為亞洲電子廠商包括原設備生產商(OEM)、原設計生產商(ODM)和電子制造服務提供商(EMS)提供優質的元器件、工程設計及供應鏈管理服務。
世健與供應商及電子廠商緊密協作,為新的科技與趨勢作出定位,并幫助客戶把這些最先進的科技揉合于他們的產品當中。集團分別在新加坡、中國及越南設有研發中心,專業的研發團隊不斷創造新的解決方案,幫助客戶提高成本效益并縮短產品上市時間。世健研發的完整解決方案及參考設計可應用于工業、無線通信及消費電子等領域。
世健是新加坡的主板上市公司,總部設于新加坡,擁有約750名員工,業務范圍已擴展至亞太區40多個城市和地區,遍及新加坡、馬來西亞、泰國、越南、中國、印度、印度尼西亞、菲律賓及澳大利亞等十多個國家。世健集團在2018年的年營業額超過12億5千萬美元。世健于1993年開始發展中國業務,中國區總部設于香港,并擁有11個分公司及辦事處、研發中心及物流中心,業務遍及中國多個城市和地區。
推薦閱讀:





