【導讀】本站分享了很多關于耳放的DIY文章,這里小編將帶來一個質量更好,效率更高的47耳放的DIY。文中小編詳細的分享了該47耳放的DIY原理圖及PCB設計圖,同時也有DIY的詳細過程,最后的耳放實物圖,以及最后的耳放測試。相信就算是菜鳥也可以自己動手成功的自制一個優良品質的耳放。
前幾天看了很多關于耳放的帖子,心血來潮,突然想做個耳放,正好這幾天沒畫圖練練手,說干就干經過兩三天的征戰,終于搞定了。
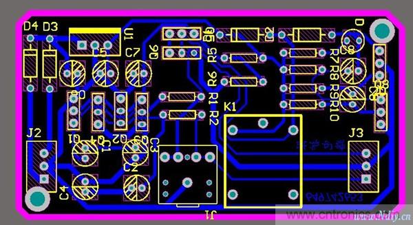
先呈現大家該耳放的原理圖及PCB設計圖:
電源的原理圖設計:




保護電路的設計圖:


雙電源私服穩壓模塊,這個模塊還算順利,做好就能用了,只要畫好圖,一般沒問題。我沒用示波器測,不過完整測試看來,還算順利。
下面來看高仿47耳放DIY。

47耳放模塊,兩個ne5532,雖然不能說是最好的耳放電路,但可以說夠經典了。由于是高仿,采納的別人的資料,詳細還是看原版吧,我也是啃了兩個晚上人家的資料了,也不知道原創是誰?不過,對電路的分析,不得不點贊??!

這是保護電路模塊:主要有三個功能、開機延時、關機瞬斷、中點檢測。這個東西算是麻煩死我了 由于以前也沒怎么做過保護電路 加上我最近兩天,頭疼難受這東西就是找不到毛病了,結果今天舒服點,看了看原理圖跟pcb,我滴個神,原理圖搞錯了。直接崩潰??!后來經過改正 終于可以正常工作了。電阻沒有這么合適的。只能串上兩個了、、還有,刻完板子才發現用錯了三極管的封裝。只能用熱縮管包住了忘后人引以為戒,不要像我這么馬虎啊!


全家福!這兩天,打印機不太好用,印的板子也有點受影響!大神勿噴啊。


來,再用上我以前做的usb聲卡,算是齊了,就是網速不怎么給力了又,聽無損有點卡啊。

看到上面的耳放DIY有什么感觸沒?
更多DIY作品:
http://www.yttele.cn/gptech-art/80021475
http://www.yttele.cn/gptech-art/80022635
http://www.yttele.cn/motor-art/80022209






