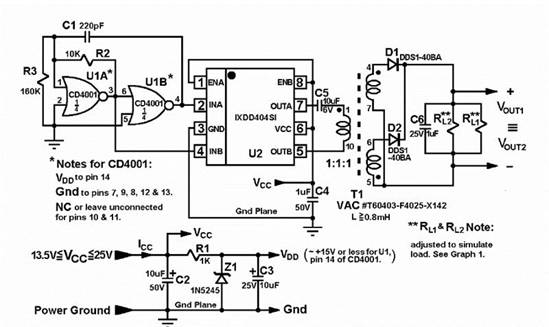
【導讀】電路的實際測量結果為 250 kHz。R3 的值可能會變化,并且可能需要端接至 VDD 或接地,插入 R3 是為了調整振蕩器跳變點,以便在 U1A 的輸出端提供 50% 占空比波形,并在 U1B 提供其補充波形。該方波及其補碼連接到IXDD404SI(4Amp 雙柵極驅動器)的 INA 和 INB 輸入。
隔離式 6 W DC-DC 轉換器,可在 2500 VAC 勢壘上提供低成本且高效的隔離電源。圖 1 中所示的這種隔離式 DC-DC 轉換器采用現成的電源組件構建,從設計之初就融入了低成本、現成的組件,但批量生產的成本低于 3 美元。DC-DC 轉換器可以提供兩個隔離的 3 瓦輸出,也可以提供單個隔離的 6 瓦輸出(如圖 2 所示)。
圖 1 雙隔離 DC-DC 轉換器 IXYS
電路的實際測量結果為 250 kHz。R3 的值可能會變化,并且可能需要端接至 VDD 或接地,插入 R3 是為了調整振蕩器跳變點,以便在 U1A 的輸出端提供 50% 占空比波形,并在 U1B 提供其補充波形。該方波及其補碼連接到IXDD404SI(4Amp 雙柵極驅動器)的 INA 和 INB 輸入。U2 的輸出 OUTA 和 OUTB 然后施加到 T1 的初級(VAC #T60403-F4025-X142 變壓器),該變壓器具有單個初級繞組和 2500 VAC 隔離雙次級繞組。
DC-DC 轉換器設計用于在 13.5V 至 25V VCC 功率范圍內運行。C6 是一個低電壓、低 ESR 和 ESL 多層陶瓷電容器,用于阻止來自 T1 初級的直流電,而 D1 和 D2、DDS10-40BA 1 Amp 肖特基二極管則對 T1 產生的方波輸出進行半波整流。D1 和 D2 以反并聯配置連接,限度地降低高電流下 T1 的飽和度。對于單個隔離輸出,DC-DC 轉換器進行了修改,如圖 2 所示,其中 D1 和 D2 形成推挽輸出。由于 VCC 電源電壓變化較大,因此使用 15 V 齊納二極管 Z1 將 U1 的電壓輸出電壓限制在 +15 V 或更低。
圖 2 單隔離 6 W DC 至 DC 轉換器
圖 1 或圖 2 中給出的隔離式 DC-DC 轉換器的總制造成本低于 3 美元,即大約 0.50 美元/瓦。溶液的總體積約為 3 中的 0.25。
免責聲明:本文為轉載文章,轉載此文目的在于傳遞更多信息,版權歸原作者所有。本文所用視頻、圖片、文字如涉及作品版權問題,請聯系小編進行處理。
推薦閱讀:



