【導讀】開關電源是利用現代電力電子技術,控制開關管開通和關斷的時間比率,維持穩定輸出電壓的一種電源,開關電源一般由脈沖寬度調制(PWM)控制IC和MOSFET構成。
開關電源是利用現代電力電子技術,控制開關管開通和關斷的時間比率,維持穩定輸出電壓的一種電源,開關電源一般由脈沖寬度調制(PWM)控制IC和MOSFET構成。隨著電力電子技術的發展和創新,使得開關電源技術也在不斷地創新。目前,開關電源以小型、輕量和高效率的特點被廣泛應用幾乎所有的電子設備,是當今電子信息產業飛速發展不可缺少的一種電源方式。下面就隨電源管理小編一起來了解一下相關內容吧。
隨著我國工業的快速發展,開關電源逐漸地走上世界舞臺,電源的體積也逐漸趨于模塊化和小型化,電源的抗擾能力也越來越強。開關電源如何實現電壓控制?內部結構是怎樣的?下面帶大家快速了解一下。
一、開關電源
開關電源是開關穩壓電源的簡稱,一般指輸入為、輸出為直流電壓的AC-。開關電源內部的功率開關管工作在高頻開關狀態,本身消耗的能量很低,電源效率可達75%~90%,比普通線性穩壓電源(線性電源)提高一倍。
說到線性電源(如圖1所示),它與開關電源的區別是什么呢?說的通俗一點就是線性電源的調壓可以看成是調阻值調壓,相當于調節滑動變阻器使電壓發生改變。開關電源則可以看成是通過調節開關的頻率而使電壓發生變化。

圖 1 線性電源
二、開關電源分類
無工頻變壓器式開關電源
無工頻變壓器式開關電源是通過體積小的高頻變壓器來代替笨重的工頻變壓器,實驗與電網隔離的。由于開關電源內部器件工作在高頻開關狀態,因此本身消耗的能量很低,電源效率比普通線性電源提高一倍。

圖 2 開關電源結構框圖
開關穩壓器
開關穩壓器是一種開關式集成穩壓器,他將PWM控制器、功率輸出級、等集成在一個芯片中,穩壓器效率可達90%以上,有的還能連續調節輸出電壓,適合制造從幾十瓦至幾百瓦的開關電源。
單片開關電源
單片開關電源是將開關電源的主要電路都集成在芯片中,能實現輸出隔離、脈寬調制及多種保護功能,其集成度最高。單片開關電源通過輸入整流濾波器適配85~265V、47~400HZ的。而且它具有高集成度、高性價比、最簡外圍電路、最佳性能指標等優點,現已成為開發600W以下中、小功率開關電源、精密開關電源及開關電源模塊化的優選集成電路。

圖 3 單片開關電源模塊
三、開關電源工作方式
開關電源按控制原理來分類,可以有以下4種分類:
1)脈沖寬度調制(簡稱PWM,即脈寬調制)式:簡單講就是通過調節脈沖寬度實現穩壓目的,其核心是PWM控制器。這種方式開關電源的應用最為普遍,其占空比調節范圍大,PWM還可以和主系統的時鐘保持同步。
2)脈沖頻率調制(簡稱PFM,即脈頻調制)式:與脈寬調試類似,它是通過調節開關頻率來實現穩壓目的,其核心是PFM控制器。這種方式適合于,它在低占空比、低頻條件下降低控制芯片的靜態電流。
3)脈沖密度調制(簡稱PDM,即脈密調制)式:其特點是脈寬恒定,通過調節脈沖數實現穩壓目的。它采用零電壓技術,能顯著降低功率開關管損耗。
4)混合調制式:它是PWM和PFM的組合。開關周期開關周期和脈沖寬度都可調
需要指出的是,PWM控制器既可作為一片獨立的集成電路使用,也可被集成開關穩壓器中,或集成在開關電源中。其中,開關穩壓器屬于變換器,開關電源一般為AC-DC變換器。如圖4所示:

圖 4 單片開關電源構成
從圖中我們可以看出去掉前端整流濾波部分就可以看成是DC-DC變換器,加上前端整流濾波部分就是一個AC-DC變換器。
四、開關電源基本原理
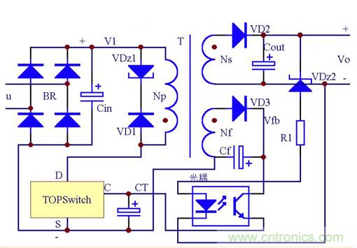
開關電源的基本原理如圖5所示。主要由以下7部分構成:
1) 輸入整流濾波器,包括整流橋和輸入濾波電容;
2) 單片開關電源,內含功率開關管和控制器(含振蕩器、基準電壓源、誤差放大器和PWM比較器),MOSFET;
3) 漏極鉗位保護電路;
4) 高頻變壓器;
5) 輸出整流濾波器;
6) 光耦反饋電路;
7) 偏置電路 ,給光耦合器的光敏提供偏壓。

圖 5 單片開關電源基本原理
五、原理分析
穩壓原理分析如下:
當由于某種原因致使V上升,這時LED上的電流就提高,經過光耦器使接收管的發射極電流上升,進而使TOPSWITCH的控制端電流變大,占空比變小,導致V下降,從而達到穩壓的作用。
六、總結
從以上我們可以看出開關電源作為現如今電源界的嬌子,它還有很長的生命周期,而且優勢明顯。從運行原理上看許多因素都會影響開關電源的質量,而且其他保護電路的增加也會使開關電源安全性得到更高保障,隔離的選取也會影響電源的反應程度。ZLG致遠電子的電源模塊考慮到廣大企業界的電源需求,無論是電源體積還是電源安全性都做到極致,保證各大企業設計板電源電路穩定輸出,提供電源設計支持,實現真正的客戶與廠家的互動。



