【導讀】高開關頻率是在電源轉換技術發展過程中促進尺寸減小的主要因素。為了符合相關法規,通常需要采用電磁干擾 (EMI) 濾波器,而該濾波器通常在系統總體尺寸和體積中占據很大一部分,因此了解高頻轉換器的 EMI 特性至關重要。
簡介
高開關頻率是在電源轉換技術發展過程中促進尺寸減小的主要因素。為了符合相關法規,通常需要采用電磁干擾 (EMI) 濾波器,而該濾波器通常在系統總體尺寸和體積中占據很大一部分,因此了解高頻轉換器的 EMI 特性至關重要。
在本系列文章的第 2 部分,您將了解差模 (DM) 和共模 (CM) 傳導發射噪聲分量的噪聲源和傳播路徑,從而深入了解 DC/DC 轉換器的傳導 EMI 特性。本部分將介紹如何從總噪聲測量結果中分離出 DM/CM 噪聲,并將以升壓轉換器為例,重點介紹適用于汽車應用的主要 CM 噪聲傳導路徑。
DM 和 CM 傳導干擾
DM 和 CM 信號代表兩種形式的傳導發射。DM 電流通常稱為對稱模式信號或橫向信號,而 CM 電流通常稱為非對稱模式信號或縱向信號。圖 1 顯示了同步降壓和升壓 DC/DC 拓撲中的 DM 和 CM 電流路徑。Y 電容 CY1 和 CY2 分別從正負電源線連接到 GND,輕松形成了完整的 CM 電流傳播路徑 [1]。

圖 1:同步降壓 (a) 和升壓 (b) 轉換器 DM 和 CM 傳導噪聲路徑。
DM 傳導噪聲
DM 噪聲電流 (IDM) 由轉換器固有開關動作產生,并在正負電源線 L1 和 L2 中以相反方向流動。DM 傳導發射為“電流驅動型”,與開關電流 (di/dt)、磁場和低阻抗相關。DM 噪聲通常在較小的回路區域流動,返回路徑封閉且緊湊。
例如,在連續導通模式 (CCM) 下,降壓轉換器會產生一種梯形電流,且這種電流中諧波比較多。這些諧波在電源線上會表現為噪聲。降壓轉換器的輸入電容(圖 1 中的 CIN)有助于濾除這些高階電流諧波,但由于電容的非理想寄生特性(等效串聯電感 (ESL) 和等效串聯電阻 (ESR)),有些諧波難免會以 DM 噪聲形式出現在電源電流中,即使在添加實用的 EMI 輸入濾波器級之后也于事無補。
CM 傳導噪聲
另一方面,CM 噪聲電流 (ICM) 會流入接地 GND 線并通過 L1 和 L2 電源線返回。CM 傳導發射為“電壓驅動型”,與高轉換率電壓 (dv/dt)、電場和高阻抗相關。在非隔離式 DC/DC 開關轉換器中,由于 SW 節點處的 dv/dt 較高,產生了 CM 噪聲,從而導致產生位移電流。該電流通過與 MOSFET 外殼、散熱器和 SW 節點走線相關的寄生電容耦合到 GND 系統。與轉換器輸入或輸出端的接線較長相關的耦合電容也可能構成 CM 噪聲路徑。
圖 1 中的 CM 電流通過輸入 EMI 濾波器的 Y 電容(CY1 和 CY2)返回。另一條返回路徑為,通過 LISN 裝置(在本系列文章的第 1 部分中討論過)的 50Ω 測量阻抗返回,這顯然是不合需要的。盡管 CM 電流的幅值遠小于 DM 電流,但相對來說更難以處理,因為它通常在較大的傳導回路區域流動,如同天線一般,可能增加輻射 EMI。
圖 2 顯示了 Fly-Buck(隔離式降壓)轉換器的 DM 和 CM 傳導路徑。CM 電流通過變壓器 T1 的集總繞組間電容(圖 2 中的 CPS)流到二次側,并通過接地 GND 連接返回。圖 2 還顯示了 CM 傳播的簡化等效電路。

圖 2:Fly-Buck 隔離式轉換器 DM 和 CM 傳導噪聲傳播路徑 (a);CM 等效電路 (b)。
在實際的轉換器中,以下元件寄生效應均會影響電壓和電流波形以及 CM 噪聲:
·MOSFET 輸出電容 (COSS)。
·整流二極管結電容 (CD)。
·主電感繞組的等效并聯電容 (EPC)。
·輸入和輸出電容的等效串聯電感 (ESL)。
相關內容,我將在第 3 部分中進一步詳細介紹。
噪聲源和傳播路徑
正如第 1 部分所述,測量 DC/DC 轉換器傳導發射(對于 CISPR 32 標準,規定帶寬范圍為 150kHz 至 30MHz;對于 CISPR 25 標準,則規定頻率范圍為更寬的 150kHz 至 108MHz)時,測量的是每條電源線上 50Ω LISN 電阻兩端相對于接地 GND 的總噪聲電壓或“非對稱”干擾 [1]。
圖 3 顯示了 EMI 噪聲的產生、傳播和測量模型 [1]。噪聲源電壓用 VN 表示,噪聲源和傳播路徑阻抗分別用 ZS 和 ZP 表示。LISN 和 EMI 接收器的高頻等效電路僅為兩個 50Ω 電阻。圖 3 還顯示了相應的 DM 和 CM 噪聲電壓 VDM 和 VCM,它們由兩條電源線的總噪聲電壓 V1 和 V2 計算得出。DM(或“對稱”)電壓分量定義為 V1 和 V2 矢量差的一半;而 CM(或“非對稱”)電壓分量定義為 V1 和 V2 矢量和的一半 [2]。請注意,本文提供的 VDM 通用定義與 CISPR 16 標準規定的值相比,可能存在 6dB 的偏差。

圖 3:傳導 EMI 發射模型,其中顯示了噪聲源電壓、噪聲傳播路徑和 LISN 等效電路。
CM 噪聲源阻抗主要是容性阻抗,并且 ZCM 隨頻率的增大而減小。而 DM 噪聲源阻抗通常為阻性和感性阻抗,并且 ZDM 隨頻率的增大而增大。
要降低傳導噪聲水平,確保噪聲源本身產生較少的噪聲是其中的一種方法。對于噪聲傳播路徑,可以通過濾波或其他方法調整阻抗,從而減小相應的電流。例如,要降低降壓或升壓轉換器中的 CM 噪聲,需要降低 SW 節點 dv/dt(噪聲源)、通過減小接地寄生電容來增大阻抗、或者使用 Y 電容和/或 CM 扼流器進行濾波。本系列文章的第 4 部分將詳細介紹 EMI 抑制技術分類。
DM 和 CM EMI 濾波
無源 EMI 濾波是最常用的 EMI 噪聲抑制方法。顧名思義,這類濾波器僅采用無源元件。將這類濾波器設計用于電力電子設備時特別具有挑戰性,因為濾波器端接的噪聲源(開關轉換器)和負載(電線線)阻抗是不斷變化的 [2] [3]。
圖 4a 顯示了傳統的 p 型 EMI 輸入濾波器,以及整流和瞬態電壓鉗位功能(為直流/交流輸入供電的 DC/DC 轉換器提供 EMC 保護)。此外,圖 4 還包括本系列文章第 1 部分中的 LISN 高頻等效電路。

圖 4:傳統的 EMC 輸入濾波器 (a),包括 DM 等效電路 (b) 和 CM 等效電路 (c)。
典型 EMI 濾波器的兩個 CM 繞組相互耦合,這兩個繞組的 CM 電感分別為 LCM1 和 LCM2。DM 電感 LDM1 和 LDM2 分別是兩個耦合的 CM 繞組的漏電感,并且還可能包括分立的 DM 電感。CX1和 CX2 為 DM 濾波器電容,而 CY1 和 CY2 為 CM 濾波器電容。
通過將 EMI 濾波器去耦為 DM 等效電路和 CM 等效電路,可簡化其設計。然后,可以分別分析濾波器的 DM 和 CM 衰減。去耦基于這樣的假設,即 EMI 濾波器具有完美對稱的電路結構。在實現的對稱濾波器中,假設 LCM1 = LCM2 = LCM,CY1 = CY2 = CY,LDM1 = LDM2 = LDM,并且印刷電路板 (PCB) 布局也完美對稱。DM 等效電路和 CM 等效電路分別如圖 4b 和圖 4c 所示 [4]。
但是,嚴格來說,實際情況下并不存在完美對稱,因此 DM 和 CM 濾波器并不能完全去耦。而結構不對稱可能導致 DM 噪聲轉變成 CM 噪聲,或者 CM 噪聲轉變成 DM 噪聲。通常,與轉換器噪聲源和 EMI 濾波器參數相關的不平衡性可能導致這種模式轉變 [5]。
DM 和 CM 噪聲分離
傳導 EMI 的初始測量結果通常顯示 EMI 濾波器衰減不足。為了獲得適當的 EMI 濾波器設計,必須獨立研究待測設備 (EUT) 產生的傳導發射的 DM 和 CM 噪聲電壓分量。
將 DM 和 CM 分開處理有助于確定相關 EMI 源并對其進行故障排除,從而簡化 EMI 濾波器設計流程。正如我在上一部分強調的那樣,EMI 濾波器采用了截然不同的濾波器元件來抑制 DM 和 CM 發射。在這種情況下,一種常見的診斷檢查方法是將傳導噪聲分離為 DM 噪聲電壓和 CM 噪聲電壓。
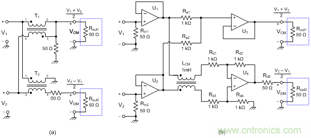
圖 5 顯示了無源和有源兩種實現形式的 DM/CM 分離器電路,該電路有助于直接同時測量 DM 和 CM 發射。圖 5a 中的無源分離器電路 [4] 使用寬帶 RF 變壓器(如 Coilcraft 的 SWB1010 系列)在 EMI 覆蓋的頻率范圍內實現可接受的分離結果,其中 T1 和 T2 的特征阻抗 (ZO) 分別為 50Ω 和 100Ω。將一個 50Ω 的電阻與 DM 輸出端口的頻譜分析儀的輸入阻抗串聯,實現圖 3 中提供的 VDM 表達式的“除 2”功能。

圖 5:實現的用于分離 DM/CM 噪聲的無源 (a) 和有源 (b) 電路。
圖 5b 展示的是使用低噪聲、高帶寬運算放大器的有源分離器電路 [6]。U1 和 U2 實現了 LISN 輸出的理想輸入阻抗矩陣,而 U3 和 U4 分別提供 CM 和 DM 電壓。LCM 是一個 CM 線路濾波器(例如 Würth Elektronik 744222),位于差分放大器 U4 的輸入端,用于增大 DM 結果的 CM 抑制比(共模抑制比 [CMRR] ® - ¥dB)并最大限度地減少 CM/DM 交叉耦合。
實際電路示例 - 汽車同步升壓轉換器
考慮圖 6 中所示的同步升壓轉換器。該電路在汽車應用中很常見,通常作為預升壓穩壓器在冷啟動或瞬態欠壓條件下保持電池電壓供應 [7]。

圖 6:汽車同步升壓轉換器(采用 50Ω/5μH LISN,用于 CISPR 25 EMI 測試)。
在車輛底盤接地端直接連接一個 MOSFET 散熱器,可以提高轉換器的熱性能和可靠性,但共模 EMI 性能會受到影響。圖 6 所示的原理圖中,包含升壓轉換器以及 CISPR 25 建議采用的兩個 LISN 電路(分別連接在 L1 和 L2 輸入線上)。
考慮到升壓轉換器的 CM 噪聲傳播路徑,圖 7 將 MOSFET Q1 和 Q2 替換為等效的交流電壓流和電流源 [8]。圖 7 中,還呈現了與升壓電感 LF、輸入電容 CIN 和輸出電容 COUT 相關的寄生分量部分。特別是 CRL-GND,它是負載電路與底盤 GND 之間的寄生電容,包括長負載線和布線以及下游負載配置(例如,二次側輸出連接到底盤接地的隔離式轉換器,或者用大型金屬外殼固定到底盤上的電機驅動系統)所產生的寄生電容。

圖 7:具有 LISN 的同步升壓拓撲的高頻等效電路。只有在 LISN 中流動的 CM 電流路徑與 CM 發射測量相關。
漏源開關(SW 節點)電壓的上升沿和下降沿代表主要的 CM 噪聲源。CP1 和 CP2 分別代表 SW 與底盤之間以及 SW 與散熱器之間的有效寄生電容。圖 8 顯示了 SW 節點電容(電場)耦合為主要 CM 傳播路徑時簡化的 CM 噪聲等效電路。

圖 8:連有 LISN 的同步升壓電路及其簡化 CM 等效電路。
總結
對于電力電子工程師而言,了解各種電源級拓撲中 DM 和 CM 電流的相關傳播路徑(包括與高 dv/dt 和 di/dt 開關相關的電容(電場)和電感(磁場)耦合)非常重要。在 EMI 測試過程中,將 DM 和 CM 發射分開處理有助于對相關 EMI 源進行故障排除,從而簡化 EMI 濾波器設計流程。



