【導讀】電源工程師絕對不容錯過,以下將講解開關電源的各個元器件計算,損耗估算,散熱器的大小計算等內容,建議可收藏。
開關電源元器件選型—保險絲

第一個安規元件—保險管

1、作用:安全防護。在電源出現異常時,為了保護核心器件不受到損壞。
2、技術參數:額定電壓V、額定電流I、熔斷時間I^2RT。
3、分類:快斷、慢斷、常規

1、0.6為不帶功率因數校正的功率因數估值
2、Po輸出功率
3、η效率(設計的評估值)
4、Vinmin 最小的輸入電壓
5、2為經驗值,在實際應用中,保險管的取值范圍是理論值的1.5~3倍。
6、0.98 PF值
開關電源元器件選型—熱敏電阻

NTC的作用

NTC是以氧化錳等為主要原料制造的精細半導體電子陶瓷元件。電阻值隨溫度的變化呈現非線性變化,電阻值隨溫度升高而降低。利用這一特性,在電路的輸入端串聯一個負溫度系數熱敏電阻增加線路的阻抗,這樣就可以有效的抑制開機時產生的浪涌電壓形成的浪涌電流。當電路進入穩態工作時,由于線路中持續工作電流引起的NTC發熱,使得電阻器的電阻值變得很小,對線路造成的影響可以完全忽略。
NTC的選擇公式

對上面的公式解釋如下:
1. Rt 是熱敏電阻在T1溫度下的阻值;
2. Rn是熱敏電阻在Tn常溫下的標稱阻值;
3. B是材質參數;(常用范圍2000K~6000K)
4. exp是以自然數 e 為底的指數( e =2.{{71828:0}} );
5. 這里T1和Tn指的是K度即開爾文溫度,K度=273.15(絕對溫度)+攝氏度.
開關電源元器件選型—壓敏電阻

壓敏電阻的作用
1、壓敏電阻是一種限壓型保護器件。利用壓敏電阻的非線性特性,當過電壓出現在壓敏電阻的兩極間,壓敏電阻可以將電壓鉗位到一個相對固定的電壓值,從而實現對后級電路的保護。
2、主要作用:過電壓保護、防雷、抑制浪涌電流、吸收尖峰脈沖、限幅、高壓滅弧、消噪、保護半導體元器件等。
3、主要參數有:壓敏電壓、通流容量、結電容、響應時間等。
4、壓敏電阻的響應時間為ns級,比空氣放電管快,比TVS管(瞬間抑制二極管)稍慢一些,一般情況下用于電子電路的過電壓保護其響應速度可以滿足要求。
選取壓敏電阻的方法

壓敏電阻雖然能吸收很大的浪涌電能量,但不能承受毫安級以上的持續電流,在用作過壓保護時必須考慮到這一點。壓敏電阻的選用,一般選擇標稱壓敏電壓V1mA和通流容量兩個參數。
1、a為電路電壓波動系數,一般取值1.2.
2、Vrms 為交流輸入電壓有效值。
3、b為壓敏電阻誤差,一般取值0.85.
4、C為元件的老化系數,一般取值0.9.
5、√2 為交流狀態下要考慮峰峰值。
6、V1mA 為壓敏電阻電壓實際取值近似值
7、通流容量,即最大脈沖電流的峰值是環境溫度為25℃情況下,對于規定的沖擊電流波形和規定的沖擊電流次數而言,壓敏電壓的變化不超過± 10%時的最大脈沖電流值。
選取壓敏電阻的方法
結合前面所述,來看一下本電路中壓敏電阻的型號所對應的相關參數。

開關電源元器件選型—EMI電路

EMI電路

根據IEC {{60384:0}}-14,安規電容器分為X電容及Y電容:
X電容是指跨與L-N之間的電容器,
Y電容是指跨與L-G/N-G之間的電容器.
安規電容之--X電容
1、X電容多選用耐紋波電流比較大的聚脂薄膜類電容。這種類型的電容,體積較大,但其允許瞬間充放電的電流也很大,而其內阻相應較小。
2、X電容容值選取是uF級,此時必須在X電容的兩端并聯一個安全電阻,用于防止電源線拔插時,由于該電容的充放電過程而致電源線插頭長時間帶電。 安全標準規定,當正在工作之中的機器電源線被拔掉時,在兩秒鐘內,電源線插頭兩端帶電的電壓(或對地電位)必須小于原來額定工作電壓的30%。
3、作為安全電容之一的X電容,也要求必須取得安全檢測機構的認證。X電容一般都標有安全認證標志和耐壓AC250V或AC275V字樣,但其真正的直流耐壓高達2000V以上,使用的時候不要隨意使用標稱耐壓AC250V或者DC400V之類的的普通電容來代用。
4、X電容主要用來抑制差模干擾
5、安全等級 峰值脈沖電壓 等級(IEC664)
6、X1 >2.5kV ≤4.0kV Ⅲ
7、X2 ≤2.5kV Ⅱ
8、X3 ≤1.2kV ——
9、X電容沒有具體的計算公式,前期選擇都是依據經驗值,后期在實際測試中,根據測試結果做適當的調整。
10、經驗:若電路采用兩級EMI,則前級選擇0.47uF,后級采用0.1uF電容。若為單級EMI,則選擇0.47uF電容。(電容的容量大小跟電源功率沒有直接關系)

安規電容之--Y電容
1、交流電源輸入分為3個端子:火線(L)/零線(N)/地線(G)。在火線和地線之間以及在零線和地線之間并接的電容, 這兩個Y電容連接的位置比較關鍵,必須需要符合相關安全標準, 以防引起電子設備漏電或機殼帶電,容易危及人身安全及生命。它們都屬于安全電容,從而要求電容值不能偏大,而耐壓必須較高。
2、Y電容主要用于抑制共模干擾
3、Y電容的存在使得開關電源有一項漏電流的電性指標。
工作在亞熱帶的機器,要求對地漏電電流不能超過0.7mA;工作在溫帶機器,要求對地漏電電流不能超過0.35mA。因此,Y電容的總容量一般都不能超過4700PF(472)。
Y電容的作用及取值經驗
Y電容底下又分為Y1, Y2, Y3,Y4, 主要差別在于:
1.Y1耐高壓大于8 kV,屬于雙重絕緣或加強絕緣|額定電壓范圍≥ 250V
2.Y2耐高壓大于5 kV,屬于基本絕緣或附加絕緣|額定電壓范圍≥150V ≤250V
3.Y3耐高壓 ≥2.5KV ≤5KV 屬于基本絕緣或附加絕緣|額定電壓范圍≥150V ≤250V
4.Y4耐高壓大于2.5 kV屬于基本絕緣或附加絕緣|額定電壓范圍<150V
GJB151中規定Y電容的容量應不大于0.1uF。Y電容除符合相應的電網電壓耐壓外,還要求這種電容器在電氣和機械性能方面有足夠的安全余量,避免在極端惡劣環境條件下出現擊穿短路現象,Y電容的耐壓性能對保護人身安全具有重要意義。
共模電感
EMI電路
共模電感的作用
共模電感上,A和B就是共模電感線圈。這兩個線圈繞在同一鐵芯上,匝數和相位都相同(繞制方向向反)。這樣,當電路中的正常電流流經共模電感時,電流在同相位繞制的電感線圈中產生反向的磁場而相互抵消,此時正常信號電流主要受線圈電阻的影響(和少量因漏感造成的阻尼);當有共模電流流經線圈時,由于共模電流的同向性,會在線圈內產生同向的磁場而增大線圈的感抗,使線圈表現為高阻抗,產生較強的阻尼效果,以此衰減共模電流,抑制高速信號線產生的電磁波向外輻射發射,達到濾波的目的。
共模電感的設計

第一步: 確定客戶的規格要求 , EMI允許級別
第二步: 電感值的確定
第三步: core(磁芯)材質及規格確定
第四步:繞組匝數及線徑的確定
第五步:打樣
第六步:測試
共模電感的電感量計算
EMI等級 : Fcc Class B
已知條件:C2=C7=3300pF

EMI測試頻率:傳導150KHz~30MHz。
EMC測試頻率: 30MHz~3GHz。
實際的濾波器無法達到理想濾波器那樣陡峭的阻抗曲線,通常可將截止頻率設定在50KHz左右。在此,假設Fo=50KHz。則以上,得出的是理論要求的電感值,若想獲得更低的截止頻率,則可進一步加大電感量,截止頻率一般不低于10KHz。理論上電感量越高對EMI抑制效果越好,但過高的電感將使截止頻率將的更低,而實際的濾波器只能做到一定的帶寬,也就使高頻雜訊的抑制效果變差(一般開關電源的雜訊成分約為5~10MHz之間)。另外,感量越高,則繞線匝數越多,就要求磁芯的ui值越高,如此將造成低頻阻抗增加。此外,匝數的增加使分布電容也隨之增大,使高頻電流全部經過匝間電容流通,造成電感發熱。過高的ui值使磁芯極易飽和,同時在生產上,制作比較困難,成本較高。
共模磁芯的選擇
從前述設計要求中可知,共模電感器要不易飽和,如此就需要選擇低B-H(磁芯損耗與飽和磁通密度)溫度特性的材料,因需要較高的電感量,磁芯的μi值也就要高,同時還必須有較低的磁芯損耗和較高的BS(飽和磁通密度)值,符合上述要求之磁芯材質,目前以鐵氧體材質最為合適,磁芯大小在設計時并沒有一定的規定,原則上只要符合所需要的電感量,且在允許的低頻損耗范圍內,所設計的產品體積最小化。
因此,磁芯材質及大小選取應以成本、允許損耗、安裝空間等做參考。共模電感常用磁芯的μi約在2000~{{10000:0}}之間。

共模電感圈數的計算
在本電路中,我們選用的磁芯型號為
TDK UU9.8
磁芯材質PC40
μi值2300
AL值 500nH/N^2

共模電感線徑的計算

J為無強制散熱情況下每平方毫米所通過的電流值,若有強制散熱可選擇6A。
Iin_avg輸入電流平均值
2為常數
開關電源元器件選型—整流橋

整流橋(橋堆)的計算

BUCK電容容值的計算

開關電源元器件選型—RCD鉗位電路
高壓啟動與RCD箝位電路
紅線圈起的電阻為I C的高壓啟動電阻,電阻阻值的選擇由IC特性決定。
藍線圈起的部分為RCD箝位電路(也稱為關斷緩沖電路)。此部分電路主要用于限制MOS關斷時高頻變壓器漏感的能量引起的尖峰電壓和次級線圈反射電壓的疊加,疊加的電壓產生在MOS管由飽和轉向關斷的過程中,漏感中的能量通過D向C充電,C上的電壓可能沖到反電動勢與漏感電壓的疊加值,即:Vrest+ ΔVpp。

C的作用則是將該部分的能量吸收掉,其容量由下式決定:
C=(Le×Isc^2)/[( Vrest+ ΔVpp )^2- Vrest^2]
這里的, Le:漏感,單端反激一般為40~100uH,低于40uH可不考慮,一般取50uH計算;
Vrest:反電動勢;2*n*Vout
ΔVpp:漏感電動勢的峰值;8%*Vrest
Isc:短路保護時變壓器初級線圈流過的最大電流。Ipk^2
RCD電路電阻、二極管的計算
電阻R:
在變壓器下半周期由截至變為導通時,C上的能量經R來釋放,直到C上的電壓將到下次MOS管關斷之前的反電動勢Vrest,在放電的過程中,漏感電動勢ΔVpp是不變的,通過放電常數R、C和變壓器關斷時間的關系,可以求得R的值,可以按周期T的63%計算:
R×C=0.63T×( Vrest+ ΔVpp )/ ΔVpp
注釋:T=1/f f:為變壓器的工作頻率。
R=0.63 ( Vrest+ ΔVpp )/ (ΔVpp ×f ×C)
其功耗為:P= Le×Isc2×f/2
由于D和C上都有能量消耗,而且放電時間可能要短,所以該電阻的實際功耗可按計算值的一半考慮。
P(實際)=P(計算值)/2
關于D的取值
耐壓值要超過疊加值的10%。
電流要大于輸入電流平均值的10%
同行工程師經驗總結:
1、D要選慢速的,對EMI好;
2.電容選的越大,電壓尖峰越小,也就是RCD吸收的漏感能量越大;
3.R應該取值較小才好,R越小,電容放電越快,下個周期時就能吸收更多的能量。
4.C選大,R選小,吸收能力較強,且震蕩的周期變長,也就是頻率降低,EMI較好,但損耗也會較大,故要折中選取。
開關電源元器件選型—Mos管/漏感介紹
什么是漏感?
同一個磁體上兩個有互感的線圈N1、N2,N1線圈上流過的電流I1產生的磁通¢11分為兩部分,一部分是匝鏈N1、N2兩個線圈的互感磁通,另一部分只與N1(激勵線圈)線圈匝鏈,不與N2線圈匝鏈的漏磁通¢1S。對應漏磁通產生的感量,稱之為漏感。
漏感,是一種實際存在的物理參數,而不是一種叫做電感的物體。
影響漏感大小的因素:漏感的產生跟線圈間耦合的緊密程度、線圈的繞制工藝、磁路的幾何形狀、磁介質的性能等有關。
漏感的作用:漏感會限制開關管開通時的電流上升速度,有降低開通損耗的效果。但沒有降低導通損耗的效果。關斷的時候,漏感反而是不利影響。電流由于漏感的存在,下降會變慢,關斷損耗會變大。開通瞬間,由于漏感存在,電流的上升速度降低,漏感呈現的是阻抗形式。電流是從零開始上升的,瞬間電流為零,就形成很大阻抗。
注:漏感不參與能量的傳遞,是變壓器的寄生參數,應當越小越好。

MOS管(開關管)的選擇

MOS管的耐壓選擇:
Vdss=2*Vdcmax DS極間耐壓要是兩倍的直流輸入最大電壓
MOS管的耐電流選擇:
Idrms=Iout*[1.2(Po/Vdcmin)/1-Dmax]
Idrms:MOS所通過的電流有效值
Iout:輸出電流
Po:輸出功率
Vdcmin:最小輸入直流電壓值
Dmax:最大占空比
MOS的導通損耗計算
Psw=Idrms^2*Rds
有效電流值的平方乘上MOS內阻
開關電源元器件選型—反激變壓器
變壓器的簡單設計

首先確定已知參數:
1)開關頻率:Fsw;
2)變壓器的效率:η;
3)最大占空比:Dmax;
4)輸入電壓范圍:Vinmin,Vinmax
5)輸出電壓 Vout
6)輸出電流Iout
7)K=0.4(DCM=1,CCM=0.3~0.5);
8)輸出二極管管壓降Vf
9)輔助繞組電壓Vb
10)輔助繞組二極管管壓降Vfb
設計步驟一
輸入功率 Pin=(Vout*Iout) η
輸入電流平均值 Iin_avg=Pin/(√2*Vinmin*Dmax)
初級電感量Lp=(√2*Vinmin*Dmax)^2/2*Pin*Fsw*K
紋波電流 ⊿I= √2*Vinmin*Dmax/Lp*Fsw
設計步驟二
再確認參數
根據設計功率和結構空間選擇磁芯
選好磁芯確定磁芯材質選出ui值
確定材質找出相對溫度的Bs(飽和磁通密度)一般選擇60°相對的Bs.
找出Ae(磁芯實際截面面積)、Acw(磁芯總卷線截面面積)、Ve(磁芯實效體積)值
設計步驟三
計算輸入電流峰值Ipk=(Iin_avg*⊿I/2)*1.2
計算AP值 AP=Ae*Acw
計算初級圈數確認選擇
NP1= (√2*Vinmin*Dmax)/ui*Fsw*Ae
NP2=LP*Ipk/Bs*Ae
NP= | NP1 if NP1>NP2
| NP2 otherwise
匝比的計算 n=[Dmax/(1-Dmax)]/Vout+Vf
次級線圈的計算 NS=NP/n
輔助繞組線圈的計算Nfb=(Vf+Vfb/Vout+Vf)*NS
反推驗證Dmax
Dmax=[n*(Vout+Vf)]/[√2*Vinmin+n*(Vout+Vf)]
氣隙的計算 Lg=4*3.14*10^-7*NP^2*Ae/Lp
關于反激變壓器的氣隙
為什么要開氣隙?
反激變換器中,變壓器起著電感和變壓器的雙重作用,因而變壓器磁芯處于直流偏磁狀態,為防磁飽和因此要加入氣隙。
防止磁芯飽和不僅只有開氣隙一種方法,另外一種是增加磁心的體積;不過通常設計時空間已經限制了磁芯的大小,所以實際設計中開氣隙的方法應用的比較多;
這兩種方法都可以使磁心的磁滯回線變得“扁平”,這樣對于相同的直流偏壓,就降低了工作磁通的密度。
變壓器的線徑選擇
變壓器的線徑計算是有規定的,特別是反激式電源變壓器更應該注意?
自然冷卻時j=1.5~4A/mm2,強迫冷風時3~5A/mm2。
在不同的頻率下選取d也是不同的,在200KHz以下時,一般為4~5A/mm2,在200KHz以上時,一般為2~3A/mm2。

變壓器的繞制方法
為了減少漏感,目前最好的、工藝最簡單的繞制方法是初次級交錯繞法也就是大家常說的三明治繞法。

開關電源元器件選型—輸出整流管
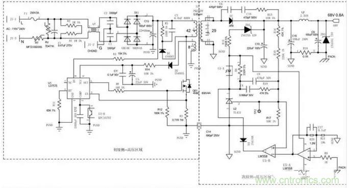
電動自行車電源電路原理圖

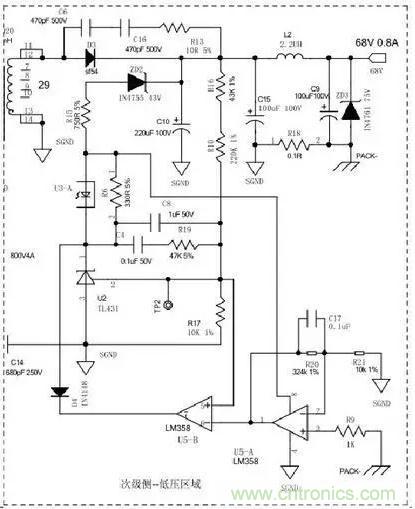
次級側電路原理圖

次級整流二極管的選型
為了降低輸出整流損耗,次級整流二極管一般選用肖特基二極管,肖特基二極管有較低的正向導通壓降Vf,能通過較大的電流。
輸出整流二極管的耐壓值

Vout為輸出電壓
Np為變壓器原變圈數
Ns為變壓器副邊圈數
Vdcmax為輸入最大直流(最大交流的峰值)
120%為給二極管留的尖峰余量
二極管的峰值電流值

Ipp為原邊的峰值電流(計算變壓器時計算)
次級整流二極管的有效值電流值(此處為工作在DCM模式)

Dmax為最大占空比
次級整流管的熱設計
二極管的熱損耗包括正向導通損耗、反向漏電流損耗及恢復損耗。因為選用的是肖特基二極管,反向恢復時間短和漏電流比較小,可忽略不記。
二極管的PN結對環境的熱阻可以通過DATASHEET查得Rthjc=1.2°C/W
Tj=Rthjc*Vf*Id_rms+Ta
Ta為工作的環境溫度
Tj為二極管工作溫度理論值
Vf表示二極管的正向導通壓降
Id_rms表示通過二極管的有效值電流
開關電源元器件選型—RC吸收回路
吸收回路選型
吸收的本質 ,什么是吸收?
在拓撲電路的原型上是沒有吸收回路的,實際電路中都有吸收,由此可以看出吸收是工程上的需要,不是拓撲需要。
吸收一般都是和電感有關,這個電感不是指拓撲中的感性元件,而是指諸如變壓器漏感、布線雜散電感。
吸收是針對電壓尖峰而言,電壓尖峰從何而來?電壓尖峰的本質是什么?
電壓尖峰的本質是一個對結電容的dv/dt充放電過程,而dv/dt是由電感電流的瞬變(di/dt)引起的,所以,降低di/dt或者dv/dt的任何措施都可以降低電壓尖峰,這就是吸收。
吸收的作用?
1、降低尖峰電壓
2、緩沖尖峰電流
3、降低di/dt和dv/dt,即改善EMI品質
4、減低開關損耗,即實現某種程度的軟開關。
5、提高效率。提高效率是相對而言的,若取值不合理不但不能提高效率,弄不好還可能降低效率。
RC吸收的特點
1、雙向吸收。一個典型的被吸收電壓波形中包括上升沿、上升沿過沖、下降沿這三部分,RC吸收回路在這三各過程中都會產生吸收功率。通常情況下我們只希望對上升沿過沖實施吸收。因此這意味著RC吸收效率不高。
2、不能完全吸收。這并不是說RC吸收不能完全吸收掉上升沿過沖,只是說這樣做付出的代價太大。因此RC吸收最好給定一個合適的吸收指標,不要指望它能夠把尖峰完全吸收掉。
3、RC吸收是能量的單向轉移,就地將吸收的能量轉變為熱能。盡管如此,這并不能說損耗增加了,在很多情況下,吸收電阻的發熱增加了,與電路中另外某個器件的發熱減少是相對應的,總效率不一定下降。設計得當的RC吸收,在降低電壓尖峰的同時也有可能提高效率。
吸收的誤區
1、Buck續流二極管反壓尖峰超標,就拼命的在二極管兩端加RC吸收。
這個方法卻是錯誤的。為什么?因為這個反壓尖峰并不是二極管引起的,盡管表現是在這里。這時只要加強MOS管的吸收或者采取其他適當的措施,這個尖峰就會消失或者削弱。
2、副邊二極管反壓尖峰超標,就在這個二極管上拼命吸收。
這種方法也是錯誤的,原因很清楚,副邊二極管反壓尖峰超標都是漏感惹的禍,正確的方法是處理漏感能量。
3、反激MOS反壓超標,就在MOS上拼命吸收。
這種方法也是錯誤的。如果是漏感尖峰,或許吸收能夠解決問題。如果是反射電壓引起的,吸收不但不能能夠解決問題的,效率還會低得一塌糊涂,因為你改變了拓撲。
吸收的計算
書上網絡上都有關于吸收回路的計算方法的介紹,但由于寄生參數的影響,這些公式幾乎沒有實際意義,實際上大部分的RC參數是靠實驗來調整的,但RC的組合理論上有無窮多,怎么來初選這個值是很關鍵的,下面來介紹一些實用的理論和方法 。
1、先不加RC,用容抗比較低的電壓探頭測出原始的震蕩頻率.此震蕩是有LC 形成的,L主要是變壓器次級漏感和布線的電感和輸出電容, C主要是二極管結電容和變壓器次級的雜散電容。
2、測出原始震蕩頻率后, 可以試著在二極管上面加電容,直到震蕩頻率變為原來的1/2.則原來震蕩的C值為所加電容的1/3,知道了C就可以算R值了, R=2∏fL=1/(2∏fC)。把R加到所加C上,震蕩就可以大大衰減。這時再適當調整C值的大小,直到震蕩基本被抑制。
吸收電路測試經驗總結:
一、吸收電容C的影響
1、并非吸收越多損耗越大,適當的吸收有一個效率最高點。
2、吸收電容C的大小與吸收功率(R的損耗)呈正比關系。即:吸收功率基本上由吸收電容決定。
二、吸收電阻R的影響
1、吸收電阻的阻值對吸收效果干系重大,影響明顯。
2、吸收電阻的阻值對吸收功率影響不大,即:吸收功率主要由吸收電容決定。
3、當吸收電容確定后,一個適中的吸收電阻才能達到最好的吸收效果。
4、當吸收電容確定后,最好的吸收效果發生在發生最大吸收功率處。換言之,哪個電阻發熱最厲害就最合適。
5、當吸收電容確定后,吸收程度對效率的影響可以忽略。
軟件仿真不同阻值時的波形曲線圖

開關電源元器件選型—輸出電容
1.反激式開關電源輸出整流濾波電路工作狀態分析
反激式開關電源輸出整流濾波電路原理上是最簡單的。但是,由于反激式開關電源的能量傳遞必須通過變壓器轉換實現,變壓器的初次級兩側的開關(MOSFET或整流二極管)均工作在電流斷續狀態。在相同輸出功率條件下,反激式開關電源的開關流過的電流峰值和有效值大于正激式、橋式、推挽式開關電源。為了獲得更低的輸出電壓尖峰,通常的反激式開關電源工作在電感電流(變壓器儲能)斷續狀態,這就進一步增加了開關元件的電流額定。
開關電源的電路拓撲對輸出整流濾波電容器影響也是非常大的,由于反激式開關電源的輸出電流斷續性,其交流分量需要由輸出整流濾波電容器吸收,當電感電流斷續時輸出整流濾波電容器的需要吸收的紋波電流相對最大。
對應的輸出整流二極管的電流波形如圖1,輸出濾波電容器的電流波形如圖2。

圖1:反激式開關電源的輸出整流二極管的電流波形

圖2:輸出濾波電容器的電流波形
由圖1可以得到流過輸出整流二極管電流峰值與平均值、有效值的關系為如下。
流過輸出整流器的峰值電流與平均值電流的關系:
根據電荷相等,可以得到:
(1)可以得到整流二極管電流的峰值:
(2)流過輸出整流器的有效值電流與峰值電流的關系:
(3)流過整流器的有效值電流與平均值電流的關系:
(4)式中:IrecM、Irecrms、IO、Dmax分別為流過輸出整流器的峰值電流、有效值電流、平均值電流和輸出整流二極管的最大導通占空比。
流過輸出濾波電容器的電流有效值略小于流過輸出整流器的有效值電流。
式(2)、(3)、(4)表明,隨著輸出整流器導通占空比的減小,相同輸出電流平均值對應的峰值電流、有效值電流隨占空比的減小而增加。
在大多數情況下,反激式開關電源工作在變壓器電流臨界或斷續狀態。在變壓器電流臨界狀態下,初級側開關管導通占空比與輸出整流器導通占空比相加為1。
在大多數情況下,反激式開關電源的輸出整流器的最大導通占空比約為0.5。這樣,流過輸出整流器的電流峰值與輸出平均值電流之間的關系為:
(4)有效值電流與輸出電流平均值的關系為:
(5)2.設計實例與分析
某反激式開關電源的技術參數為:電路圖拓撲:反激式;輸入電壓:85Vac~264Vac工作頻率:65kHz ;輸出:12V/5A;紋波電壓:50mV;CLC濾波。
(1)第一級濾波電容器的選擇
對于輸出電流5A對應的峰值電流為20A、有效值電流為14.14A,其中大部分流入濾波電容器。按最高溫度的紋波電流2倍選用電容器,濾波電容器的紋波電流之和至少要7A。
25V/1000μF低ESR鋁電解電容器的額定紋波電流約為1A,需要7只并聯。如果非要5只并聯甚至4只并聯,也是可以運行的,但是不具有長期可靠性。
25℃溫度下,25V/1000μF低ESR鋁電解電容器的ESR約為0.09Ω。7只并聯對應的ESR為129mΩ、5只并聯為180mΩ、4只并聯為225mΩ。由電流變化在ESR上產生的峰值電壓分別為2.59V、3.60V、4.50V。除此之外,濾波電容器的ESL還會在整流二極管開通時由于電流的躍變而產生感生電勢,這個感生電勢同樣會加到濾波電容器上,因此,濾波電容器上的峰值電壓將不只是上述的2.59V、3.60V、4.50V。其電壓波形如圖3。

圖3:第一級濾波電容器的電壓波形
很顯然,2.59V、3.60V、4.50V是不能滿足設計要求的,需要在第一級濾波電容器后面加上一級LC低通濾波器。
(2)第二極LC低通濾波器的設計與參數選擇
第二級需要考慮的是如何將不能滿足要求紋波電壓經過LC濾波使其滿足要求。通常濾波電感可以選擇30~100μH,輸出濾波電容器不僅要考慮輸出紋波電壓是否可以滿足要求,還要考慮抑制負載電流的變化,在這里可以選擇330~1000μF/25V。
開關電源元器件選型—反饋/保護部分
次級原理圖

反饋分壓回路
反饋回路采用最常用的TL431加光耦電路。
外圍元件由ZD2、R6、R15、R17、R10、R16組成。
ZD2為43V穩壓管,因電流很小,工作在反向導通區。選43V是因為TL431最大的可調節電壓是36V,為了能使用這個精密可調器件,我們必須把電壓降低到TL431可正常工作的范圍內。
R6為保證TL431死區電流的大小,輸出電壓大于7.5V時TL431死區電流可以通過光耦發光二極管的導通提供,因此可以不加,低于7.5V時,R6=[Vout-(Vref-Vb)]/1mA
Vout表示輸出電壓;Vref表示基準電壓2.5V;Vb表示管壓降0.7V。
TL431中的總偏置就接近 5mA,而經驗顯示這 5mA 的電流可實現足夠的性能,而不會犧牲待機能耗。R15=Vout/5mA.
減小光耦LED串聯電阻 R15并不會改變TL431的電流,因為 TL431 的電流由初級端反饋電流 IC 施加,通過光耦合器電流傳輸比(CTR)反射在 LED 中。改變 R15 值會影響中帶增益,而非 TL431 偏置,因為系統采用閉環形式工作。
R17、 R10、R16組成的分壓器在輸出電壓達到目的值時。R10與R17的節點電壓剛好等于431內部參考電壓。
反饋補償回路
C8、C4、R19組成了431所需的回收回路補償,以便穩定控制回路。
穩定的反饋環路對開關電源來說是非常重要的,如果沒有足夠的相位裕度和幅值裕度,電源的動態性能就會很差或者出現輸出振蕩。
TL431 是開關電源次級反饋最常用的基準和誤差放大器件,其供電方式不同對它的傳遞函數有很大的影響,很多分析資料常常忽略這一點
輸出過壓保護
電路的過壓保護分兩級
1、反饋回路的保護,當電壓超出設定電壓值反饋回路會將信息反饋到PWM控制IC,來調節占空比限制輸出電壓。
2、若反饋回路失效,輸出末端加穩壓二極管,當輸出遠高出設定電壓,穩壓二極管反向擊穿,使輸出正負極形成短路,使初級啟動短路保護或熔斷保險保護。
限流電路

限流電路由R18、U5、C17、R9、R20、R21 組成。
工作原理:R18為回路的電流檢測電阻,為了降低損耗,此電阻選擇時盡量的小。U5為運算放大器LM358,358內部由兩個運放,我們將兩個運放一個做放大器,一個做比較器,將檢測電阻上的電壓值放大32.4倍后與基準電壓做比較。當運放值低于基準值時,比較器輸出高電平(358VCC電壓),當運放值高于基準電壓值時,比較器輸出低電平(相對于接地).

比較器的輸出為低電平后,光耦和431的節點電壓會經過二極管導通到地,從而改變光耦發光管的回路電流,光耦光電管根據電流的大小反饋信息到PWM芯片,PWM芯片通過反饋信息調節占空比,降低輸出電壓來維持輸出電流的大小,以此起到限流的目的。由于占空比調節的寬度有限,過低的電壓超出了變壓器正常工作的頻點,實際應用中會出現變壓器嘯叫的情況,此狀況可以調節補償環路及變壓器參數可以解決
關于隔離器件—光耦
光耦全稱是光電耦合器,英文名字是:optical coupler,英文縮寫為OC,亦稱光電隔離器,簡稱光耦。
光耦隔離就是采用光電耦合器進行隔離,光耦合器的結構相當于把發光二極管和光敏(三極)管封裝在一起。
發光二極管把輸入的電信號轉換為光信號傳給光敏管轉換為電信號輸出,由于沒有直接的電氣連接,這樣既耦合傳輸了信號,又有隔離干擾的作用。
光耦合器的技術參數主要有發光二極管正向壓降VF、正向電流IF、電流傳輸比CTR、輸入級與輸出級之間的絕緣電阻、集電極-發射極反向擊穿電壓V(BR)CEO、集電極-發射極飽和壓降VCE(sat)。
光耦的參數都是什么含義?CTR:發光管的電流和光敏三極管的電流比的最小值CTR=IC/ IF×100% (輸出電流/輸入電流*100%)
隔離電壓:發光管和光敏三極管的隔離電壓的最小值集電極-發射極電壓:集電極-發射極之間的耐壓值的最小值。





