【導讀】連續導通模式(CCM)反激式轉換器常出現在中等功率和隔離應用中。由于具有峰值開關電流較低、輸入和輸出電容較少、電磁干擾降低等優點,加上其低成本優勢,它們已在商業和工業領域得到廣泛應用。本文將介紹在5A CCM反激條件下,針對53Vdc至12V的功率級設計方程式。
連續導通模式(CCM)反激式轉換器常出現在中等功率和隔離應用中。CCM工作的特征包括峰值開關電流較低、輸入和輸出電容較少、電磁干擾 (EMI)降低、以及工作占空比范圍窄于在不連續導通模式(DCM)下工作。由于具有這些優點,加上其低成本的優勢,它們已在商業和工業領域得到廣泛應用。本文將介紹在5A CCM反激條件下,針對53Vdc至12V的功率級設計方程式。
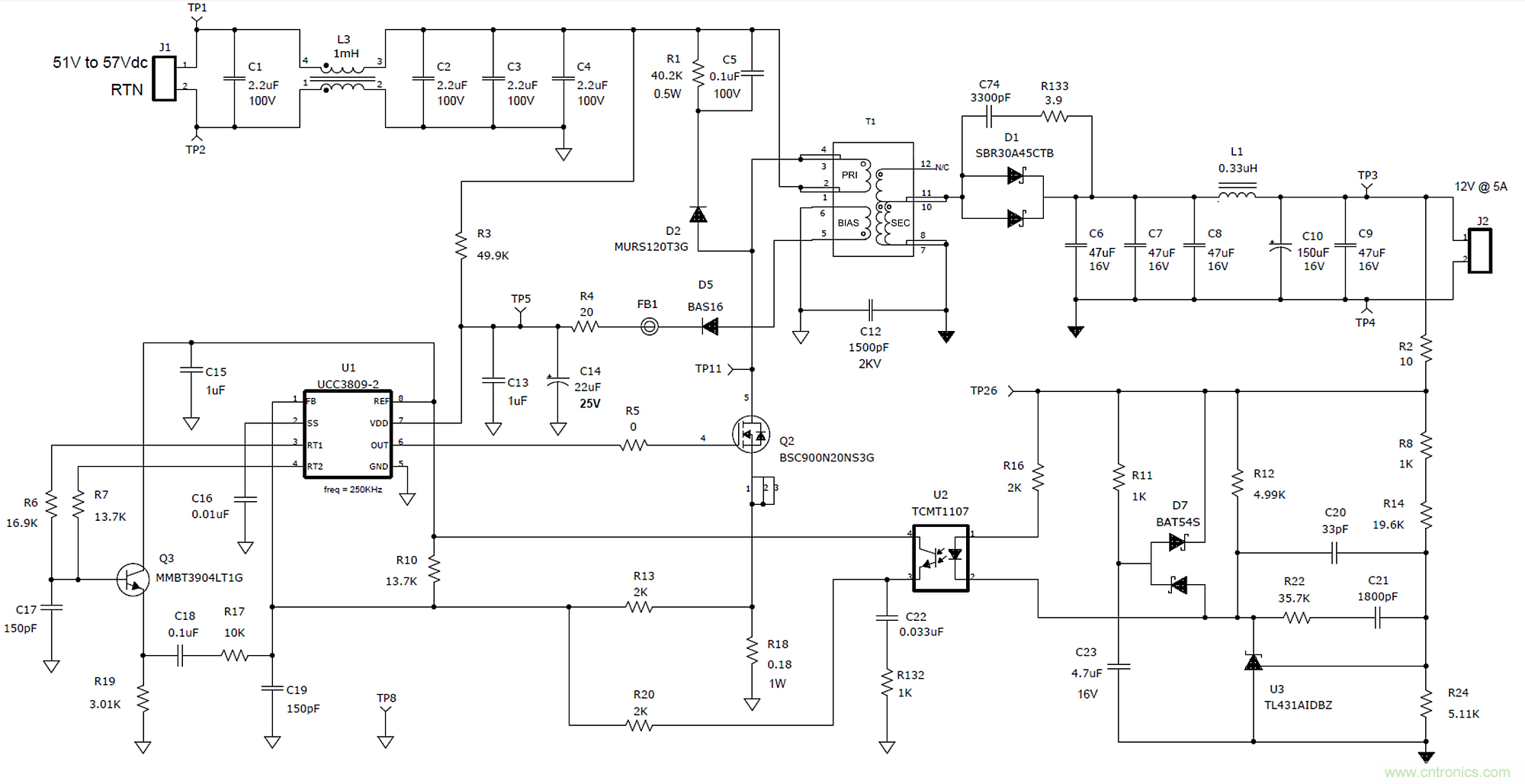
圖1所示為一個詳細的60W反激電路原理圖,工作頻率在250kHz。在最小輸入電壓為51V和最大負載時,占空比選擇為最大值的50%。雖然超過50%的操作是可以接受的,但在本設計中并非必需。由于相對較低的高壓端輸入電壓為57V,占空比在CCM工作中將僅下降幾個百分點。然而,若負載大大降低,且轉換器進入DCM工作時,占空比將顯著降低。

圖1:60W CCM反激式轉換器原理圖。
設計細節
為了防止磁芯飽和,繞組開/關周期內的伏秒積必須平衡。這相當于:
將dmax設置為0.5,計算Nps12(Npri:N12V)和Nps14(Npri:N14V)的匝數比:

變壓器匝數比設定好后,可以計算出工作占空比和場效應晶體管 (FET) 電壓。

Vdsmax表示FET Q2漏極上無振鈴的“平頂”電壓。振鈴通常與變壓器漏電感、寄生電容(T1、Q1、D1)和開關速度有關。額外降低FET電壓的25-50%,選擇一個200V的FET。若可能,變壓器必須具有優異的繞組耦合和1%或更小的最大漏電感,以最小化振鈴。
當Q2導通時,二極管D1的反向電壓應力等于:
當次級繞組由于漏感、二極管電容和反向恢復特性而變負時,振鈴是常見的。使用超快(小于35 nS)、肖特基和SiC二極管可幫助最小化反向恢復效應,并最大限度地減少二極管緩沖器損耗。D1在FET關斷期間進行導通,平頂電流為:
我選擇了30A/45V額定的D²PAK封裝,以將10A的正向壓降降至0.33V。功耗等于:
推薦通過散熱器或氣流進行適當的熱管理。您可以從以下方式計算初級電感:
式中, POUTMIN是轉換器進入不連續模式工作(DCM)之處,通常是POUTMAX的20-30%。
峰值初級電流發生在VINMIN,等于:
確定最大電流檢測電阻(R18)值對于防止控制器主要過電流(OC)保護裝置跳閘是必須的。對于UCC3809,為了保證全輸出功率,R18上的電壓不能超過0.9V。對于此示例,我選擇一個0.18Ω的阻值。更小的電阻是可以接受的,因為它減少功率損耗。但是過小的電阻會增加噪聲敏感度,并使OC閾值高,帶來變壓器飽和的風險甚至更糟的情況——OC故障期間壓力相關電路故障。在電流檢測電阻中消耗的功率為:
從以下公式可以計算出FET導通和關斷開關損耗:

損耗計算
與Coss相關的損耗計算不太明確,因為該電容極其非線性,隨Vds增高而降低,在設計中估計為0.2W。
電容器要求通常包括計算最大RMS電流、獲得所需紋波電壓所需的最小電容和瞬態保持。輸出電容和IOUTRMS計算公式如下:

單獨的陶瓷電容器是合適的,但是在直流偏置效應之后,需要7個陶瓷電容器才能實現83μF。因此,我只選擇了足夠的電流來處理RMS電流,然后采用LC濾波器來降低輸出紋波電壓,并提高負載瞬變。若存在大負載瞬變,可能需要額外的輸出電容來降低壓降。
輸入電容等于:

式中,VINRIP是允許的輸入紋波電壓,其設置為VIN的3%或?1.5V。
此時您仍然必須考慮電容搶占直流偏置效應的情況。RMS電流約為:
圖2所示為原型轉換器的效率,圖3所示為反激評估板。

圖2:轉換器的效率和損耗決定了封裝選擇和散熱要求。

圖3:60W反激評估硬件測量100×35mm。
該設計示例涵蓋了功能性CCM反激式設計的基本組件計算。然而,初始估計通常需要迭代計算才能進行微調。同樣,在變壓器設計和控制環路穩定等領域,通常需要更多的細節工作,來獲得良好、優化的反激。
作者:John Betten,德州儀器
本文轉載自電子技術設計。



