【導讀】便攜產品的普及使得移動電源面臨著挑戰。移動電源是便攜產品的衍生品,同時也是必需品。隨著鋰離子電池的發展,移動電源也面臨著體積越來越小,容量越來越大,續航能力越來越強的挑戰。這就對移動電源電路的設計要求越來越苛刻,本文主要講解了移動電源設計的三種方案。

圖1 Charger IC + Boost IC 方案。


圖2 MCU + Charger IC + Boost IC 方案。


圖3 MCU + Combo IC 方案。
電路方案目前移動電源的電路方案大致上可分為三種,第一種方案是Charger IC + Boost IC,此種方案利用Charger IC對移動電源的鋰電池充電,Boost IC對移動裝置放電,如圖1所示。第二種方案是MCU + Charger IC + Boost IC,除了第一種方案的部分外,多了MCU對鋰電池及輸入輸出電壓作偵測,此種方案目前比較常見,如圖2所示。第三種方案則是MCU + Combo IC,此種方案是將Charger IC及Boost IC整合成一顆IC,可以減少零件的數量,節省PCB空間,如圖3所示。而本文將針對目前比較常見的第二種方案做詳細介紹。
[page]
移動電源電路
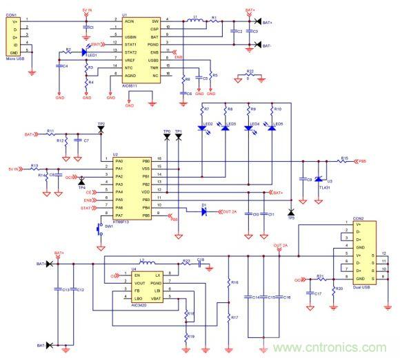
這幾年,隨著便攜式產品不斷成長,移動電源的需求也持續增加,輕薄小巧、快速充電、轉換效率高及高安全性等也成為消費者購買移動電源時的首要考慮,為了滿足消費者的需求,許多公司都推出移動電源解決方案,在此我們以沛亨半導體所開發的AIC6511及AIC3420作為設計范例,提供給讀者參考。
從上一節可以得知,一個完整的移動電源電路包含了電池充電管理IC、升壓轉換器IC及MCU,每個部分都會影響移動電源的整體效能,所以選用適當的IC是非常重要的。圖4所示為本文所要介紹的移動電源電路,主要由AIC6511鋰離子電池充電轉換器、AIC3420升壓轉換器及MCU所組成。底下將針對所提出的移動電源電路做詳細的說明。

圖4 移動電源電路。
A. 鋰離子電池充電轉換器
鋰離子電池是目前應用最廣泛的可重復充電式電池,可將單顆鋰電池用于低功率產品,也可以將多顆鋰電池串并聯得到更高電壓與容量,例如移動電源就是將多顆鋰電池并聯來獲得高容量。鋰電池具有能量密度高、自放電率低、無記憶效應、壽命長、重量輕等優點,非常適合做為便攜式產品的電力來源。
鋰電池充電IC分為線性式及切換式兩種,線性式充電IC的成本低,IC接腳數較少,只需要少數的被動組件。然而線性式充電IC有較大的功率損耗,若設計不好常會導致IC溫度過高,且一般移動電源大多使用散熱較差的塑料外殼,使得線性式充電IC無法提供較大的充電電流,因此線性式充電IC通常比較適合低容量鋰離子電池應用。若希望在短時間之內將電池充飽,則必須要提高充電電流,此時可以考慮應用切換式充電IC。切換式充電IC利用開關的高頻切換來達到能量的傳遞,可提供較大的充電電流,且具有高轉換效率不會有過熱現象,適合高容量電池的充電應用。
充電過程中,當電池電壓上升到4.2V時,要立即停止充電,以避免電池過充而產生危險,而當電池放電時,電池電壓如果降至2.5V以下,要立即停止放電,以免電池過放而減少電池的使用壽命。除此之外,鋰電池在應用上,還會加上短路保護電路,防止鋰電池因短路而造成危險。
鋰電池對充電要求很高,需要精密的充電電路以保證充電的安全,尤其要求終止充電電壓精度在額定值的±0.5%之內。目前鋰電池充電最常采用三段充電法,即預先充電模式(Trickle Charge Mode)、定電流充電模式(Constant Current Charge Mode)、定電壓充電模式(Constant Voltage Charge Mode)。充電IC在充電前會偵測電池的狀態,若電池電壓大于3V,將以定電流充電模式充電;若電池電壓低于3V,則以預先充電模式(約10%的定電流充電模式充電電流) 充電,到接近終止電壓時,改為定電壓模式充電,此時電池電壓幾乎不變,但充電電流會持續下降,當充電電流降到某一值時(約10%的定電流充電模式充電電流),充電電流會被關閉,完成充電。圖5所示為采用三段充電法的鋰電池充電特性曲線。

圖5 采用三段充電法的鋰電池充電特性曲線。
B. 鋰離子電池充電轉換器
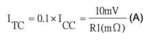
AIC6511是一個高度整合的切換式鋰離子電池充電管理IC,具有高精度的電流及電壓調節能力,適合使用在單顆鋰電池的充電應用,當電池電壓接近輸入電壓時,將會進入責任周期為100%的工作模式持續對電池進行充電,而其本身高達1.6MHz的切換頻率,將有助減少外部零件的尺寸。此外,其也具備提供充電狀態指示及電池移除偵測機制,支持USB mode及AC Adapter mode兩種輸入模式,最大可以輸出2A的充電電流,充電電流可由外部電阻來決定。預先充電電流(Trickle Charge Current)可以由下列公式計算:

定電流充電電流(Constant Current Charge Current)可由下列公式計算:
當使用USB電源做為輸入時,則可對輸入電流做限制使輸入電流可以低于USB電源所能提供的電流,避免USB電源進入過流保護,輸入電流限制設定值的計算公式如下:

此外,安全定時器(Safety Timer),可避免因電池損壞時充電時間過長,造成危險。只要充電時間達到設定的安全計時時間,即便電池還未達到終止電壓,充電IC也會關閉充電電流,停止充電。安全計時時間可以透過電容C5來設定,預先充電(Trickle Charge)模式下之安全計時時間可由下列公式計算:
定電流充電(Constant Current Charge) 模式下之安全計時時間則可由下列公式計算:

為避免電池高溫充電,并提高安全性,IC透過負溫度系數(NTC, Negative Temperature Coefficient)熱敏電阻來偵測電池溫度,當溫度過高或過低時,IC會馬上終止充電,只有在電池溫度維持在安全范圍內(通常是0~45℃)時,才會對電池進行充電。而為了防止電池放電到輸入端,內建的休眠模式(Sleep Mode)功能,當輸入端電壓低于電池電壓時, P-channel MOSFET Power Switch將會關閉以防止電池對充電IC或輸入端進行放電。
另外,短路保護(Short Circuit Protection)功能、過電流保護(Over Current Protection)功能及過溫度保護(Over Temperature Protection)功能,當輸出發生短路時,短路保護功能啟動,電感電流會被限制住且切換頻率也會降低以減少損失;IC本身也會偵測流經內部功率開關的電流,當功率開關的電流過大時,過電流保護功能啟動,限制住功率開關的電流不再往上增加,以保護內部的切換開關;此外,當IC結面溫度達到150oC時,過溫度保護功能將會啟動,IC會停止充電,直到IC溫度降至120oC,才回復充電。
C. 升壓轉換器與MCU
AIC3420是一個具輕載高效率的同步升壓DC-DC轉換器IC,最低輸入啟動電壓為0.9V,可以使用單顆鋰電池做為輸入電源,最大輸出電流可達2.1A,適合較大電流的應用。當負載操作在輕載時,IC會切換至PSM (Pulse Skipping Mode) 模式降低待機的功率損失,提升輕載效率。True Shutdown功能,使IC 進入Shutdown模式時,輸出電壓降為0V。而零電流偵測(Zero Current Detection)功能讓電感電流不會有倒灌現象,可大幅改善輕載效率,最高效率可達94%,對移動電源來說可以更有效率的放電。
另外,柔性啟動(Soft Start)功能以限制啟動時輸出電壓的過沖(Overshoot)及涌浪電流(Inrush Current),避免IC及零件的損壞。而AIC3420本身也具有短路保護、過電流保護、過溫度保護及過電壓保護功能。
本文所介紹的移動電源電路中,MCU的主要功能為輸入電壓偵測、輸出電壓偵測、電池電量狀況顯示以及輸出過電流保護等。電路中,LED將顯示電池的電量,可以讓使用者知道電池的電量狀況。而當輸入及輸出電壓過高或過低時,MCU會送出訊號關閉IC;另外,當發生輸出過電流時,MCU也會關閉IC來保護電池及IC。
相關閱讀:
選購必知:移動電源購買指引和使用建議
移動電源方案哪種強?串聯還是并聯?
移動電源市場水有多深?一看你便知




