【導讀】電源設計要想滿足現在的苛刻條件不是那么容易的事情。電源工程師肯定有同感:當看見一項能源節約計劃,就感覺到前所未有的挑戰和壓迫感。為什么?因為電源設計人員面臨的最大的一個挑戰就是最小化輕負載和無負載時的功率損耗。那怎么辦呢?
就電源而言,要想滿足當今苛刻的效率要求是頗具挑戰性的。光是理解終端設備、電源點評以及管理機構間眾多不同的計劃和指令就已經很困難了。這些指令包括能源指令、加利福尼亞能源委員會以及歐盟待機效率倡議等。然而,當您快速瀏覽一下其中任何一項能源節約計劃,就會意識到電源設計人員面臨的最大的一個挑戰就是最小化輕負載和無負載時的功率損耗。下面就介紹五種降低離線反向電源功耗的方法。
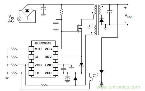
1、挑選一款“綠色”控制器。
控制器芯片是電源的中樞。選擇一款專門為降低輕負載損耗而設計的器件是滿足大多數待機要求的關鍵的第一步。幸運的是,電源控制器芯片廠商通過推出新一代綠色模式控制器以達到對更高能效器件的要求。
這些綠色模式反向控制器中的大多數都為電流模式控制,因此其控制信號包括了電源輸出端上負載大小的信息。輕負載時,該控制器進入一種觸發模式。在觸發模式期間,這些控制器將會在開啟和關閉狀態間切換。在關閉狀態下,該控制器基本上進入睡眠狀態并且電源的功率組件處于空閑狀態(不進行切換)。由于在關閉期間不會發生電源傳輸,因此輸出電壓開始下降。綠色模式控制器會監控輸出電壓并最終進入開啟狀態以補充輸出電壓。大部分的功率損耗都是發生在開啟狀態,因此開啟-關閉占空比會大大影響整體效率。開啟狀態通常會持續數百微秒的時間,而就極輕的負載而言關閉狀態會根據負載的情況可持續數十毫秒的時間。
觸發模式的一個負面影響是會導致輸出端上一個額外的低頻率紋波電壓。在開啟狀態時,輸出包括了與電源正常開關相關的典型紋波電壓。然而,在觸發頻率下會帶來更多的紋波含量,如圖 1 所示。由于觸發頻率很低,用一個 L-C 濾波器對其進行衰減是不切實際的。相反最好通過增加輸出電容來減少低頻輸出電壓偏離。

圖1 觸發模式運行會導致一個低頻紋波電壓分量
除了觸發模式運行以外,大多數綠色模式控制器都實施了其他能源節約特性,如通過控制器降低靜態電壓。許多控制器都使用準諧振開關來提升所有負載級別下的效率。準諧振反向電源使用了由變壓器漏極電感和寄生電容形成的諧振來以更低的損耗啟動。
[page]
2、最小化啟動電阻中的損耗。
大多數反向控制器都會自變壓器的輔助繞組生成其自己的偏置電源。但是它們需要設法完成初始啟動。從傳統上來說,這一工作是通過將一個電阻由整流 AC 電壓連接至控制器 VCC 引腳實現的。該電阻要足夠低才能使該控制器具有足夠的電流在最低的 AC 輸入電壓下開啟。該電阻過低會導致過多的功耗并且不利于實現理想的兼容性。
控制器所需的啟動電流通常會羅列在產品說明書電氣特性表格的頂端附近。最新的綠色模式控制器將該電流下降低到了 50 μA 以下。就必須要運行在 85V~265V 常見的 AC 輸入電壓范圍的電源而言,使用一個 2 MΩ 的上拉電阻將會確保在低電壓時至少 50 μA 的啟動電流。在額定的 120V US 線路電壓時(通常需要兼容性測試),該電阻僅消耗 13 mW 的功耗。雖然 13 mW 可能不會打破功率預算,但在額定的 230V 歐洲線路電壓下,電阻器的功率損耗就會增加 4 倍之多。根據應用和待機期間系統負載的不同,52mW 可能就是一個很大的功耗了。
一些控制器可以接通一個晶體管提供啟動電流,該晶體管在控制器完成一個成功的啟動序列后就會關閉。該晶體管會額外增加外部組件數量,有時也會包括在控制器 芯片之中。無論是哪種情況,該額外的高電壓晶體管都會增加成本敏感產品的成本。此外,將該晶體管像控制器那樣集成到同一個封裝中會導致漏電、清除和可靠性問題。
控制器使用了一種和處理該啟動電流相似的方法,其實施了一個與功率金屬氧化物半導體場效應晶體管(MOSFET)連接的級聯,如圖 2 所示。有了級聯連接,一個 DC 電壓就被施加到了 MOSFET 的柵極,而控制器通過拉低源開啟 FET。該控制器可以使用 MOSFET 源連接來獲得其初始啟動電流。控制器通過在啟動期間線性運行 MOSFET 完成上述事宜,無需額外的高壓組件,且與控制器無高壓連接。這種方法依然需要一個上拉電阻來提供晶體管的柵極電壓,但是柵極連接通常需要 10 μA 以下的電流。

圖2 級聯與MOSFET連接 的控制器大大降低了啟動電阻損耗
[page]
3、振鈴。
一次側 MOSFET 上使用的緩沖和鉗位控制電路是降低功耗的另一個主要方面。圖3 中常見的 RCD 鉗位通過限制 MOSFET 漏極上的電壓峰值來降低振鈴和避免過壓應力。該電壓峰值是在 MOSFET 關閉并突然中斷主繞組中的電流時由存儲在變壓器漏極電感中的電能引起的。

圖3 通過優化鉗位控制電路來降低損耗
降低鉗位電路中電壓峰值和損耗的第一步是設計一個具有最小漏極電感的變壓器。除此以外,我們還可以增加鉗位電阻以進一步降低損耗,但這樣做同時還會增加電壓峰值幅度。在開關周期的復位階段,反射的輸出電壓被外加在會導致更多損耗的鉗位電阻兩端。使用更高電壓的 MOSFET(例如,800V 而非 600V)可為電壓峰值提供更多的裕度并且可以使用更大的電阻。然而,更高的電壓額定值就要使用更昂貴的 MOSFET 或使用具有更高導通電阻的 MOSFET(其會在較高負載時降低效率)。許多時候我們都必須要在成本、輕負載效率以及額定負載效率之間做一個折衷。在一些專門針對 10W 或低于 10W 應用而設計的電源中可完全去掉鉗位電路,從而實現能量的大大節約。當然,EMI 問題可能會限制漏極上所允許的振鈴的多少。
不太明顯的是,降低鉗位電容還會降低輕負載損耗。當控制器處于觸發模式運行時,鉗位電路就會在開啟狀態間進行放電。如果鉗位電容太大,那么過多的能量就會存儲起來,并在關閉狀態期間耗散掉。在一些情況下,鉗位電容在下一個開啟狀態開始前可能不會完全實現放電。將鉗位 RC 網絡的時間常數設置為開關周期的 10 倍左右是降低該損耗的一個不錯的常規法則。
另一種方法是用齊納二極管代替 RCD 鉗位。齊納二極管鉗位可以降低輕負載時鉗位中的損耗。但是,在較高負載時,齊納二極管鉗位與 RCD 鉗位相比功耗會高出許多。
[page]
4、將二次穩壓電路的功耗降低數毫瓦。
當談及待機損耗時,所有的電路都會涉及到,其中包括調節輸出的誤差放大器。圖 4 的左側部分顯示了一個 12V 電源的典型穩壓電路。常用的 TL431 需要至少 1mA 的靜態電流來確保穩壓。這是通過 R2 實現的,其通常會導致 15 mW~50 mW 的損耗。R3 和 R4 的電阻分壓器對輸出電壓進行了設置。憑借一個 12.6 kΩ 的串聯電阻,這些電阻消耗的功耗便為 11mW。

圖4 20 mW~55 mW 損耗的任何部分都可以從穩壓電路中去除掉
圖4 的右側顯示了一種調節輸出的更高效的方法。用 TLV431 來代替 TL431,這只需要 80μA 的靜態電流就可以確保穩壓。通過光學耦合器驅動的電流足以為TLV431 供電,因此就可以把 R2 去除掉了。TLV431 的額定最大壓為 6.3V,因此 “無經驗設計人員設計的由 Q1、R5 和 D1 組成的線性穩壓器”電路保護了該器件。R5 和 D1 增加了額外的 3 mW 損耗。將反饋分壓器的電阻提高 10 倍我們就可以節省 10 mW 的功耗。
5、保持精確的偏置電平。
如果您仍然想竭力節約更多電力的話,那么優化控制器的偏置電壓可能會讓您實現這一目標。該偏置電壓必須要足夠高,以確保控制器在所有負載條件下都保持開啟。此外,電壓還必須要足夠高以在其被施加到柵極時增強 MOSFET。將偏置電壓設置到比控制器和 MOSFET 要求的任何更高電壓只會增大額外的損耗。
大多數控制器都會在觸發模式運行時降低其靜態電流,這樣就減少了靜態電流增加偏置電壓的相關損耗。典型的靜態電流會從正常運行時的 2 – 3mA 降為觸發運行時的 200 – 300uA。控制器產品說明書中規定的這一電流不包括 MOSFET 柵極的充放電電流。柵極充電電力等于偏置電壓、柵極電荷、開關頻率以及觸發模式占空比的乘積。由于柵極電荷隨偏置電壓的增加而增加,不必要的高壓會進一步增加損耗。幸運的是,觸發模式運行避免了偏置損耗過高。在大多數情況下,最小化偏置電壓可節省大約 10 mW~20 mW 的功耗。
最小化電源輕負載損耗需要仔細檢查每一個組件的功率損耗。僅僅幾毫瓦的功耗就可以決定一款產品是否符合能源之星標準。實現這些技術可以節省數百毫瓦的產品待機功耗。




