【導讀】一位網友閑來沒事自己畫了一個0-30V穩壓恒流電路維修電源的設計原理圖,提供了詳細的電路設計和PCB設計,感興趣的童鞋可以自己來看看學習哈,同時自己動手做一個,別忘了分享給我們哦!
沒事自己利用業余時間畫的穩壓電源電路圖獻上原理圖。

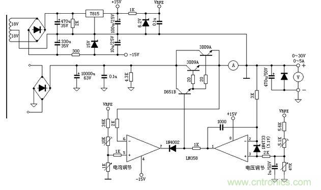
這個是原理圖。
[page]

大家覺得圖中的那個D651B達林頓管可以用什么管子替換,此管是用來推動后級功率管的,所以電流不需要多么大的。

可以根據自己的電流電壓表稍有改動上傳圖片。
[page]
下面是自己畫的PCB圖。


這個電路已有壇友制作成功。自己先畫了還沒有做板呢.電路自己對了一下沒有錯誤,自己畫的分半波整流與半橋整流出的正負15V運放供電。圖中分為老式指針電流表接線與數字表接線。圖中沒有大功率電阻的是接老式指針標的。畫有大功率電阻的電路采用數字電流表在輸出負極采樣的。大功率電阻壇友們推薦我使用1歐姆以下的,此款電路圖輸出可以達到5安。


