【導讀】關于小音箱DIY的文章和帖子很多,但是都是零零散散的。電子元件技術網小編這里為大家收集了三種DIY小音箱方案,里面詳細的包括設計原理圖和元件清單,不管你曾經看見過,看過的重溫一下,沒看過的你就賺大了,趕緊自己動手制作吧!
方案一:自制小音箱(1)
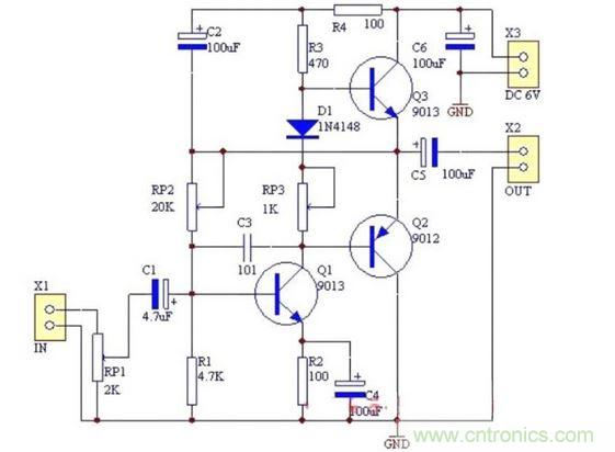
一、電路說明 Q1是激勵放大管,它給功率放大輸出級以足夠的推動信號;R1、RP2是Q1的偏置電阻;R3、D1、RP3串聯在Q1集電極 電路上,為Q3提供偏置,使其靜態時處于微導通狀態,以消除交越失真;C3為消振電容,用于消除電路可能產生的自激; Q2、Q3是互補對稱推挽功率放大 管,組成功率放大輸出級;C2、 R4組成“自舉電路”,R4為限流電阻。
二、電路調試 接上3-6V直流電源,調節RP2,使Q2、Q3中點電壓為1/2電源電壓; 調節RP3,使功放輸出級靜態電流為5-8mA;反復調節RP2、RP3使其兩個參數均達到上述值。
本功放套件與電子類基礎課教材同步,適合學生實習使用。
三、元件清單

四、電路原理圖

以下內容為:OTL分立元件功放套件焊接過程
1、根據元件清單檢查元件數量,確認無誤后方可焊接
2、焊接電阻和二極管
3、 焊接兩個可調電阻
4、焊接接線座
5、焊接三極管
6、焊接電解電容和瓷片電容,電路板上電解電容符號的陰影部分為負極,焊接時要注意
7、最后焊接音量電位器,到這里OTL分立元件功放套件就焊接好了
[page]
方案二:自制小音箱(2)
TDA2822M是意法半導體(ST)早期專門為便攜式錄放音設備開發的雙通道單片功率放大集成電路, 具有低交越失真和低靜態電流 的特點, 適用于立體聲和橋式放大(BTL)方式。TDA2822M還有一個獨特之處就是工作電壓范圍很寬,在2V-12V范圍內都可以正常工作,不過除非 是用于耳機放大器,最好還是讓TDA2822M工作于3V以上電壓。
本電路是用一塊TDA2822M功放集成電路接成單聲道的橋式放大(BTL)方式, 很少的外圍元件,不用裝散熱器,放音效果也令人滿意。
二、參數 電源電壓: 2V-12V 輸出功率: 2W (1KHz,8Ω,9V,10%總失真) 靜態電流:≤9mA (Vcc=3V) 諧波失真: 0.2% (1kHz,8Ω~32Ω) 閉環增益: 39dB (典型值) 負載范圍: ≥4Ω
三、電路原理圖

四、元件清單

以下內容為:2822單聲道功放套件焊接過程
1、根據元件清單檢查元件數量
2、首先焊接瓷片電容電阻插針等小元件
3、焊接集成電路插座,焊接時注意別弄反了
4、焊接電解電容,電解電容有正負極,引腳較長端為正極
5、焊好音量電位器,裝上2822單聲道功放的關鍵元件TDA2822M,焊接就完成了
[page]
方案三自制小音箱(3) (雙聲道)
等特點,很適合無線電愛好者和音響發燒友自制, 學生組裝。電路中D1—D4為整流二極管,C11為濾波電容,C12為高頻退耦電容;RP1為音量調節電位器;IC1、IC2是兩個聲道的功放集成電路;R1、R2、 R3、C2(R7、R8、R9、C7)為功放IC輸入端的偏置電路,由于本電路為單電源供電,功放IC輸入端直流電壓為1/2電源電壓時電路才能正常工 作;R4、R5、C3(R10、R11、C8)構成負反饋回路,改變R4(R10) 的大小可以改變反饋系數。C1(C6)是輸入耦合電容,C4(C9)是 輸出耦合電容;在電路接有感性負載揚聲器時,R6、C5(R12、C10)可確保高頻穩定性。 信號流程:音頻信號從X1輸入經音量電位器RP1,再由C1(C6)耦合,進入IC1(IC2)的1腳,由集成電路放大后從4腳輸出,經輸出耦合電容C4(C9)到達X2。
二、性能參數
輸入電壓:AC≤15V 輸出功率:Po=5W+5W(RL=4Ω) 輸出阻抗:4—8 Ω
三、元件清單

四、電路原理圖

以下內容為:2030雙聲道功放套件焊接過程
1、對著元件清單看看元件名稱數量有無差錯,最好對每個元件進行測量,確認無誤后方可焊接
2、首先焊接電阻和二極管
3、焊接信號輸入插針
4、焊接接線座,信號輸出的接線座要把兩個接線座扣在一起再焊接
5、焊接電解電容和獨石電容,獨石電容是無極性,電解電容有極性,電路板上陰影部分為電容的負極
6、焊接電源濾波電容和輸出耦合電容,這三個電容更要注意其極性,裝反了可能引起電容過熱爆裂
7、焊接音量電位器,電位器的外殼要外接一根“接地”線,如圖所示,焊接這根線時要用鋼銼打磨一下電位器的外殼,以便焊接牢固
8、電位器上的“接地”線焊接后的效果
9、最后焊接散熱片和 TDA2030A,這樣 2030 雙聲道功放套件就焊接好了


