【導讀】本文為大家推薦一款低成本的多節串聯鋰電池充電電路設計,該電路為開關電源控制方式,因此效率高,溫升低。文中對電路方案進行了詳細的講解,在了解其工作原理后,工程師們還可以對其進行擴展應用。
文中所述的集成電路KA7500B是三星公司出品的一顆專用的脈寬調制型開關電源集成控制器,它與TL494完全兼容并可互換。該電路方案如下圖所示。

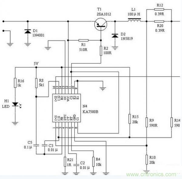
圖:鋰電池充電電路設計
下面對該電路的工作原理作說明:
圖中所繪電路本質上是一個電源電路,具有恒流/恒壓輸出功能。它帶有兩路反饋電路,為電流反饋和電壓反饋,其中電流反饋的正、負極對應KA7500B的第1、2腳,輸出電流在電阻R12和R20上產生一壓降,該壓降經R9、R10和R14、R15電阻回饋回來,當KA7500B的第1腳電壓大于第2腳電壓時,KA7500B會減小輸出脈寬(第8、11腳),使電流減小,否則增加脈寬,使輸出電流恒定在預設值,其恒流值符合以下公式:

式中R為R12和R20并聯后的阻值,因此恒流值理論上計算值為735mA。
[page]
電路中的電壓反饋的正、負極對應KA7500B的第16、15腳,在上電后,KA7500B的第14腳輸出穩定的5V電壓,該電壓使LED發光,作為電源指示,同時該5V電壓作為基準電壓,提供給KA7500B的15腳作為電壓基準,輸出電壓經過R19、R10、VR1和R17分壓后,與電壓基準比較,當電壓太大時,則減小脈寬,太小則增加脈寬,使之保持恒定的輸出電壓值,其輸出電壓值符合下列公式:

由于KA7500B的兩路反饋是在其內部是相“與”后再進行控制的,因此當輸出電壓低于恒壓值時,電流反饋起控制作用,當輸出電壓達到8V4后,電壓反饋起控制作用,這樣電路就完成了恒流/恒壓控制功能,其原理與穩壓電源的工作原理完全一樣,只是該電路為開關電源控制方式,因此效率高,溫升低。
圖中的D1為防止極性反相輸入二極管,D2為開關電源工作的續流二極管,T1工作于開關狀態。
在明白其工作原理后,要想對其進行擴展應用就簡單多了,現分述如下:
1、正常使用時,調整VR1電位器可得到相應的輸出電壓。
2、充不同容量鋰電池:可改變R12和R20的阻值,所需電流值可按照前文所述公式自行計算來設定。若電流太大時,需給T1加裝一散熱片,同時續流二極管應改用1N5822,以承受更大電流。
3、充高電壓鋰電池:只需改變R10或R17即可,具體所需輸出電壓值可按公式計算后設定。
4、作高精度穩壓電源:其輸出電壓原理與上述一致,但需要注意紋波,可能情況下應加大電路中電感的電感量和濾波電容,以減小紋波。
相關閱讀:
方案對比:三種USB接口充電電路設計方案
http://www.yttele.cn/cp-art/80021811
危害鋰電池使用壽命的四大“誤區”
http://www.yttele.cn/power-art/80021298
鋰電池短路保護設計:功率MOSFET及驅動電路的選擇與設計
http://www.yttele.cn/cp-art/80021668
一款高性價比能耗型鋰電池組均衡充電器設計
http://www.yttele.cn/power-art/80021779




