【導讀】全面的數字電源管理系統是盡可能提高系統所有層面效率的惟一方式;而提供最佳環路穩定性和瞬態響應又必須采用純模擬控制環路。兼有數字電源系統管理功能和模擬控制環路的DC/DC 控制器,能實現 ±0.5% 的 VOUT 準確度,并且內置驅動器、遠程輸出電壓檢測和電感器溫度檢測功能……一起來看看這樣的產品是如何煉成的?
LTC3883 / LTC3883-1 是一款通用、單通道、多相 (PolyPhase)、降壓型控制器,具有數字電源系統管理、高性能模擬控制環路、內置驅動器、遠程輸出電壓檢測和電感器溫度檢測功能。為了最大限度地減小解決方案尺寸和成本,LTC3883 / LTC3883-1 采用了凌力爾特公司正在申請專利的自動校準程序以測量電感器 DC 電阻,在跨電感器兩端逐周期測量電流時 (無損耗 DCR 檢測) 得到準確的輸出電流測量值。LTC3883/-1 基于流行的雙通道 LTC3880/-1。
控制器的數字電源管理
今天數據中心系統的挑戰是,盡可能提高系統所有層面的效率,包括負載點、電路板、機架甚至安裝層面,以變得更加環保。例如,將工作流發送給盡可能少的服務器、關閉目前不需要的服務器等,從而可降低系統的總體功耗。能做到這一點并達到系統性能目標 (計算速度、數據傳輸速率等) 的惟一方式是,采用一個全面的數字電源管理系統,以實時監視所有層面的功耗數據。
過去,設計師用一堆混雜的 IC 胡亂拼湊數字電源管理解決方案,這些 IC 包括監察器、排序器、DAC 和 ADC。這類解決方案除了固有的復雜性以外,還不易擴展,需要為未來的系統升級進行大量前期規劃。LTC3883 / LTC3883-1 DC/DC 控制器整合了所有數字電源管理功能,消除了上述復雜性,因此可構成一個易用、堅固和靈活的負載點 (POL) 電源管理解決方案。
LTC3883 / LTC3883-1 可以自主工作或通過業界標準的 I2C 串行總線,與系統主處理器通信,以獲取命令、實施控制并報告遙測數據。這使得可以直接從 LTC3883 / LTC3883-1 監視關鍵的工作信息,例如實時電壓、電流和溫度,這些信息可用來動態優化系統性能和可靠性。通過訪問這些信息,能預測電源系統故障,并采取預防性或調解措施。
重要的穩壓器參數 (例如輸出電壓和電流限制、裕度控制電壓、過壓和欠壓監察限制、啟動特性和時序、以及故障響應) 都可以通過該串行總線直接設定,而無需采用電阻器、排序器、監視 IC 等外部組件。
由于有了數字電源系統管理,所以能快速、高效地開發復雜的多軌系統。LTpowerPlay™ 軟件使設計工作得到了進一步簡化,并能通過 PC 監視電路板和調節參數。這就使設計師能進行調試和在線測試 (ICT),而無需重新給電路板布線或更換組件。

圖 1:采用 LTC3883 實現的數字電源系統管理

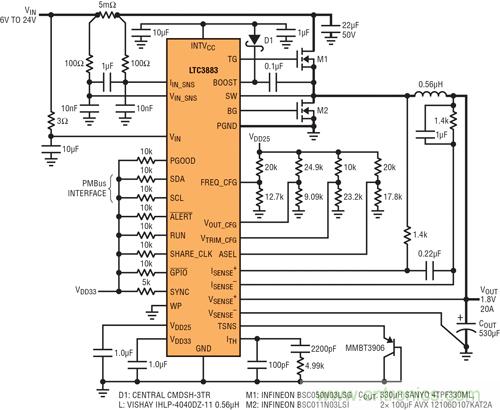
圖 2:具 DCR 檢測的高效率 500kHz 1.8V 降壓型轉換器
INTERFACE:接口
下頁內容:新款降壓型 DC/DC 控制器特色概述
[page]

圖 3:采用 LTpowerPlay 軟件的完整開發平臺
USB to PMBus Controller:USB 至 PMBus 控制器
Demo Board:演示電路板
Socketed Programming Board:插座式設置電路板
Customer Board with LTC3883/LTC3883-1:采用 LTC3883 / LTC3883-1 的客戶電路板
Demonstration Kit:演示工具包
Or:或
Socketed Programming:通過插座式設置
In-Circuit Serial Programming:通過串行總線在線設置
LTC3883 / LTC3883-1 降壓型 DC/DC 控制器特色概述
LTC3883 / LTC3883-1 是一款單輸出同步降壓型 DC/DC 控制器,集成了電源 FET 柵極驅動器和一個模擬電流模式控制環路,該環路能以 6 個相位的 PolyPhase 模式工作。頻率可以在 250kHz 至 1MHz 范圍內設定,如果有外部振蕩器可用,那么內部鎖相環能使 LTC3883 / LTC3883-1 與相同范圍內的任何頻率同步。
LTC3883 / LTC3883-1 具有優化的柵極驅動器死區時間,以最大限度地降低開關損耗和體二極管傳導,從而在所有工作條件下保持高效率。該器件支持 4.5V 至 24V 的寬 VIN 范圍和 0.5V 至 5.5V 的 VOUT 范圍。精確的基準、12 位 DAC 和溫度補償模擬電流模式控制環路產生 ±0.5% 的 DC 輸出電壓準確度,集成的高壓側輸入電流檢測放大器允許準確的輸入電流檢測和電感器 DCR 自動校準。
16 位數據采集系統提供輸入和輸出電壓及電流、占空比和溫度的數字回讀。用戶可以回讀重要參數的峰值。關鍵控制器參數可以通過 PMBus 設定。故障記錄包括非易失性存儲器中的中斷標記和黑匣子記錄器,該存儲器儲存發生故障之前瞬間的工作狀態。
LTC3883 的特點是內置了一個 LDO 穩壓器,以提高集成度,而 LTC3883-1 用外部 5V 偏置電壓供電以提高效率。這兩款器件都采用耐熱增強型 32 引線 5mm x 5mm QFN 封裝,工作節溫范圍或者為 -40°C 至 105°C (E 級) 或者為 -40°C 至 125°C (I 級)。
LTC3883 / LTC3883-1 降壓型 DC/DC 控制器PMBus 控制
LTC3883 / LTC3883-1 PMBus 接口允許以數字方式設定關鍵的電源參數以及重要的實時狀態數據回讀。運用凌力爾特的 LTpowerPlay 開發軟件,可以將配置參數下載到內部 EEPROM 中。圖 5 顯示了基于 PC 的 LTpowerPlay 開發平臺,該平臺具備 USB 至 I2C / SMBus / PMBus 適配器。器件一旦按照所希望的那樣配置完畢,就可以自主工作,而無需主機控制,因此無需額外的固件或微控制器。
通過 PMBus 可以設定以下電源參數:
- 輸出電壓和裕度電壓
- 基于電感器溫度的溫度補償電流限制門限
- 開關頻率
- 過壓和欠壓高速監察器門限
- 輸出電壓接通/斷開時間延遲
- 輸出電壓上升/下降時間
- 輸入電壓接通/斷開門限
- 輸出軌接通/斷開
- 輸出軌裕度高/裕度低
- 對內部/外部故障的響應
- 故障傳播
PMBus 使用戶能監視以下電源狀態:
- 輸出/輸入電壓
- 輸出/輸入電流
- 內部芯片溫度
- 外部電感器溫度
- 器件狀態
- 故障狀態
- 系統狀態
- 峰值輸出電流
- 峰值輸出電壓
- 峰值內部/外部溫度
- 故障日志狀態
下頁內容:模擬控制環路
[page]
LTC3883 / LTC3883-1 降壓型 DC/DC 控制器的模擬控制環路
LTC3883 / LTC3883-1 的眾多功能都是數字可編程的,包括輸出電壓、電流限制設定點和排序。不過,控制環路仍然是純模擬的,這樣就不會有數字控制環路那樣的量化效應,從而提供最佳環路穩定性和瞬態響應。
圖 4 比較的是具有模擬反饋控制環路的控制器 IC 和具有數字反饋控制環路的控制器 IC 之上升曲線。模擬環路是平滑上升的,而數字環路有一個一個的步進,由于量化效應,這可能導致穩定性問題、更慢的瞬態響應、在有些應用中需要更大的輸出電容以及在 PWM 控制信號上有更大的輸出紋波和抖動。
電流模式控制環路產生最佳環路穩定性、逐周期電流限制以及快速和準確的電壓及負載瞬態響應。簡單的環路補償不受工作狀態和轉換器配置的影響。該器件還支持連續、斷續和突發模式 (Burst Mode®) 電感器電流控制。

圖 4:LTC3883 的模擬控制環路與數字控制環路的對比。模擬環路具有平滑的上升曲線,而數字環路有一個一個的步進,由于量化效應,這可能導致穩定性問題、更慢的瞬態響應、在有些應用中需要更大的輸出電容以及在 PWM 控制信號上有更大的輸出紋波和抖動。
ANALOG CONTROL LOOP:模擬控制環路
ANALOG CURRENT WAVEFORM:模擬電流波形
FIXED:固定的
DIGITAL CONTROL LOOP:數字控制環路
DIGITAL RAMP:數字斜坡
LTC3883 / LTC3883-1 降壓型 DC/DC 控制器的電感器 DCR 的自動校準
利用電感器的 DC 電阻而不是檢測電阻器檢測 DC/DC 轉換器的輸出電流有幾大優勢,包括更低的功率損耗、電路復雜性和成本。不過,如果規定的標稱電感器 DCR 和實際的電感器 DCR 之間有任何差別,都會在所測得的輸出電流以及峰值電流限制中導致成比例的誤差。
運用凌力爾特正在申請專利的算法,LTC3883 / LTC3883-1 可以測量并補償電感器 DCR 與其標稱值之間的容差。只要在該轉換器處于穩定狀態且有足夠大的負載電流以準確測量輸入和輸出電流時,通過 PMBus 命令完成一個簡單的 180ms 校準程序即可。
LTC3883 / LTC3883-1 可準確測量電感器溫度,以在整個工作溫度范圍內保持準確的電流回讀。LTC3883 動態地建立從外部溫度傳感器到電感器磁芯的溫度上升模型,以了解電感器的自熱影響。這項正在申請專利的算法簡化了外部溫度傳感器的放置要求,實現了極其穩定的狀態,并補償了從電感器磁芯到主散熱器的瞬態溫度誤差。
下頁內容:多 IC 系統和LTpowerPlay 軟件
[page]
多 IC 系統
大型多軌電源板通常由隔離式中間總線轉換器組成,該轉換器將來自背板的 -48V 電壓轉換成更低的中間總線電壓 (IBV),典型值為 12V,該中間總線電壓被分配到 PC 板的各處。單獨的負載點 (POL) DC-DC 轉換器將 IBV 降至所需的軌電壓,通常為 0.5V 至 5V,同時輸出電流的范圍為 0.5A 至 120A。這類電路板排列很密集,數字電源系統管理電路不能占用太多 PC 板面積。
凌力爾特的高性能 PMBus 控制器 (例如: LTC3883 / LTC3883-1) 和伴隨 IC (例如: LTC2978) 一起工作,可以高效率且無縫地滿足今天復雜電路板嚴格的數字電源管理要求。這些要求包括排序、電壓準確度、過流和過壓限制、裕度控制、監察以及故障控制。對任何數量的電源而言,這些器件的任意組合都能使排序設計變得非常容易。運用基于時間的算法,用戶能以簡單的可編程延遲,以任意順序對軌的接通和斷開排序。運用單線 SHARE_CLK 總線以及一個或多個雙向通用 IO (/GPIO) 引腳,可以跨多個芯片排序。
LTpowerPlay 軟件
LTpowerPlay 軟件使同時控制和監視多個支持 PMBus 的凌力爾特器件變得容易了。將系統參數下載到 LTC3883 / LTC3883-1 的內部 EEPROM 中,就可以實時修改該 DC/DC 控制器的配置。這允許用軟件調整系統配置,而不必完成要求苛刻的任務,例如更換組件、手動地給電路板重新布線等,因此節省了設計開發時間。圖 5 顯示的是如何控制輸出電壓、OV/UV 保護限制以及接通/斷開斜坡。波形顯示了輸出電壓的軟啟動和軟停止。圖中也顯示了警報和故障情況。

圖 5:電源系統得到簡化。LTpowerPlay 使全面的電源控制觸手可及
LTC3883 / LTC3883-1 兼有高性能模擬開關調節和精準的數據轉換以及靈活的數字接口。多個 LTC3883 可以與其他器件并聯使用,以方便地建立優化的多軌數字電源系統。
LTpowerPlay 軟件開發系統支持所有凌力爾特 PMBus 產品,這有助于電路板設計師快速調試系統。LTpowerPlay 可用來監視、控制和調節電源電壓、限制值及排序。只用幾條標準 PMBus 命令,就可以非常容易地進行生產裕度測試。整合 LTC3883 / LTC3883-1 和其他凌力爾特 PMBus 產品,是快速將數字控制的電源推向市場的最佳途徑。






