中心議題:
- LED結溫的檢測
- 基于結溫保護的LED電源設計
隨著LED外延材料、芯片工藝及封裝技術的進步,LED的發光效率不斷提高,這使得LED光源代替傳統光源成為可能。理論上說,LED具有壽命長、效率高等優點,但在一些實際應用中卻給人留下了光衰大、壽命短的印象,這大大影響了半導體照明的普及和推廣。究其原因,主要是LED的驅動電源問題。
LED壽命長、效率高是有前提的,即適宜的工作條件。其中影響壽命和發光效率的主要因素是LED的工作結溫。從主流LED廠家提供的測試數據表明,LED的發光效率與結溫幾乎成反比,壽命隨著結溫升高近乎以指數規律降低。因此,將結溫控制在一定范圍是確保LED壽命和發光效率的關鍵。而將結溫控制在一定范圍的手段除散熱措施外,將結溫納入驅動電源的控制參數是十分必要的。文中探討了LED結溫的測量方法,提出了通過單片機實時測量LED光源的結溫,在結溫超出設定值時生成PWM信號調整電源的輸出功率。文中給出了采用LM3404與PIC12F675組成的基于結溫保護的電源原理圖和單片機程序框圖。試驗表明,基于結溫保護的LED驅動,可使LED燈具可靠性有效提高。
1 LED結溫的檢測
LED的結溫是指PN結的溫度,實際測量LED的結溫比較困難,但是可以根據LED的溫度特性間接測量。
LED的伏安特性和普通的二極管相似。用于白光照明的藍光LED典型的伏安特性如圖1所示。

圖1 LED的伏安特性
LED的伏安特性和其它二極管一樣具有負溫度系數的特點,即在結溫升高時I/V曲線出現左移現象,如下圖所示。

圖2 伏安特性的溫度特性
一般LED的結溫每升高1°C ,I/V曲線會向左平移1.5~4mV,假如所加的電壓為恒定,那么顯然電流會增加,電流增加只會使它的結溫升得更高,甚至導致惡性循環。所以,目前LED驅動電源一般設計為恒流供電。
根據I/V曲線隨結溫升高左移的規律,在恒流供電的情況下,測量LED的正向電壓就可以推算LED結溫。
在實際應用中,往往不需要確定LED結溫的特別精確的數值,此時可以用試驗的方法確定整體燈具LED光源結溫的估算數值。以一個12W筒燈為例,光源部分由4并6串中功率LED組成,其電路連接形式如下:

圖3 LED光源電路連接圖[page]
確定正向電壓與結溫的關系的試驗步驟為:1)將光源置入恒溫箱中;2)設置恒溫箱的溫度;3)待恒溫箱內溫度充分平衡穩定后,在光源兩端接入恒流源;4)迅速測量光源的正向電壓并記錄;5)重復上述步驟1)~(4),恒溫箱溫度由低到高,測得多點數據。
按上述步驟,對12W筒燈光源進行三次測量,數據如下:

表1 LED正向壓降與結溫的測量數據
由表1可以看出,測量數據的一致性和規律性很明顯。
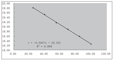
因測試時間較短,可以將測量時恒溫箱設置溫度近似等于LED光源的結溫。在600mA恒流的情況下,通過數學方法不難得出光源模塊正向電壓與結溫的關系。利用Excel工具,以溫度為X軸,平均值為Y軸,生成(X,Y)散點圖,選擇線性回歸分析類型則可生成如下趨勢圖和公式。

圖4 Excel生成的趨勢圖
由此可見,一個由4并6串中功率LED組成的光源,在600mA恒流驅動時其正向電壓與結溫的關系為:
Vf = -0.0207Tj+ 20.332 (1)
Tj= 982.22-48.31Vf (2)
式中Vf為LED光源的正向壓降,Tj為結溫。需要注意的是,不同廠家不同規格的LED產品雖然都符合上述趨勢,但具體數據卻有一定的差異,因此更換廠家后規格型號需重新試驗。
2 LM3404介紹
隨著LED照明應用的發展,國內外廠家推出了很多用于驅動LED的器件。其中美國國家半導體公司推出的LM3404及系列產品就是一款非常適用于中小功率LED光源的恒流驅動芯片。
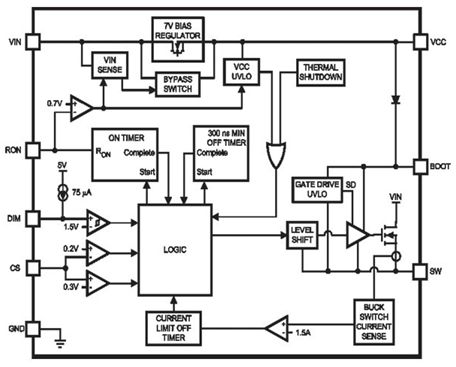
LM3404內置MOS開關管,最大輸出電流1A,效率高達95%.這款芯片采用8引腳SOIC封裝,其中的一條引腳可以利用脈寬調制(PWM)輸入信號控制LED的光亮度。
此外,這款芯片可以利用低至0.2V的反饋電壓提供電流檢測功能。輸入電壓6~42V,其內部電路結構如圖5所示。

圖5 LM3404內部電路結構圖[page]
引腳定義:
SW:內部MOS管輸出端,一般需外接一個電感和一個肖特基二極管;
BOOT:內部MOS管啟動引腳,一般用一個10nF電容與SW端相連;
DIM:PWM調光輸入端,通過輸入不同占空比的PWM信號,可調整輸出的平均功率;
GND:接地端;
CS:反饋引腳,用于設置恒流值;
RON:在線控制端,該引腳接地可使芯片停止工作并處于低功耗狀態;
VCC:供電引腳,該端由芯片內部提供一個7V電壓,應用時接一個濾波電容到地;
VIN:輸入端,電壓范圍6~42V,對于LM3404H范圍為6~75V.
LM3404應用十分簡單,一個用LM3404的典型應用如圖6所示。

圖6 LM3404典型應用電路圖
圖中,Rsns為取樣電阻,可根據設計恒流值確定;Ron一般選用100k左右的電阻;可決定開關頻率;L1為輸出電感,可根據設計紋波及開關頻率等參數確定。
3 基于結溫保護的LED電源設計
基于結溫保護的LED驅動電路關鍵在于結溫檢測和如何保護。根據上述結溫與LED正向電壓的關系,測量LED光源的正向電壓即可確定結溫,但一般LED恒流驅動電路的紋波較大,為避免誤保護,檢測電路必須要對測量值進行濾波。另一方面,當結溫超過設定值時的保護措施,如能使光源降低功率工作,整個燈具降級運行,是較為合理的方案。采用帶模擬輸入的低功耗的單片機,可以對檢測數據進行數字濾波,并通過PWM輸出控制驅動調節LED光源功率,可簡化檢測電路和控制電路的設計。
Microchip公司PIC12F675具有可編程的4通道模擬量輸入、10位分辨率模數轉換的低功耗在線可編程的單片機,其內置看門狗、4MHz振蕩器、128字節EEPROM,單字節指令系統,8腳封裝。是一款簡單實用的、性價比較高的單片機。將LED光源的正向電壓經取樣后接入PIC12F675的模擬輸入端,經AD轉換、去除粗大誤差、取多個數據的均值作為結溫判斷依據,輸出PWM信號對恒流驅動芯片進行控制,以達到調節輸出功率的效果。
此外,根據測量值還可以進行開路判斷,從而也簡化了開路保護電路。
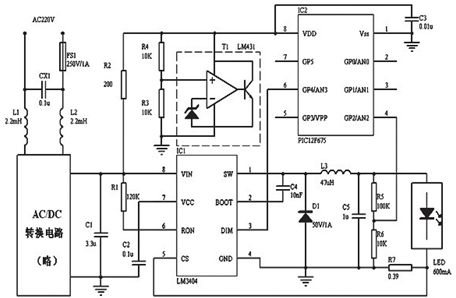
仍以光源部分由4并6串中功率LED芯片組成的筒燈為例,設計恒流值為600mA,結溫保護點為80℃左右,根據式(1)得出其光源電壓保護點為18.68V,即光源兩端的電壓低于18.68V時,LED結溫會超過80℃,此時驅動應采取保護措施。由LM3404和PIC12F675組成的基于結溫保護的LED電源電路原理圖如圖7所示。

圖7 基于結溫保護的LED電源電原理圖[page]
原理圖中,CX1、L1、L2組成輸入EMC濾波電路,經AC/DC轉換輸出24V直流,如為電池供電的應急照明、太陽能照明、及車載照明等應用時,則該部分省略。R1、LM3404、C4、D1、L3、R7組成典型的恒流驅動電路,對于4并6串的LED中功率芯片組成的光源模塊,取樣電阻為0.39Ω。R2、R3、R4與LM431組成穩壓電路,為PIC12F675提供穩定的5V電源和內部AD轉換的電壓基準。
LM3404的輸出經R5、R6分壓后輸入PIC12F675的模擬端口AN2,PIC12F675經內部AD轉換、計算獲取LED光源的正向電壓,根據設定值程序產生PWM信號,通過GP4引腳接入LM3404的DIM端對其輸出功率進行調整。
PIC12F675初始設置GP4輸出高電平,如測得LED正向電壓在合理范圍內,則維持高電平輸出使LM3404正常工作;如LED正向電壓逐漸變低并低于設定值18.68V,則在GP4引腳輸出PWM信號,其占空比可依次降低,直至LED正向電壓低于設定值。當測得LED正向電壓很高時可判定輸出開路, PIC12F675可輸出低電平關閉LM3404的輸出。
需要指出的是,輸出電壓取樣包含了用于LM3404恒流控制的電流取樣電壓約0.23V,在PIC12F675的計算程序中應予以調整。
PIC12F675的程序框圖見圖8.

圖8 單片機程序框圖
4 結語
對于由4并6串中功率LED組成的12W筒燈,在采用上述驅動方案的試驗中,人為向散熱外殼吹熱風或光源與散熱外殼接觸脫離時,LED光源將迅速變暗,光源基板溫度隨之下降,有效地保護了光源本身。當使燈具恢復正常狀態后,LED光源亮度也很快恢復正常。
實際應用中,結溫超出設定值的原因很多,如惡劣的環境、散熱器接觸問題、或在強制風冷條件下的風機停轉等。結溫升高將導致LED光源的正向電壓下降,特別在光源由多個LED串聯的情況下,下降幅度十分明顯。
通過檢測LED光源正向電壓的方法,間接測量結溫,并應用單片機調節LED光源的功率,可大大提高整體燈具的可靠性和壽命。此外,基于結溫保護的LED電源由于利用單片機進行控制,很容易擴展其它功能。如作為路燈,可通過編程使后半夜降低功率運行,從而進一步節能和延長燈具壽命;加入其它傳感器,可實現按需照明;加入遠程通訊模塊,可以使燈具組成智能控制網絡等等。




