中心議題:
- 超級電容儲能模塊的設計
- 超級電容器的特性
- 超級電容儲能模塊相關電路的設計
超級電容是近幾年才批量生產的一種新型電力儲能器件,也稱為電化學電容。它既具有靜電電容器的高放電功率優勢又像電池一樣具有較大電荷儲存能力,單體的容量目前已經做到萬法拉級。同時,超級電容還具有循環壽命長、功率密度大、充放電速度快、高溫性能好、容量配置靈活、環境友好免維護等優點。隨著超級電容性能的提升,它將有望在小功耗電子設備、新能源利用以及其他一些領域中部分取代傳統蓄電池。
本文介紹了一種基于超級電容設計的用以替代12V蓄電池的超級電容模塊,通過計算分析得出模塊的組合結構、最佳充電電流范圍、充電時間以及總的輸出能量。該模塊具有壽命長,不造成污染,功率和能量密度大等優點,具有很好的開發應用前景。
一、 超級電容儲能模塊的設計
由于超級電容的放電不完全,存在最低工作電壓Umin,所以單體超級電容的能量為
,其中C為超級電容的單體電容量,Umax為單體超級電容充電完成的電壓值。
超級電容器單體儲存能量有限且耐壓不高,需要通過相應的串連并聯方法擴容,擴大超級電容的使用范圍。而通過相應的DC-DC芯片可以提高超級電容的最低工作電壓。假設超級電容以m個串聯,n組并聯的方式構成。則每個超級電容的能量輸出為
(1)
其中
,Uic_min為芯片的最低啟動電壓。故超級電容陣列的能量總輸出為Wall=mgngW,Wall為超級電容的總能量。
本文采用SU2400P-0027V-1RA超級電容,具有較高的功率比、能量比和較低的等效串聯電阻(ESR(DC)=1mΩ)。為了構成替代12V蓄電池的超級電容模塊,我們采用8個2400F/2.7V的電容構成模塊,采用4個超級電容單體串聯,兩組并聯的方式構成,如圖1所示。

圖1 8個2400F/2.7V電容構成的模塊
二 超級電容器的特性
超級電容器的特性,如功率密度、能量密度、儲能效率、循環壽命等,取決于器件內部的材料、結構和工藝,器件并聯或串聯不會影響其特性。其等效串聯內阻
(2)
其中,Ns為串聯器件數,Np為并聯支路數。
超級電容器組的等效電容為:
(3)
故超級電容陣列的等效內阻和等效電容為,Rarray=2mΩ,Carray=1200F
將超級電容模塊的容量與蓄電池的容量參數的比較,由
(4)
得到對應于蓄電池安時數的超級電容陣列容量為
,其中Umin為相應的芯片的最低啟動電壓。[page]
三、相關電路的設計
電路的總體構圖如圖3所示,它包括充電電路、超級電容儲能模塊和工作放電電路等部分組成,其設計流程圖如圖2所示。

圖2 電路設計流程
3.1 充電電路
把超級電容等效為一個理想電容器C;與一個較小阻值的電阻(等效串聯阻抗,Res)相串聯,同時與一個較大阻值的電阻(等效并聯阻抗,Rep)相并聯的結構。如圖3所示。

圖3 充電電路
超級電容可以進行大電流充電,但是由于串聯等效電阻的存在,采用過大電流充電時,超級電容的充電效率會有一定程度的降低,因此需要考慮充電電流對超級電容的工作效率的影響。
采用恒流充電時,如圖3所示,Is為恒流充電電流值,則
(5)
u(t)表示超級電容器端電壓,uc(t)表示超級電容器內儲存電荷所決定的電容電壓
(6)
其中Uc1=0V,為超級電容的初電壓,ISxRES表示在等效串聯電阻Res上的壓降。
充電過程中消耗的總電能為
(7)
超級電容器存儲的能量為
(8)
由能量守恒公式,等式Wc+Ws=Wh成立,理想情況下,超級電容器的恒流充電效率表示為:
(9)[page]
采用matlab對超級電容的充電電流和工作效率進行模擬,并采用origin軟件對結果進行處理,結果如下:

圖4 充電電流與充電效率η的關系
由圖4可知,超級電容單體在充電電流為3A~8A時保持比較高的充電效率,之后,隨著電流強度的增大,損耗在相應電阻上的功率也隨之增大,充電效率逐漸下降。
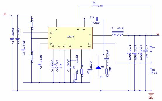
根據上面的結果,我們采用L4970A芯片構成相關的充電電路對超級電容進行充電,如圖5所示,該電路可以提供10A的恒流充電電流,其輸出電壓由電阻R7和R9確定。

圖5 采用L4970A芯片構成相關的充電電路對超級電容進行充電
L4970A是ST公司推出的第二代單片開關穩壓器,具有輸出電流大,輸入電壓范圍寬,開關頻率高等特點,具有很高的充電效率。市電220V通過整流濾波之后輸出35V的直流電壓,隨后通過圖5所示電路。如圖所示,C1和C2為輸入端濾波電容,C3、C4分別為驅動級啟動端和Vref端的濾波電容。R1和R2構成復位輸入端的電阻分壓器,C5為軟啟動電容,C6為復位延遲電容。C8和R3構成誤差放大器的頻率補償網絡,C7則用于高頻補償。R4和C9分別為定時電阻和定時電容。C10為自舉電容。續流二極管VD采用MBR2080型(20A/80V)的肖特基二極管。C11和R5構成吸收網絡,R6為復位輸出端的內部晶體管的集電極電阻。C12~C14為輸出端濾波電容,并聯三只相同的220μF/40V的電解電容以降低其等效電感。
L4970A芯片的輸出電壓設定為10.8V,其輸出電阻R7由下式確定:
,其中R9=4.7K,令Uo=10.8V,則R7=5.25K,取標稱值5.1K。
超級電容的充電的時間根據公式C x dv=I x t,其中C為超級電容的額定容量,dv為超級電容的電壓變化,I為超級電容的充電電流,t為充電時間。故超級電容陣列的充電時間為(充電電流為10A的情況下)
t=(C x dv)/I=(2200x2.7x4)x2/10=4752s[page]
3.2 穩壓輸出電路
由于代替的蓄電池模塊的輸出電壓為12V,而超級電容的電壓為10.8V,且隨著超級電容工作不斷放電,其兩端的電壓將不斷降低,當超級電容釋放儲能的50%的能量時, 其端電壓將下降到初始電壓的70%。因此需要相應的升壓控制電路避免由于超級電容陣列電壓的降低影響負載的正常運行,提高超級電容儲能的利用率。

圖6 穩壓輸出電路
我們采用MAXIM公司的升壓型dc/dc芯片MAX668。MAX668具有很寬的輸入輸出電壓范圍,它可以將3~12V的輸入電壓升高到12V輸出,同時,由于其采用了低至100mV的電流檢測電壓和MAXIM公司特有的空閑模式,轉換效率高達90%以上,具有最高1A的電流輸出能力,升壓電路如圖6所示。
MAX668為固定頻率,電流反饋型PWM控制器,內部采用雙極型CMOS多輸入比較器,可同時處理輸出誤差信號、電流檢測信號和斜率補償信號,由于省去了傳統的誤差放大器,從而抑制了由誤差放大產生的相移。MAX668能夠驅動多種類型的N溝道MOSFET,這里選擇的是FDS6680。由于芯片工作在100 kHz 以上的高頻狀態,所以二極管D1應選取可高速關斷的肖基特二極管,本文選擇的是MBR5340T3。
超級電容以4個串聯,2組并聯的方式構成。每個超級電容的能量輸出為
![]()
其中
,Uic_min為芯片的最低啟動電壓。
故超級電容陣列的能量總輸出為,Wall=mgngW=4x2x7400=59200J,
超級電容陣列的容量為![]()
本超級電容替代模塊的容量為10Ah,最大輸出電流為1A,若要擴大其應用范圍只需要改變超級電容的串并聯數量和相應的芯片即可。
四、總結
由于容量的限制, 電容的作用一直被限制在濾波、耦合、諧振等方面。隨著超級電容的發展,其應用范圍得到不斷拓寬。本文介紹了一種替代蓄電池的超級電容儲能模塊,通過合理地設計充電和穩壓電路,該模塊的能量輸出可達到59200J,具有穩定性好,轉換效率高等特點。通過matlab軟件計算本文充電電路的電流與效率之間關系,并確定最佳的充電電流范圍。隨著超級電容耐壓的提升、容量的擴大和價格的降低,相應的小功率儲能模塊具有很好的應用前景。





