中心議題:
- 交錯式DC/DC轉換器改進方案
解決方案:
- 提高開關電源重載效率
- 通過控制相數實時優化效率
- 通過DCM操作實時優化效率
- 考慮功率級和控制器的設計
與傳統的并聯輸出級晶體管相比,交錯式DC/DC轉換器拓撲結構能夠實現更高效率的設計,且仍然有改進的余地。在交錯式操作中,許多微型轉換器單元(或相位)并聯放置。理想情況下,有源相移控制電路將功率均勻分配于各相,而且這種方法能夠消除輸出端的電流紋波,并提高有效紋波頻率,從而降低對輸出濾波器電容的要求。交錯方法還能顯著降低對輸入電感和電容的要求。
然而,這種方法有幾個缺點。缺點之一是需要權衡轉換器的滿載效率與輕載效率。在晶體管級并聯的情況下,導通損耗減小,但開關損耗增大。滿載時以導通損耗為主,不存在問題。但輕載時相反,開關損耗處于支配地位。此外,各相之間的均流也是一個麻煩的問題,一般由有源控制電路來處理此問題(如果沒有該電路,并聯各相之間的微小器件不匹配就會造成巨大的相位電流不平衡),有些方法優于其它方法。

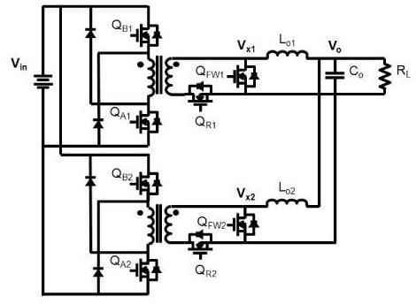
圖1:雙相交錯式雙開關正向轉換器
數字電源管理能夠執行復雜的控制算法,并具有數據總線能力,因而能夠更有力地解決這些問題。下面我們將把該技術應用于一個雙相交錯式雙開關正向轉換器,以實現實時優化,提高效率。
A. 輕載與重載
開關電源轉換器的總能量損耗等于導通損耗Pcond與開關損耗Psw之和。給定輸出電流Iout和開關頻率fs,開關損耗為(公式1):
Psw = Psw1 + Psw2 = ksw1 • Iout • fs + ksw2 • fs
其中,ksw1和ksw2是與器件相關的開關損耗系數。一般說來,晶體管尺寸越大,則ksw1和ksw2越高。
不考慮電感電流紋波,路徑電阻Rpath上的導通損耗為(公式2):
Pcond = Iout2 • Rpath
并聯使用交錯相位可以降低路徑電阻,從而提高重載效率。然而,輕載時的功率損耗以開關損耗為主。ksw1和ksw2隨著相位增多而提高,交錯操作會顯著降低輕載效率。因此,與單相轉換器相比,交錯式多相轉換器具有更高的重載效率,但輕載效率則較低。轉換器的效率為(公式3):

對于單相轉換器,空載時的電源轉換效率為0,因為開關損耗部分Psw2始終存在。當輸出電流增大時,Psw2變得微不足道,因而效率隨之提高。公式3中的分母是一個二階多項式,而分子僅有一階,因此當輸出電流經過最優點后,效率又開始下降。對于雙相轉換器,效率最優點時的輸出電流為單相轉換器的兩倍。因此,相位越多,重載效率越高,但輕載效率則越低。
以前認為,只有滿載效率才是重要的。但如今,電源轉換器更多時候是為輕載供電,而不是為重載供電。隨著節能需求日益高漲,較高的輕載效率對于電源至關重要。因此,設計師希望利用智能交錯控制器來實現所有負載下的高效率運作。
[page]
B. 通過控制相數實時優化效率
以上的功率損耗分析顯示,讓兩個并聯相位同時在輕載下工作是不合適的。如果關閉一個相位,情況將大為改觀。導通損耗增大,但開關損耗減小,因此輕載效率更高。關鍵是要確保實時優化相數。
圖2所示為一個雙相交錯式雙開關正向轉換器的實驗波形,本例采用ADI公司的數字控制器ADP1043實施控制。當總負載電流降至某一閾值以下時,第二相位禁用。如圖3所示,當一個相位關斷時,輕載效率得到提高。實施和不實施相位優化控制的輕載效率差可能高達15%。

圖2:利用ADP1043實現自動相位關斷
C. 通過DCM操作實時優化效率
從圖3可以看出,對于極低的負載,即使以單相工作,效率也會大幅下降。原因之一是轉換器的副邊使用同步整流器(圖1),當輸出電流水平低于電流紋波時,反向電流就會流過輸出電感,這種循環電流會引起導通損耗。為了提高效率,一種解決方案是關斷所有副邊同步整流器,放任體二極管或并聯二極管(多數情況下是肖特基二極管)自由處理。當負載足夠低時,轉換器以斷續電流模式(DCM)工作,從而避免循環電流的問題。

圖3:高效率交錯式雙開關正向轉換器
采用這種方案,轉換器效率比連續電流模式(CCM)高5%。此外,輕負載時關斷一相可以進一步提高整個應用負載范圍的效率。
D. 考慮功率級和控制器的設計
除了采取上述措施來優化實時效率以外,設計師還必須仔細考慮功率級和控制器的設計。功率級、檢測網絡和反饋控制電路存在固有的傳播延遲,因此在快速負載升壓瞬變過程中,系統必須保持第一相位的輸出電壓穩定后,才能啟動第二相位。而且,系統應能短時間處理全功率。晶體管的選擇應當基于這種熱敏感條件。此外,磁學設計應能避免系統在較高輸出電流下發生飽和。
至于控制器,反饋補償器需要根據不同的工作模式進行調整,因為功率級傳遞函數會隨著相數和CCM/DCM條件的不同而改變。這就需要控制器提供智能管理,傳統的控制器很難勝任。另外,數字電源管理控制器能夠自動檢測負載條件,并且平穩切換到合適的轉換器模式。
各相均流交錯式操作本身并不能確保電流均勻分配。由于并聯各相共享同一電壓反饋,所以不存在因基準電壓不匹配而導致的誤差。因此,負載不平衡與器件容差、驅動不平衡和時序誤差有關。
電流不平衡會造成熱應力和器件應力。針對可能發生的過應力狀況,晶體管和磁性器件必須采取保險設計。此外,效率也會受影響。例如,如果交錯式正向轉換器的總電流為30A,兩相分別提供10A和20A的電流,那么該因素所致的效率下降幅度接近1%。
有兩種控制方案可用來實現各相均流:內環路均流和雙環路均流。內環路均流本質上是電流模式控制。電壓補償器的輸出用作均流總線,為所有相位提供輸出電流參考。在電壓環路內,均流環路設計不受電壓帶寬的限制,均流響應甚至可以比電壓環路更快。然而,當設計外電壓環路時,必須考慮內環路的影響。如果內環路更快,外環路的電壓調節功能可能會被削弱。
[page]
在雙環路操作中,電壓調節環路和均流環路并聯。各相有一個專用均流補償器來確保其電流跟隨均流總線,它可以是并聯各相的平均電流或最高相位電流。各相的均流環路輸出與公共電壓補償器輸出相加,產生該相的占空比信號。這樣,均流控制器和電壓調節控制器均會影響占空比信號的產生。采用這種控制結構時,各環路可以靈活設計,設計師不必過份擔心均流環路與電壓調節環路的相互影響。
無論采用何種均流方案,為了進行有源控制,必須檢測各相的電流。傳統方法是各相均使用電流檢測方案。電流檢測一般用于保護目的,這種技術會增加交錯式轉換器的成本。
為了利用一路輸入檢測兩相的電流,控制器必須分離各相的電流。在交錯式正向操作中,主開關的占空比始終低于50%,以免變壓器飽和。在180度相移下,主開關電流檢測不會發生信號重疊。因此,通過數字控制可以對檢測信號進行分配,使之與各相的占空比信號對齊。這樣,只使用一個電流檢測電路就能清楚地辨別各相的電流。控制器監控各相中流動的電流,存儲此信息,并且補償驅動信號以確保均流。
圖4所示為一個利用ADP1043控制器實施以上方案的交錯式正向轉換器示例。顯而易見,因為占空比低于50%,所以利用一個公共電流檢測點,控制器就能確定各相的電流。如果不實施均流控制,第二相位的電流幾乎是第一相位的兩倍。啟用均流控制后,兩相之間的電流差大幅降低到5%。

圖4. 兩相均流控制的效果:(上圖)啟用均流控制;(下圖)禁用均流控制。
總而言之,交錯式操作能夠提供單相設計所不具備的優點。使用數字電源管理可以進一步擴大交錯式操作的好處。數字控制還能實現簡單的均流方案。





