通用大功率LED照明驅動系統可以采用TI、Intersil、ST、Richtek、Linear、OnSemi的LED驅動器來實現,關鍵的是LED路燈需要的電源輸出功率一般要大于100W,因此設計一個高效率的大功率電源是整個系統的關鍵點。本文簡單介紹飛兆半導體(Fairchild)公司的200W電源解決方案。
飛兆200W電源解決方案主要由基于FAN6961電壓模式PFC控制器的高功率因數預穩壓器和基于諧振LLC拓撲的隔離型DC/DC轉換器構成,輸入電壓范圍可從90VRMS到265VRMB,可產生六路輸出,每路最大輸出功率為0.7A/48V。
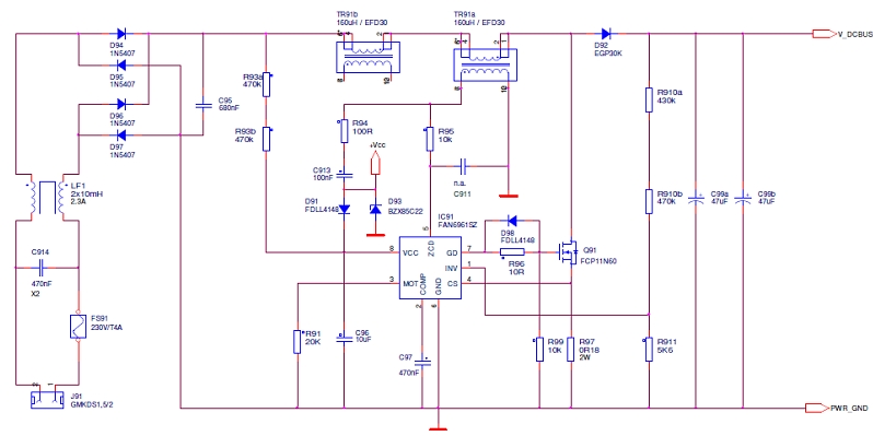
FAN6961是8引腳邊界模式PFC控制器,能準時調整輸出的DC電壓,從而達到功率因素修正。該器件的電源電壓高達25V,起動電流低于25uA,工作電流可降低到6mA以下,可以進行零電流檢測和逐個周期限流。FAN6961可用于電子燈鎮流器,AC/DC開關電源轉換器以及適配器和帶ZCS/ZVS的反激電源轉換器。圖1給出了基于FAN6961的帶整流和EMI濾波功能的電路圖。

圖1:基于FAN6961的帶整流和EMI濾波功能的電路圖
FSFR2100功率開關也是該方案中的一個重要元件。FSFR2100采用零電壓開關(ZVS)技術,能夠大幅降低MOSFET和整流器的開關損耗。采用這種技術,此開關無需散熱器即可處理高達200W的功率,使用散熱器更可處理高達450W的功率。FSFR2100還集成了所有必需元件以構建可靠及高效的諧振轉換器,并在高熱效的SiP封裝中集成了一個脈沖頻率調制(PFM)控制器、一個高壓柵極驅動電路和兩個快速恢復MOSFET(FRFET),以及軟啟動、間歇工作模式和重要的保護功能。

圖2:200W LED照明系統的電源方案原型
這個200W電源解決方案的詳細介紹和實現電路圖參見下面的PDF文檔。該電源方案的主要優勢包括:非常緊湊設計;全負載效率大于94%;待機功耗僅為1.2W;EMI很低;可通過PWM信號調光;只有PFC開關需要加散熱片。



