【導讀】光耦亦稱光電隔離器或光電耦合器,簡稱光耦。它是以光為媒介來傳輸電信號的器件,通常把發光器(紅外線發光二極管LED)與受光器(光敏半導體管)封裝在同一管殼內。
光耦亦稱光電隔離器或光電耦合器,簡稱光耦。它是以光為媒介來傳輸電信號的器件,通常把發光器(紅外線發光二極管LED)與受光器(光敏半導體管)封裝在同一管殼內。當輸入端加電信號時發光器發出光線,受光器接受光線之后就產生光電流,從輸出端流出,從而實現了"電-光-電"轉換。以光為媒介把輸入端信號耦合到輸出端的光電耦合器。
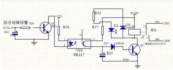
去年年底,我完成了大功率開關電源主回路設計,該電路采用的是全橋拓撲經過高頻變壓器轉換再整流,實驗項目是三相進線15V/6KA輸出。其中,主回路的保護設計及報警設計是必不可少的。我首先想到的是,通過單片機輸出控制繼電器動作,而且由于抗干擾的要求,我必須通過光耦隔離。。于是乎,光耦隔離繼電器保護應需而生。
主要電路設計如下圖:

該繼電保護主要隔離應用的是TI公司生產的TIL117光耦芯片。該芯片無需供電,通過光耦二極管上拉15V電源輸出15mA即可正常工作,有效隔離了輸出側對主回路的電磁影響。另外該電路還有一個+24V供電電源,大部分繼電器設計的時候都需要24V,該電源設計圖如下:

該電路主要的穩壓芯片采用的是生產設計的UA7824芯片,該芯片輸入電壓可調范圍寬,穩壓性能好,功耗低價格低廉。在繼電器電路設計的圖紙中,穩壓電源我大部分是用的這個芯片。
(來源:中電網)
免責聲明:本文為轉載文章,轉載此文目的在于傳遞更多信息,版權歸原作者所有。本文所用視頻、圖片、文字如涉及作品版權問題,請聯系小編進行處理。
推薦閱讀:





