- 探討低成本DC-LED驅動器電路設計
- LED驅動IC采用恒流控制
- 采用了CV與CC直流輸出應用兼容設計
DC-LED驅動技術路線分析:
LED驅動電路控制LED(發光二極管)點亮所需電力的電源電路時。LED 的正向壓降(VF)隨制造時的誤差和環境溫度發生改變,無法采用恒壓驅動。因此,一般需要使用恒流驅動,使供應給LED 的電流保持恒定。LED驅動的電路構造與普通的開關穩壓器(DC-DC轉換器)基本相同,沒有太大的差異。但LED驅動有特殊的要求,大致有兩個差別。
第一個差別是反饋電壓低(圖)。反饋電壓是指檢測輸出電壓,反饋給開關穩壓器IC的電壓。LED驅動IC采用恒流控制,是把輸出電流轉換成電壓后作為反饋電壓的。

圖1 技術路線原理圖
通常,開關穩壓器IC設定的反饋電壓約為1.2V。但對于LED驅動IC,1.2V過大。因為把輸出電流轉換成電壓的數百mΩ 的電阻(電流檢測用電阻)需要與LED串聯。對于照明器具等使用的高亮度LED,流經的是1.5A和2A等大電流。如果500mΩ的電流檢測用電阻中通過1.5A的電流,僅此一項就會產生0.75W的電力損耗。因此,LED驅動IC把反饋電壓設定在了非常低的0.2V左右。這樣一來,不僅可以使用較小的電流檢測用電阻,而且在大電流通過時,也可以把電力損耗控制在較低的水平。
第二個差別是為實現更精確的恒流控制進行了改進。因為單純依靠檢測輸出電流進行反饋,很難補償輸入電壓的變化、LED 正向壓降的變化、電感器和電容器的特性變化等。
各LED驅動IC廠商為了實現更正確的恒流控制進行的代表性改進是“恒定脈動方式”。發生上述變化后,與供應給LED的電流相重疊的脈動成分的振幅也會改變,導致LED亮度發生變化。一般來說,脈動成分的振幅由輸入電壓、輸出電壓、電感、開關控制的導通時間決定。為此,恒定脈動方式是檢測輸入電壓和輸出電壓,按照電壓來調整導通時間。也就是通過精密控制開關的頻率,實現更精確的恒流控制。
長運通光電DC-LED設計路線:
長運通光電多年來一直經營CYT34063,市占率位居前列。在此理論基礎上并結合在LED驅動技術的理解,設計出高恒流精準度的DC驅動器,正式批量推出DC-LED驅動器-CYT34065。

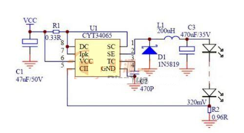
圖2 降壓型LED驅動參考設計
CYT34065是在CYT34063基礎上,改進設計而派生的LED驅動器。CYT34065繼續保留CYT34063優秀的特點外,并且還能高效率的驅動LED。CYT34065是專門為LED大功率而設計的一款直流驅動器,可選擇升壓、或降壓應用,最大輸出典型值1A,效率高達85%以上。 蓄電池直流應用設計場所中CYT34065有著較高的性價比,高可靠性、穩定性高,恒流效果極佳。
[page]
CYT34065特別適合設計3-12V升壓設計,輸出12-24V以上。也可以設計36V-24V甚至低于12V降壓驅動線路,CV或CC模式,降壓低至1.25V以上的輸出電壓。CYT34065仍然滿足輸出DC恒壓模式設計,完全兼容CYT34063應用。輸出采樣基準需要重新計算外,不需要修改原設計PCB線路。并且還能設計低于1.25V或更低的電壓范圍。
CYT34065推出28V和40V兩款規格,設計升、降壓型恒流LED驅動電路,內置1A功率達林頓管,開關型高效轉換器,輕巧型SOP8或DIP8封裝,頻率工作在100KHz,低至300mV采樣效率可達85%,達到DC驅動恒流設計高性價比。

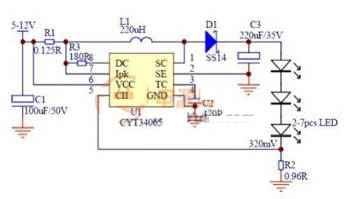
圖三 升壓型LED驅動參考電路
CYT34065設計開辟了,CV和CC模式兼容應用先河,找到了CV與CC直流輸出應用兼容設計的新方式。長運通光電技術有限公司一直致力于LED驅動IC設計研究,在公司多年DC電源IC設計基礎上,找到了新的設計方向,接下來長運通光電技術公司會陸續推出全系列DC應用電路,并且CV與CC模式兼容。


