【導讀】本屆“I Love Control ”中國自動化大獎賽進入決賽的項目分為節能環保、智能城市、智能制造、娛樂休閑、教育等五大類別。評選專家最終確定了50個入圍決賽項目。
智能未來,自動化成就夢想!由中國自動化學會、上海機器人行業協會、全國工業自動化人才認證培訓(IAAT)項目管理辦公室聯合主辦,菲尼克斯(中國)投資有限公司承辦的 “I Love Control”中國自動化大獎賽院校組初選工作日前全面完成。
本屆“I Love Control ”中國自動化大獎賽秉持公平、公正、公開的原則開展初選工作,包括一次篩選、二次篩選,以及全體評選專家組成員決議討論。進入決賽的項目分為節能環保、智能城市、智能制造、娛樂休閑、教育等五大類別。評選專家參照創意性、可實現性、描述清晰等統一評選標準,針對參賽項目,采用背對背方式進行評定,同時結合交叉驗證的方式最終確定了50個入圍決賽項目。
入圍決賽的隊伍將在接下來的半年內進行決賽準備,包括制作必要的演示設備、模型,準備介紹PPT、演示視頻等。同時,本次大賽的承辦方菲尼克斯電氣將為決賽隊伍提供所需的自動化產品和軟件,并進行必要的技術指導,決賽隊伍可以通過技術支持熱線或者技術支持郵箱與專業工程師取得聯系。
“I Love Control”中國自動化大獎賽決賽將于2015年5月舉行,屆時,各支決賽隊伍將會帶來怎樣的優秀作品和精彩呈現,讓我拭目以待吧!
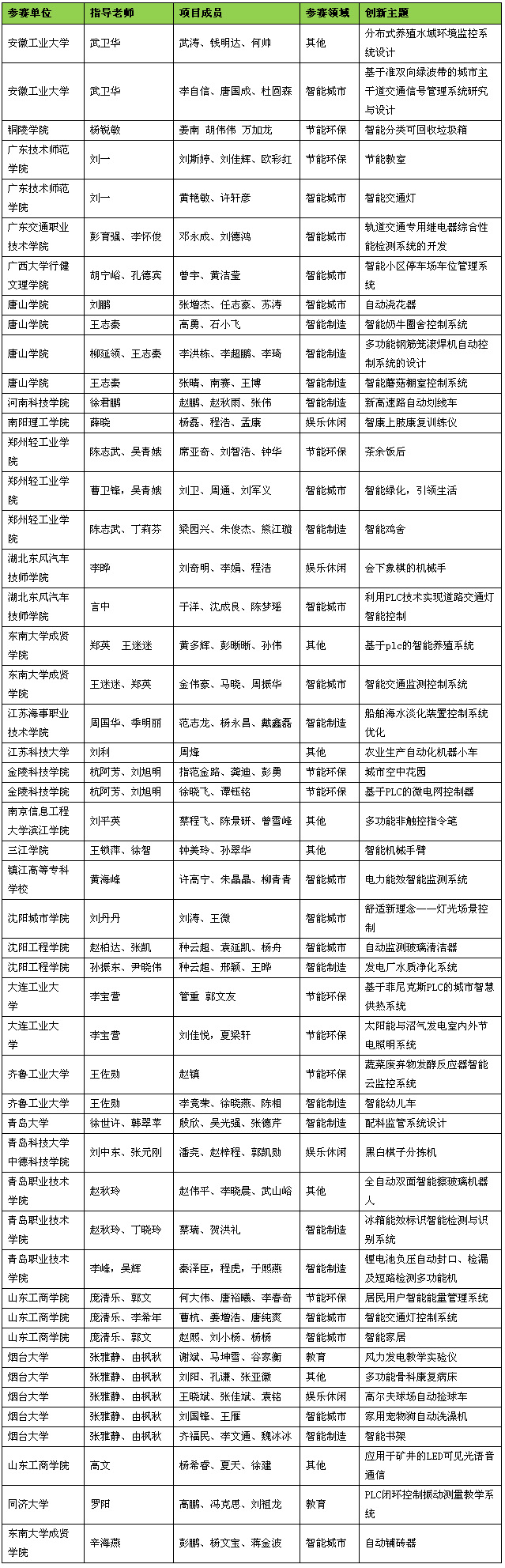
院校組進入決賽名單

欲進一步了解本次大賽相關信息,可訪問大賽專題網站 www.CAGPrix.cn
如果您有任何問題,也可通過以下方式與大賽組委會取得聯系:
大賽咨詢熱線:400-1010-875
技術支持熱線:025-52102908
技術支持郵箱:cagprix@phoenixcontact.com.cn
●IAAT項目微博:IAAT項目
●IAAT項目微信號:IAAT

關于IAAT項目
為認真貫徹國務院《關于大力發展職業教育的決定》(國發[2005]35號)、教育部《國家教育事業發展“十二五”規劃綱要》和《國家中長期教育改革和發展規劃綱要(2010-2020)》的有關文件精神,落實《中共中央國務院關于進一步加強人才工作的決定》,全面加強專業技術人才隊伍建設,按照《中華人民共和國行政許可法》的相關規定,發揮全國各行各業,專業技術培訓與就業相結合的優勢,培養符合各級行政和企事業單位所需要,具備從事相關職業并能準確掌握和使用本行業知識技術的高素質人才。教育部教育管理信息中心于2010年11月正式啟動“全國工業自動化人才認證培訓”項目(簡稱IAAT項目)。
該項目以培養技能型、創新型工作自動化人才為目標,以提高自動化相關專業學生的就業競爭力為宗旨,以及是跟蹤自動化領域最新進展、建立科學、系統、專業、先進的課程資源為己任。按照工業自動化行業領域崗位需求開展高技術自動化人才的培養、考核、認定等工作,并最終完成人才就業的定向輸送工作。
IAAT項目管理辦公室官方網站:中國教育資源網(http://www.cern.net.cn)、IAAT項目官方網站(http://www.iaat.org.cn),工控網(http://www.gongkong.com)將全面參與IAAT項目的宣傳報導。




