中心議題:
- 車載微機系統電磁干擾分析
- 車載微機系統電磁干擾防護措施
解決方案:
- 電源變換輸入/輸出端加電源濾波器
- 硬件看門狗電路防止干擾
- 微機內部設計防電磁干擾程序
1.引言
隨著武器裝備信息化的發展,微機越來越多地應用在裝備車輛上。現代化武器裝備電子電氣設備的密集度和復雜度越來越高,在工作時會產生特定的強電磁干擾。從計算機角度出發,其內部含有多種電子元器件和子系統,外來電磁輻射、內部元件之間、各子系統之間以及傳送通道間的相互干擾等,會影響甚至嚴重制約微機系統的穩定性和可靠性;繼而對武器系統性能及可靠性造成極為惡劣的影響,因此分析裝備車輛電磁干擾對微機系統產生的影響和危害,采取必要的抗干擾措施,提高整個微機化設備及其系統的抗電磁干擾能力,在裝備車載微機系統開發中有著十分重要的現實意義。
2.電磁干擾分析
2.1干擾源
對干擾源的分析是進行防護的前提,在裝備車輛上,電磁環境十分復雜,主要有無線電設備干擾,脈沖數字電路和開關電路干擾,設備線纜間干擾和外部干擾。
對裝備車輛而言,由于配備的電子化設備及儀器儀表數量和種類多,頻帶范圍寬,信號形式復雜,信號強度差別大,這些信號產生的諧波和各種互調、交調頻率可以通過天線向四周輻射電磁干擾:在電子儀表及控制系統內部,由于電壓、電源的突變,元件安裝的位置、配線阻抗、振蕩電路互連、元件或電路的耦合等也會造成電磁干擾;由于車載微機系統安裝空間狹小,布線復雜,各種線纜如電力線、信號線、控制線等布線十分密集,而各種線纜中信號強度差別較大,敏感度不同,很容易引起相互問的干擾。
外部電磁噪聲是指自然界及各種外部電器設備所輻射的電磁噪聲,如雷電、無線電雷達、導航系統、廣播電視系統、瞬態開關、換向裝置、氣體火花放電器、電暈放電、接觸電位器、正弦波信號源、非正弦波信號源、電磁脈沖等。
微機設備內部有許多大規模集成電路芯片,其中包括TTL高速數字邏輯元件和CMOS高功能化元件,每個元器件,每根導線都流著不同的電流,從而在其周圍產生大大小小的電磁場,由于計算機工作頻率在幾兆赫到上百兆赫,所以輻射和耦合造成相互干擾。當設備處于高速工作狀態時,它們不僅是電磁干擾的輻射源,同時也是被干擾的對象。
2.2干擾形成與傳遞
如果干擾信號的波長又比被干擾的對象結構尺寸小,或者干擾源與被干擾者之間的距離>波長/2Ⅱ時,干擾信號可以認為是輻射場,它以平面電磁波形式向外輻射電磁場能量進入被干擾對象的通路。干擾信號以漏電和耦合形式,通過絕緣支承物為媒介,經公共阻抗的耦合進入被干擾的線路、設備或系統。當干擾信號的波長比被干擾對象的結構尺寸長,或者干擾源與干擾對象之間的距離>波長/2Ⅱ時,干擾信號可以認為是似穩場,它以感應場形式進入被干擾對象的通路。干擾信號可以通過直接傳導方式引入線路、設備或系統。
就車載微機系統而言,電力線與信號線、強信號線與弱信號線之間的于擾主要就是通過電場耦合形式傳播;電源變換器、衛通天線的驅動電機等設備產生的電磁干擾主要就是通過低頻磁場耦合的形式傳播;系統若接地不完善,或接地電阻過大,不同回路的電路就會通過公共接地電阻形成相互間的干擾。衛通、超短波、遙測等無線設備發送的射頻信號通過天線在空間的電磁耦合屬于天線對天線耦合,頻率源、變頻器、混頻器等器件通過屏蔽體、按鍵和顯示表頭的縫隙以電磁輻射的形式對信號線的干擾屬于場對線耦合,而兩根平行導線之間的高頻信號感屬于線對線耦合。
3。電磁干擾防護措施
為了解決微機設備在裝備車輛上應用和推廣中的電磁干擾問題,根據以上的分析,我們主要采取以下措施進行電磁干擾的防護。
3.1電源濾波
微機設備系統中均采用體積小,效率高的開關電源,而開關電源的整流諧波、開關頻率及其諧波,以及在開關轉換中所固有的高速電流和電壓瞬變將對電子系統造成嚴重干擾,其干擾頻率在30kHz~30MHz。因此必須在電源變換的輸入端和輸出端加電源濾波器,并且濾波器的輸入端和輸出端引線還要求隔離,防止通過輻射耦合影響濾波器對干擾信號的抑制能力。輸入端加電源濾波器的目的主要是抑制電源AC端輸入的高頻干擾信號對本系統的干擾,輸出端加電源濾波器的目的主要是防止本系統產生的電磁干擾通過公共的電源通道傳導到其它電子系統中。并采用數字信號線濾波器消除信號線中的高頻電磁干擾,主要方法是采用高頻吸收電容器或EMI吸收環。具體作法是在數字信號線的輸入端接上高頻吸收電容,用于吸收從數字信號輸入端傳入的電磁干擾,也可以在數字信號線的屏蔽層上套一圈EMI吸收磁環。
良好的濾波電路,置于前級可使大多數因傳導而進入系統的干擾噪聲消除在電路系統的入口處。電源濾波器需要消除的干擾有差模干擾和共模干擾,差模干擾是由汽車電子系統中產生的諧波和各種尖峰脈沖du/dt及dildt引起的,而共模干擾則是空間電磁波輻射到車架上引起的,由于電源負極與車架相連,而車架與地絕緣,其電源系統是浮地系統,地線容易受到共模干擾。
整個系統采用分立式供電方式。不是統一變壓整流、濾波后供各部分使用,而是變壓后直接送各部分整流、濾波、穩壓,這樣就減少了集中供電的危險性,又提高了電源的質量,增大了散熱面積。此外,把主機與外設分為一類供電方式;把空調、照明等分為另一類供電方式,避免輔助設備工作時.通過電源供電對信號設備產生干擾。
[page]
3.2硬件看門狗電路防止干擾
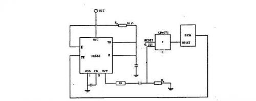
采用單穩態觸發器NE555作為微機看門狗電路;當系統工作正常時,看門狗電路不起作用,當系統運行不正常時,80C51的P1.1引腳不能給定時器送去觸發脈沖,這時NE555中單穩態觸發器就輸出脈寬大于4US負脈沖,經F6反相后加至80C51的復位端,使系統可靠的復位,這樣可防止因外界干擾引起的程序跑飛,使微機程序正常運行,見圖1。

3.3軟件防護
雖然在硬件方面采取了一些抗電磁干擾措施,但是對于裝備車輛上的微機系統來說還不能滿足要求,需要從軟件入手,從微機內部預先設計好一些防電磁干擾的程序。
微機設備的軟件抗干擾主要是穩定內存數據和保證程序指針。微機是一個可編程控制裝置,軟件可以支持和加強硬件的抗干擾能力。微機系統中隨機內存RAM主要用于數據的暫時存放,空間較小,對存放的數據而言,若將采集到的幾組數據求平均值作為采樣結果,可避免在采集時因干擾而破壞了數據的真實性;如果存放在隨機內存中的數據因干擾而丟失或者數據發生變化,可以在隨機內存區設置檢驗標志;為了減少干擾對隨機內存區的破壞,可在隨機存儲器芯片的寫信號線上加觸發裝置,只有在CPU寫數據時才發。
當干擾竄入微機系統使程序跑飛失控后,失控的程序可能會落在工作程序的ROM區內任意地址上,這時可采用指令冗余的方法來使程序走向正軌,其原理是,在數據的存儲、變換、加工和傳送過程中,采用特定的數據編碼對測量數據信息進行校驗,從而發現其中的錯誤。在程序執行過程中,一旦發現錯誤,就重新執行被破壞的現行指令。此外程序計數器還要退回一步,以便再次執行該指令如果故障是瞬時性的,在指令重復執行期間錯誤可能不再出現,程序繼續向前運行;如果在此指令重復執行期間不能解除故障,超過規定次數或時間則需經人工干預消除故障。
當跑飛的失控程序落到非工作程序的ROM區時,應采用軟件陷阱的方法使程序進入正軌。在程序的適當地方加一些陷阱語句和陷阱出口語句,這些語句不影響程序的正常運行。在計算機、單片機受到強電磁干擾時,程序可能死鎖。當程序運行一旦落入預設的陷阱中,因陷阱出口是設計者預先設定的,因此程序也就進入了可控階段,如果陷阱出口即系統程序自恢復的入口,則系統程序就可以重新自動恢復正常運行。
當程序失控后,失控的程序往往會進行非法寫操作,使有用的信息丟失。如何恢復系統的重要信息.重新進入正常的工作狀態,是一個非常重要的問題。由抗干擾措施引起的復位操作應采用“熱啟動”,為使熱啟動順利,首先要關中斷,將所有I/O設備設置為安全狀態,封鎖I/O操作,以免造成更嚴重后果,然后再進行信息的恢復和狀態的重入工作。為保證系統實現無擾動地重入正常運行狀態,必須保證重要數據的正確性,即要防止失控程序對RAM的非法寫操作,這時需要給 RAM增加鎖定信號,實現鎖定保護,從而保證了數據恢復的可靠性。
4.結束語
采取以上措施開發的車載微機系統能夠在裝備車輛上極為惡劣的電磁環境下正常工作。隨著計算機技術的發展與應用,武器裝備必將更多地與微機系統相聯系,從而微機系統的抗干擾性能也成為裝備可靠性更重要的因素,在未來的裝備中,不僅要結合實踐,.更加系統地把抗電磁干擾的研究應用于車載微機系統的開發中,并且需要在裝備車輛設計過程中以不影響裝備功效為前提,采取一些措施減少不必要的電磁干擾,從而在微機系統開發時減小防電磁干擾設計的難度并降低成本。





