【導讀】2025年我國新能源車滲透率首次突破50%,11月更是攀升至59.5%,標志著新能源車已成為市場主流。伴隨這一趨勢,補能系統持續完善,全國高速公路服務區充電樁覆蓋率超98%,截至2025年11月充電基礎設施(槍)總數達1932.2萬個。但充電樁安全問題備受業界關注,傳統漏電保護器無法檢測直流漏電,B型漏電檢測技術由此成為保障充電樁安全運行的關鍵手段。
什么是充電樁直流漏電
充電樁直流漏電,簡單說就是?直流電不該跑的地方(比如車架或大地)出現了電流?,屬于一種故障狀態。它和咱們常見的交流漏電不一樣,是直流系統特有的,主要發生在充電樁內部的整流、轉換這些環節。只要來源有3類:
電容器的特性:電容介質在施加直流電壓時會產生漏電流,這是電容器的自然特性;
整流器部分漏電,交直流轉換出問題,會產生脈動直流漏電;
直流轉換器漏電?:直流電壓變換環節故障,會產生平滑直流漏電。
直流漏電類型:
在充電樁的直流系統中,漏電主要表現為下面兩種形式
平滑直流漏電指大小和方向都不隨時間變化的直流漏電流,例如電池系統對地絕緣故障引起的漏電,這種漏電流小(通常為mA級),但持續性強,易累積成安全隱患。傳統RCD對其無效,需專用傳感器。
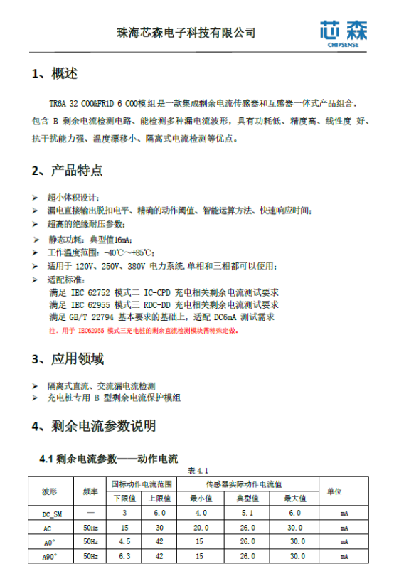
?新國標要求?:2025年8月1日全面實施的GB 39752-2024要求直流充電樁實時監測漏電流,動作閾值≤6mA。
脈動直流漏電指方向不變但大小隨時間脈動的直流漏電流,例如充電回路絕緣故障產生的漏電。這種漏電流呈現脈動特性。A型漏電保護器可對此類漏電提供保護。
?B型漏電保護器?:能檢測交流、脈動直流及平滑直流漏電,是全面的防護方案。
新國標GB 39752-2024已強制要求直流充電樁配備能檢測這兩種漏電的保護裝置(通常為B型或A+DC6mA型),以確保充電安全。
為什么直流漏電更危險?
?隱蔽性強?:傳統交流漏電保護器(RCD)對平滑直流漏電基本無效,很難及時發現。
?持續性強?:直流電容易持續流動,可能慢慢積累成安全隱患。
?危害大?:一旦發生,一方面可能損壞設備甚至引發火災;另一方面,對人身安全構成威脅,直流電流對人體的危害不亞于交流,甚至更危險(如不易擺脫)。
B型漏電檢測技術原理
B型漏電檢測技術是一種用于檢測交流(AC)、直流(DC)以及復合波形(如脈沖、高頻等)剩余電流的先進漏電保護技術,主要用于現代電力電子設備日益普及所帶來的復雜漏電場景。其核心原理基于對多種類型故障電流的全面感知與響應。在電動汽車充電樁應用中,B型漏電檢測技術是安全的核心,它能同時識別交流、脈動直流和平滑直流漏電,通過零序電流互感器實時監測電流矢量和,一旦失衡超過閾值(比如30mA),就在0.1秒內切斷電源,比傳統保護快得多。
B型漏電保護在充電樁中的實現方式
常見硬件方案有:
寬頻電流互感器 + 磁通門傳感器(Fluxgate)
寬頻CT檢測交流及高頻成分(15 Hz ~ 1 kHz+)
磁通門傳感器專門檢測0 Hz(即直流)分量
雙通道信號處理:分別處理交流/直流信號,綜合判斷是否超限。
零時序電流互感器+電子脫扣器
零序互感器是基于基爾霍夫電流定律,通過監測充電回路中進出線電流的差值,判斷是否存在漏電流,當檢測到漏電流超過閾值時(直流為6mA,交流為30mA),模塊輸出脫扣信號,電子脫扣器驅動機械機構分斷電路,響應速度快,動作時間≤30ms,遠快于傳統保護。
?A+DC6mA型傳感器是一種集成剩余電流傳感器和互感器一體式產品組合?:專門針對新國標設計,可檢測脈動直流漏電及6mA及以上的平滑直流漏電,響應時間短(≤0.1秒)。
常見技術方案對比如下表

從表中可看出在電動汽車充電樁領域,B型漏電檢測技術是保障人身安全、滿足法規合規的重要措施,而零序互感器因高靈敏、快速響應、非接觸、成本不高成為大部分直流快充優選方案。
、
總結
2025年8月實施的新國標GB 39752-2024也對此作出明確強制要求,進一步倒逼防護技術升級。B型漏電檢測技術憑借可全面覆蓋交流、脈動直流及平滑直流漏電的優勢,成為契合新國標要求、破解直流漏電難題的核心方案,其中零序互感器方案以高靈敏度、快響應速度及適中成本,成為多數直流快充場景的優選。未來,隨著新能源車與充電樁行業的持續發展,以B型漏電檢測技術為代表的安全防護手段,將持續迭代完善,既為行業合規發展提供支撐,也為用戶充電安全筑牢防線,助力新能源出行生態的健康可持續推進。




