【導讀】驅動電路設計是功率半導體應用的難點,涉及到功率半導體的動態過程控制及器件的保護,實踐性很強。為了方便實現可靠的驅動設計,英飛凌的驅動集成電路自帶了一些重要的功能,本系列文章講詳細講解如何正確理解和應用這些功能。
驅動電路設計是功率半導體應用的難點,涉及到功率半導體的動態過程控制及器件的保護,實踐性很強。為了方便實現可靠的驅動設計,英飛凌的驅動集成電路自帶了一些重要的功能,本系列文章講詳細講解如何正確理解和應用這些功能。
驅動電路有兩類,隔離型的驅動電路和電平位移驅動電路,他們對電源的要求不一樣,隔離型的驅動電路需要隔離電源,驅動集成電路一般都支持正負電源,而電平位移驅動電路一般采用非隔離的自舉電源,一般是單極性正電源。
隨著IGBT技術的發展和系統設計的優化,電平位移驅動電路應用場景越來越廣,電路從600V拓展到了1200V。1200V系列驅動電流可達+/-2.3A,可驅動中功率IGBT,包括Easy系列模塊。目標10kW+應用,如商用HVAC、熱泵、伺服驅動器、工業變頻器、泵和風機。
電平位移驅動電路只能實現功能隔離,所以非隔離的自舉電路是最合適的選擇。
自舉電路
在一些低成本的應用中,特別是對于600V的IGBT和一些小功率的1200V的IGBT,業界總是嘗試把驅動級電源的成本降到最低。因而自舉電路在這些應用中非常受歡迎。
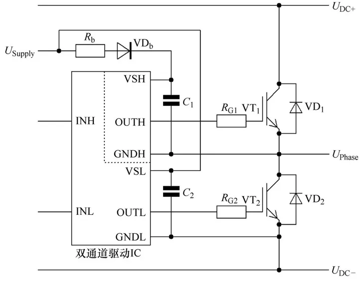
典型自舉電路如圖1所示,自舉電路僅僅需要一個15~18V的電源來給逆變器的驅動級供電,所有半橋下橋臂IGBT的驅動器都與這個電源直接相連,(見圖1中的VSL引腳)。半橋上橋臂IGBT的驅動器通過電阻Rb和二極管VDb連到電源(VSH引腳)上。每個驅動器的電源引腳上都有一個電容(C1和C2)來濾波。電容器C2只給下橋臂驅動器濾波和提供瞬態電流。
圖1.自舉電路
然而,上端電容器C1還有另外的任務。電路啟動時,電容器沒有或只是部分充電。但是當底部IGBT VT2導通后,電流通過Rb和VDb為C1充電且基本達到電源電壓的水平。當然這個電壓需要減去二極管VDb的正向電壓,電阻Rb的壓降和底部IGBT VT2的導通壓降。當下橋臂IGBT VT2關斷時,電容器C1接地電位上升,可以滿足上端驅動級所需要的電壓,所以該電容也被稱作自舉電容。一旦VT1開通,電壓發生變化,自舉二極管VDb要承受直流母線電壓。
為了驅動VT1,電容器C1相應地放電。隨著接下來IGBT VT2的導通,C1流失的電荷得到補充,這樣能循環工作。
自舉電路設計很巧妙,簡單好用,但能夠正常運轉,需要注意一系列問題:
系統啟動時,要保證先開通半橋的下橋臂IGBT,這樣自舉電容能夠被充電到上橋臂所需的驅動電壓的額定值。否則可能會導致不受控制的開關狀態和/或錯誤產生。
自舉電容器C1的容量必須足夠大,這樣可以在一個完整的工作循環內滿足上部驅動器的能量要求。
自舉電容器的電壓不能低于最小值,否則就會出現低壓閉鎖保護。
最初給自舉電容器充電時,可能出現很大的峰值電流。這可能會干擾其他電路。因此建議用個小電阻Rb來限制電流。
一方面,自舉二極管必須快,因為它工作的頻率和IGBT是一樣的,一般用超快恢復二極管,如果功率器件是SiCMOS話這個二極管可能需要SiC二極管;另一方面,它必須有足夠大的耐壓,至少和IGBT的阻斷電壓一樣大。這就意味著,600V/1200V的IGBT,就必須選擇600V/1200V的自舉二極管。在選擇二極管的時候,考慮到其額定電壓和開關頻率,二極管的封裝必須保證足夠大的電氣間隙和爬電距離。
當選擇驅動電源電壓時,要考慮自舉電路的損耗,必須考慮驅動器內部電壓降以及自舉二極管VDb和電阻Rb的壓降,還必須減去下橋臂IGBT VT2的飽和電壓。最終的自舉電壓要保證上管IGBT柵極電壓不能太低而導致開通損耗增加(因為電壓UCEsat增加)。
上下驅動器的供電電壓都是USupply。然而,上橋臂驅動器的供電電壓需要減去上文提到的電壓,這樣導致上橋臂的IGBT VT1驅動電壓總是要比下橋臂VT2要低,是在不同的正向柵極電壓下開通的。因此,電壓USupply選取應當保證VT1有足夠的柵極電壓,并且同時VT2的柵極電壓也不會變得太高。
對于自舉電容器,應該選用低等效串聯電阻ESR和等效串聯電感ESL的電容器(比如陶瓷電容),這樣可以有效為驅動提供脈沖電流。根據需要和應用環境,也可以選用高容量的電容(比如電解電容)與這些電容并聯使用。相比陶瓷電容,電解電容具有更高的ESR和ESL值,所以建議并聯陶瓷電容。通常,這一設計原則也適用于下橋臂驅動器的緩沖電容C2。
用自舉電路來提供負電壓的做法是不常見的,如此一來,就必須注意IGBT的寄生導通了(密勒鉗位可以防止寄生導通,參考《驅動電路設計(三)---驅動器的功能---電源》)。
最后需要注意的是,IGBT開關產生的dv/dt通過自舉二極管VDb的結電容會產生共模電流,因此選擇合適的高壓二極管是至關重要的。英飛凌的一些電平位移驅動電路芯片將高壓自舉二極管集成在芯片里,設計應當注意最大dv/dt不能超出最大承受能力。另外,二極管VDb與其串聯電阻Rb共同決定充電電流,當開關頻率為fSW時,可以計算最大Cb。
可以用下面的公式估算自舉電容的值,即:
式中:
QG為IGBT的柵極電荷
Iq為相關驅動器的靜態電流
Ileak為自舉電容的漏電流(只與電解電容有關)
fSW為IGBT的開關頻率
UCC為驅動電源電壓
UF為自舉二極管的正向電壓
UCEsat為下橋臂IGBT的飽和電壓
S為余量系數
在計算這個電容時,應該選用一個足夠大的余量因數S,使得選擇的電容在開通IGBT時,電壓降小于5%,S的值通常大于10。
自舉電路具有簡單、成本低的優點。而且有很多實際案例可以抄作業,不過,由于系統往往存在特殊或極端工況,如設計不當,調制頻率或占空比不足以刷新自舉電容器上電荷,電容上的電壓不夠,低于低電壓關閉值UVLO,這時候就出現了系統故障,嚴重時會損壞系統。
下篇文章開始詳細介紹自舉電路的設計,討論設計中的一些問題,幫助理解自舉電路。
參考資料
1.《IGBT模塊:技術、驅動和應用》機械工業出版社
2. 微信文章:自舉電路工作原理和自舉電阻和電容的選取
3.微信文章: 新品 | 帶有集成自舉二極管和OCP的1200V半橋柵極驅動器2ED132xS12x系列
(作者:陳子穎 鄭姿清,來源:英飛凌工業半導體)
免責聲明:本文為轉載文章,轉載此文目的在于傳遞更多信息,版權歸原作者所有。本文所用視頻、圖片、文字如涉及作品版權問題,請聯系小編進行處理。
推薦閱讀:
SiC JFET并聯難題大揭秘,這些挑戰讓工程師 “頭禿”!
瑞薩和Altium聯合推出“Renesas 365 Powered by Altium”——軟件定義產品的突破性行業解決方案


