【導讀】在電子產品中,在不中斷系統運行的情況下安全地插入和拔出電源模塊的能力至關重要。眾所周知,熱插拔1已成為從數據中心到電信系統等許多應用的基本功能。為了確保系統在這些操作期間的安全性和完整性,需要專門的控制器。ADI公司的LTC4287在這類產品中具有明顯優勢。本文深入探討了這款熱插拔控制器在系統級應用中的性能、特性、益處和優勢。
摘要
本文探討了在系統級應用中實施熱插拔控制器的優勢和好處。熱插拔控制器提供了一種先進的解決方案,可無縫插入和拔出電子設備,確保持續運行、防止過流并進行實時監測。通過提供參考設計,用戶可以更好地了解關鍵功能,從而增強這些功能的相關性和重要性。本文重點介紹熱插拔控制器如何提高系統可靠性、最大限度地減少停機時間并保護敏感設備,最終優化系統性能并降低維護成本。
簡介
在電子產品中,在不中斷系統運行的情況下安全地插入和拔出電源模塊的能力至關重要。眾所周知,熱插拔1已成為從數據中心到電信系統等許多應用的基本功能。為了確保系統在這些操作期間的安全性和完整性,需要專門的控制器。ADI公司的LTC4287在這類產品中具有明顯優勢。本文深入探討了這款熱插拔控制器在系統級應用中的性能、特性、益處和優勢。
LTC4287:強大的熱插拔控制器
LTC4287是一款多功能的高性能熱插拔控制器,專為在系統實時添加或更換期間保護系統和插入的組件而設計。憑借全面的功能和強大的性能,LTC4287成為了許多關鍵應用中的重要組成部分。
熱插拔要點
熱插拔涉及在系統運行時插入或拔出組件(例如卡、電源或驅動器)的行為。這個過程充滿挑戰,因為需要處理供電軌并確保電壓水平保持在安全范圍內。熱插拔控制器通過提供以下主要功能,出色地解決了這些挑戰:
使用RC熱電路實現精確限流
熱插拔可提供精確限流,在熱插拔應用中發揮著至關重要的作用。此功能可確保插入的組件所消耗的電流保持在安全范圍內。一旦突發大沖擊電流或故障情況,控制器會迅速做出反應,保護系統免受過流事件的影響。用戶可以選擇使用RC熱電路,該電路模擬MOSFET從節到印刷電路板(PCB)的熱傳導,從而進一步提高限流的準確性。
故障檢測與保護
在熱插拔場景中,可能由于未對準、組件損壞或其他因素而出現故障。熱插拔控制器配備全面的故障檢測機制,包括欠壓和過壓保護。它會持續監測輸入側和輸出側的電壓水平,立即采取行動隔離故障并保護系統。
沖擊電流控制
在插入電源裝置(PSU)期間,由于電容負載,可能會產生高沖擊電流,這可能會導致電壓下降并影響系統穩定性。熱插拔控制器集成了沖擊電流控制功能,可在插入過程中平穩增加電流,以減輕電壓波動。這種平穩的啟動過程可確保系統中的其他組件保持運行而不中斷。
圖1.54 V至12 V系統應用的示意圖。
輸出電壓和電流監測
為了確保插入的PSU正常運行,熱插拔控制器通過集成的PMBus?對輸出電壓和電流進行實時監測。監測數據可傳輸至LTpowerPlay?進行分析和評估。此監測功能可以快速識別PSU行為中的任何異常,從而有助于快速響應潛在問題。
綜合控制
這款熱插拔控制器提供了良好的靈活性和可配置性。設計人員可對設置進行自定義,以滿足其熱插拔系統的特定要求。這種適應性在具有不同PSU需求的應用中尤其寶貴。
系統級性能優勢
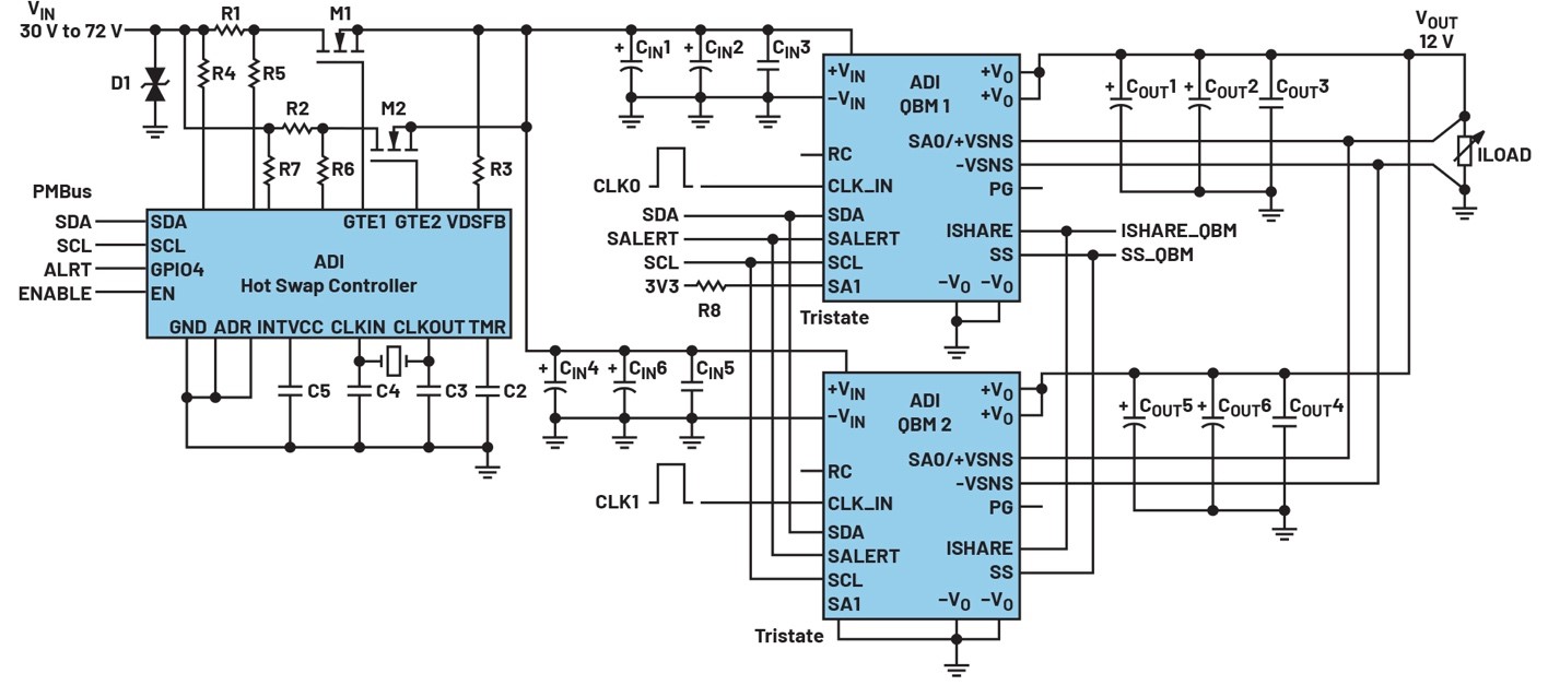
現在,我們來看一下在系統級應用(特別是54 V至12 V系統應用)中加入熱插拔控制器的優勢和益處。參考圖1。
系統參考設計專門針對并行模式功能進行了設計和優化,從而能夠通過熱插拔控制器從帶電背板上安全地插入和拔出54 V至12 V PSU模塊。在正常運行期間,電荷泵和柵極驅動器激活M1和M2 MOSFET,促進電力向負載傳輸。這些柵極驅動器由熱插拔控制器電源(VDD)引腳供電,并包括內置14 V柵極-源極鉗位,用于外部MOSFET保護。在熱插拔控制器中,通過一組比較器(包括欠壓(UV)、過壓(OV)和啟用(EN)比較器)在啟用柵極之前驗證外部條件。三個欠壓保護電路(UVLO1、UVLO2和UVLO3)會驗證輸入電源并在內部生成5 V電源(INTVCC和DVCC)。當DVCC超過閾值時,UVLO3還會觸發邏輯電路的上電初始化,并將EEPROM內容讀取到操作存儲器中。在正常運行期間,熱插拔控制器會在啟動去抖延遲后激活外部N溝道MOSFET。
LTC4287提供雙級電流保護,利用開爾文電流輸入(SENSE+和SENSE-)引腳來監測檢測電阻上的負載電流。它具有主動限流和快速限流比較器閾值。快速限流閾值始終設置為標稱限流的三倍。當檢測電壓達到限流閾值時,相關柵極被拉低以接合主動限流環路。如果發生突然短路或輸入尖峰達到快速限流比較器閾值,則相應的柵極立即被拉至源極,從而限制峰值電流。一旦檢測電壓恢復到限流閾值,主動限流環路就會接管電流控制。
圖2.BR-080064,適用于54 V至12 V系統應用的ADI參考設計硬件。
圖3.適用于連接到LTpowerPlay的54 V至12 V系統應用的ADI參考設計。
增強系統可靠性
在系統應用中,可靠性至關重要。54 V至12 V PSU模塊的熱插拔是一個非常精細的操作過程,任何錯誤或故障都可能導致系統停機或組件損壞。熱插拔控制器的精確限流和故障檢測機制確保熱插拔操作安全進行,從而降低系統中斷和組件故障的風險。
圖2所示的系統應用參考設計重點展示了LTC4287以及兩個能夠處理高達4 kW功率的54 V至12 V PSU模塊。其中還包含可通過LTpowerPlay?(使用DC1613)訪問的PMBus通信功能,以增強控制和監測功能。
無縫維護
在必須保障連續運行的應用中,通常需要定期維護或更換組件。這款熱插拔控制器的沖擊電流控制和實時監測功能使PSU能夠順利插入和拔出。這意味著無需關閉整個系統即可執行維護操作,從而最大限度地減少停機時間并最大限度地提高系統可用性。
降低擁有成本
無需中斷系統運行即可進行組件熱插拔,從而可以顯著節省成本,可能降低30%至50%。關鍵應用的停機可能會導致收入或生產力的損失。通過部署熱插拔控制器,系統可以設計為最大限度地減少或消除此類中斷,從而降低長期總體擁有成本。
廣泛適用于多種應用
熱插拔控制器并不局限于特定的行業或應用。它可以集成到各種系統中,包括數據中心、電信設備、工業自動化等。它具有良好的適應性,能夠在不同場景中提供保護和控制,因而成為系統級應用的多功能解決方案。
實時監測和數據收集
除了保護功能外,熱插拔控制器還提供實時監測功能,可提供豐富的信息。這些監測數據對于系統診斷、性能優化和預測性維護非常有價值。通過分析這些數據,系統操作員可以做出明智的決策,并在潛在問題惡化之前主動加以解決。
系統應用示例中包含一個熱插拔控制器和PMBus協議通信(參見圖3),提供了用戶友好的可訪問性。當配置了GPIO引腳時,可以實現讀取A/D寄存器、故障檢測和通過ALERT#中斷進行實時響應等任務。PMBus設備的輔助地址由ADR0和ADR1引腳決定,每個引腳提供三種狀態(接地、INTVCC或保持開路),總共提供9個設備地址。
簡化系統設計
這款熱插拔控制器功能全面,使系統設計得以簡化。設計人員可以依靠這款控制器來管理熱插拔操作,從而降低系統其余部分的復雜性。這種簡化可以縮短開發周期并減少設計工作量。
54 V至12 V系統解決方案的電氣性能和結果
在系統參考設計中,對這款熱插拔控制器在多種測試條件下的性能進行了評估:
參數:系統應用的電氣指標
輸入電壓范圍:40 V至60 V
負載電流:0 A至130 A
工作溫度:0°C至60°C
在評估熱插拔控制器時,根據特定應用的要求,需要考慮幾個關鍵參數和指標。以下是一些需要評估的重要參數:
過流保護
熱插拔控制器采用多級方法來提供強大的過流保護。首先,它采用具有預設閾值的主動限流(ACL)。
圖4.限流保護,輸入電壓40V,負載電流0A至130A。
圖5.短路保護。輸入電壓為40V,負載電流為100A至130A。
當負載電流超過此限制時,控制器會主動調節輸出電壓,抑制電流并防止問題進一步加重。其次,快速限流比較器作為主動限制的補充,能夠立即對突發的高幅度過流(例如短路)做出反應。它會迅速拉低MOSFET柵極,限制峰值電流以保護電路免受損壞。此外,這款控制器支持故障報告和恢復。如果發生過流,它會通過指定的通用引腳(GPIO)報告故障,這些引腳可以與LED相連以指示故障。故障解決后,它就會促進受控恢復,逐步恢復對負載的供電,以安全地恢復正常運行。圖4顯示了如何對參考設計進行編程,以便在線路電流超過128 A時快速做出反應,同時鎖定輸出以防止發生潛在的危害。當達到限流時,熱插拔控制器的故障引腳會被激活。
短路保護
LTC4287配備多級短路保護系統,以確保短路事件期間PSU模塊的安全。首先,它能夠立即響應短路,具有快速限流比較器,可對突發的高幅度短路情況做出迅速反應,包括快速下拉MOSFET開關柵極以限制峰值電流并保護電路。此外,還實施了主動限流機制,為正常運行建立了預定義的限流閾值。如果短路電流超過該閾值,控制器將通過主動調節輸出電壓進行干預,以將電流降低至安全水平。
如圖5所示,如果在正常運行期間發生短路,這款熱插拔控制器會立即斷開輸入與輸出,從而提供即時保護。然后,它會發送一個信號,表示已觸發故障,具體以故障信號和電源良好(PGOOD)信號表示。這確保了輸入線路之間能夠得到充分的隔離。這種綜合方法可保證系統在短路情況下的安全性和彈性。
沖擊電流控制
熱插拔控制器中集成了熱沖擊電流管理,以限制熱插拔FET上因上電期間電流浪涌而引起的熱相關故障,確保安全啟動。它通過測量串聯電流檢測電阻兩端的電壓來檢測電流的上升情況。軟啟動電路逐漸增加輸出電壓,最大限度地降低超出MOSFET安全工作區(SOA)的電壓上升速率和電流尖峰。當檢測到啟動短路時,定時器(TMR)引腳中編程的SOA定時器輸出會逐漸增加到大于2.56 V的TMR閾值。熱插拔控制器會自動斷開線路而不激活保護MOSFET,如圖6所示。這樣就保證了系統的安全運行。這些關鍵元件可實現平穩有序的上電過程,提高系統可靠性和使用壽命,同時減少電壓尖峰和浪涌。
圖6.40 V輸入電壓時的啟動短路保護。
圖7.33 V輸入電壓時觸發欠壓保護(UVP)。
圖8.64 V輸入電壓時觸發過壓保護(OVP)。
圖9.輸入電壓為40 V和60 V時,2 kW負載下的負載瞬態響應。
總之,這款熱插拔控制器通過管理熱沖擊電流和限制浪涌來確保安全啟動。它使用電流檢測電阻來檢測增加量,采用軟啟動電路來最大限度地減少尖峰,并在發生啟動短路時自動斷開線路,從而增強系統安全性。這些元件可保證平穩上電,提高系統可靠性和使用壽命,同時降低電壓尖峰。
電壓監測
熱插拔控制器具有內置電壓監測功能,可確保54 V輸入到12 V系統應用的安全穩定。它會持續跟蹤電壓水平以進行欠壓和過壓檢測,提供關鍵保護。它會評估熱插拔MOSFET后的輸入和輸出電壓,并在電壓低于欠壓閾值時做出響應,從而防止出現操作問題。同樣,如果它感應到電壓超過了過壓限制,就會啟動保護措施來保護組件免受潛在損壞。這種主動響應可防止因電壓波動而導致的性能問題,從而確保系統的可靠性和耐用性。電壓監測數據存儲在控制器內置的EEPROM中。
圖7說明了熱插拔控制器的欠壓保護機制,當UV引腳的電壓低于閾值(測量值為2.14 V,相當于PVIN電壓33 V)時,會使設備停止運行。圖8則顯示了過壓保護機制,當OV引腳的電壓超過閾值(測量值為2.47 V,對應PVIN電壓為64 V)時,會關閉設備。當輸入電壓恢復正常時,控制器會自動重試并恢復。可以通過修改UV和OV引腳上的電阻分壓器值來調整閾值。
溫度監測
LTC4287利用遠程晶體管作為傳感器來實時監測溫度。這樣便可以收集溫度數據以進行系統健康評估和保護。
故障報告和指示
借助LTpowerPlay,這款熱插拔控制器可以有效地監測和解決系統中的任何故障和異常,確保有效的管理和維護。
負載瞬態響應
這款熱插拔控制器具有出色的瞬態響應,可確保動態負載變化時系統的穩定性。它會持續監測輸出電壓,防止電壓波動并保護系統中的敏感元件,如圖9所示。
準確性和精確度
這款熱插拔控制器結合了高質量組件、校準、溫度補償、降噪、反饋回路和數字通信功能,實現了出色的準確性和精確度。這些特性共同確保了測量的可靠和一致,有助于提高系統應用的整體準確性和精確度。圖10顯示了LTC4287輸出功率讀數與測試設備測得的數據的比較。
圖10.2 kW和4 kW功率負載之間的百分比誤差精度。
校準過程對于確保熱插拔控制器測量的準確性和精確度至關重要,這對于重視數據可靠性和一致性的系統應用尤為重要。通過在制造過程中校準控制器并提供用戶校準選項,LTC4287提供非常準確和精確的電壓和電流測量,有助于提高系統應用和PSU模塊的整體性能和可靠性。
通過仔細評估可用參數和測試條件,這款熱插拔控制器可滿足系統應用和其他大電流應用的要求。
此外,還應考慮加入一個強大的輔助電路,以便有效地為系統內的各種內部外設供電。在系統應用中,參考設計已經利用LT8631來提供穩定的5 V電壓,利用LT3009確保可靠的3.3 V供電。
結論
ADI的LTC4287熱插拔控制器是一款強大的電源管理產品,可提高系統可靠性、減少停機時間并在系統級提供眾多優勢。它具有故障保護、控制沖擊電流和提供實時監測的能力,是各個行業關鍵應用中不可或缺的組件。通過引入這款熱插拔控制器,系統設計人員可以確保順暢、高效的熱插拔操作,從而提高系統可用性并降低總體擁有成本。
此外,本文還初步介紹了54 V至12 V PSU模塊的參考設計;相關團隊正致力于撰寫一篇詳盡的文章來闡述優勢和益處。
參考文獻
1“了解、使用和選擇熱插拔控制器”。ADI公司,2003年12月。
(來源:ADI公司,作者:Karl Audison Cabas,產品應用開發工程師,Ralph Clarenz Matocinos,產品應用開發助理工程師,Christian Cruz,產品應用高級工程師)
免責聲明:本文為轉載文章,轉載此文目的在于傳遞更多信息,版權歸原作者所有。本文所用視頻、圖片、文字如涉及作品版權問題,請聯系小編進行處理。
推薦閱讀:



