【導讀】反激式轉換器有很多優點,例如它是成本最低的隔離式電源轉換器,可以輕松提供多個輸出電壓,它是簡單的原邊控制器,可以提供高達300W的功率輸出。反激式轉換器可用于許多離線應用,從電視到手機充電器,以及電信和工業應用。
反激式轉換器有很多優點,例如它是成本最低的隔離式電源轉換器,可以輕松提供多個輸出電壓,它是簡單的原邊控制器,可以提供高達300W的功率輸出。反激式轉換器可用于許多離線應用,從電視到手機充電器,以及電信和工業應用。但其設計選擇過多,而且基本操作令人望而生怯,尤其對那些之前沒有設計過此類轉換器的人來說更是如此。本文將以53 VDC-12V@5A連續導通模式 (CCM) 反激式轉換器為例,給出一些關鍵的設計考量因素。
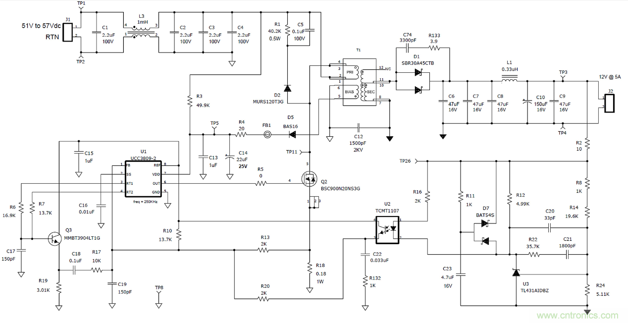
圖1顯示了詳細的60W反激式轉換器設計原理圖,其工作頻率為250 kHz。當 FET Q2導通時,輸入電壓施加在變壓器的原邊繞組上。繞組中的電流逐步上升,從而將能量存儲在變壓器中。 由于輸出整流器 D1 為反向偏置,因此流向輸出的電流被阻斷。當 Q2關斷時,原邊電流被阻斷,迫使繞組的電壓極性反轉。電流流出副邊繞組,使繞組電壓的極性反轉為正向電壓。 D1 導通,向輸出負載提供電流并為輸出電容器充電。

圖1: 60 W CCM反激式轉換器原理圖。
我們可以添加額外的變壓器繞組,甚至堆疊在其他繞組上面,以獲得額外的輸出。但是,增加的輸出越多,調整率就會越差,因為繞組和磁芯(耦合)之間的磁通鏈不理想以及繞組的物理分離都會產生漏電感。漏電感作為與原邊和輸出繞組串聯的雜散電感,會引發與繞組串聯的意外壓降,從而事實上降低了輸出電壓調整精度。常用的經驗法則是,采用恰當繞線的變壓器在交叉負載下獲得變化率在+/-5%至10%之間的非穩壓輸出。此外,重載穩壓輸出會由于峰值檢測泄漏電感引起的電壓尖峰而導致空載副邊輸出電壓大幅增加。在這種情況下,預加載或軟鉗位將有助于限制電壓。
連續導通模式(CCM)和非連續導通模式 (DCM) 各有其優點。根據定義,DCM 操作發生在輸出整流器電流降至0A,下一個周期開始之前。DCM 操作的優勢包括:較低的原邊電感(通常可以實現較小尺寸的電源變壓器),消除了整流器的反向恢復損耗和 FET 導通損耗,而且沒有右半平面零點。但是,與CCM相比,這些優勢又被一些缺陷所抵消,如原邊和副邊中較高的峰值電流、增加的輸入和輸出電容、增加的電磁干擾 (EMI)以及輕載下降低的占空比。

圖2: CCM與DCM反激轉換器FET和整流器電流的比較。
圖2表明了在最小VIN下,CCM和DCM模式下的負載從最大值下降到約25%時,Q2和D1中的電流變化。CCM模式下,當輸入電壓固定且負載介于其最大和最小設計水平(約25%)之間時,占空比恒定。電流“基礎”水平隨著負載的減少而降低,直到進入DCM模式,此時占空比下降。在DCM模式下,最大占空比僅在VIN最小和負載最大時出現。占空比隨著輸入電壓的增加或負載的減少而降低。
這會導致高壓線路和最小負載下的占空比變小,因此請確保您的控制器可以在此最短導通時間正常運行。在整流器電流達到 0A后,DCM 操作會給低于50%的占空比操作引入死區時間。其特征是FET漏極上的正弦電壓,它由剩余電流、寄生電容和漏電感設置,通常為良性。在此設計中,采用CCM操作是為了通過降低開關損耗和變壓器損耗來實現更高的效率。
該設計使用原邊參考14V偏置繞組,在12V輸出達到穩壓后為控制器供電,與直接通過輸入供電相比,降低了損耗。另外,我選擇了兩級輸出濾波器以實現低紋波電壓。第一級陶瓷電容器處理來自D1脈動電流的高RMS電流。再通過濾波器L1和C9/C10將紋波電壓降低大約10倍,同時降低C9/C10 中的RMS電流。如果可以接受較高的輸出紋波電壓,也可以取消L/C濾波器,但輸出電容器必須能夠處理全部RMS電流。
UCC3809-1和UCC3809-2 控制器專為隔離式應用而設計,可以直接與U2光耦合器連接。在非隔離式設計中,可以取掉U2和U3以及直接連接到控制器的電壓反饋電阻分壓器,例如帶有內部誤差放大器的UCC3813-x系列。
Q2 和 D1 上的開關電壓會在變壓器繞組間和元件寄生電容中產生高頻共模電流。如果沒有 EMI 電容器 C12 提供返回路徑,這些電流將流入輸入和/或輸出,增加噪聲并可能導致操作不穩定。
Q3/R19/C18/R17組合通過將振蕩器的電壓斜坡與 R18 的原邊電流采樣電壓相加來提供斜坡補償,用于實現電流模式控制。斜坡補償消除了次諧波振蕩(寬占空比脈沖后面緊跟窄脈沖的現象)。由于該轉換器設計為不超過50%的占空比操作,因此我添加了斜坡補償以降低開關抖動敏感性。不過要注意,過大的電壓斜率會將控制回路推向電壓控制模式并可能引起不穩定。最后,光耦合器傳輸來自副邊的誤差信號以保持輸出電壓的穩定。反饋 (FB) 信號包括電流斜坡、斜坡補償、輸出誤差信號和用于降低過流閾值的DC偏移。
圖3為Q2和D1的電壓波形,反映出一些漏電感和二極管反向恢復引起了振鈴。

圖3:通過鉗位和緩沖器限制FET和整流器振鈴(57 VIN,12V/5A)。
在要求低成本隔離式轉換器的應用中,反激是標準拓撲。本設計示例涵蓋了CCM 反激拓撲設計的基本注意事項。關注我們可以了解后續更詳細的功率級設計計算。
(來源:轉載自《電子工程專輯》網站,作者:John Betten,參考原文:Flyback converter design considerations。)
免責聲明:本文為轉載文章,轉載此文目的在于傳遞更多信息,版權歸原作者所有。本文所用視頻、圖片、文字如涉及作品版權問題,請電話或者郵箱聯系小編進行侵刪。




