中心論題:
- 分析過壓的內外部保護
- 分析低電壓故障保護
解決方案:
- 利用外部二極管提供過壓保護
- 采用低電壓故障保護開關
在現有設計中,大多數系統工作于標準電源電壓(單極性3.3V或5V,或雙極性±3.3V或±5V),這個電壓通常也是板上的最高電壓。在實際使用中,電路板的輸入端子可能會暴露于比電源電壓更高的電壓之下,同時,電路板電源被切斷后,輸入端子上的電壓有可能仍然存在。受這種過壓影響的第一個元件常常是多路復用器或開關,這就要求為開關元件和下游電路提供適當的保護。
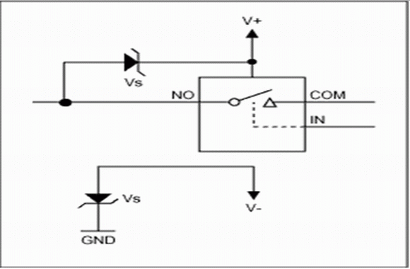
模擬開關內的通道元件通常包括一個或更多的MOSFET,同時還包含有寄生鉗位二極管(鉗位至電源電壓),用于ESD保護。圖1顯示了一個閉合的模擬開關的等效電路圖。只要V+和V-存在,并且輸入電壓不超過:電源電壓 + 鉗位二極管的正向偏壓(典型0.6V),二極管就處于反向偏置,沒有電流通過。
圖1. 閉合開關的等效電路
不正確的電源順序會導致過壓故障,許多開關要求首先接通最大的“正”電壓,最后才是最低的“負”電壓。應當注意的是,當電源關斷時有輸入電壓或輸入電壓超出了電源電壓時,都會有電流流過鉗位二極管。這些二極管僅有數毫瓦的功率容量(取決于IC的半導體工藝),當因功率耗散而產生的熱量超過一定容限時將會永久性地損壞開關。
更低一些的電流還可能會導致鎖定—一種導致開關功能失效、并從電源吸取過量電流的故障狀態。大多數情況下你只需移去開關上的所有電壓便可消除鎖定,而不會損壞開關,但在此之前整個電路板將不能正常工作。
外部保護
防止模擬開關進入鎖定狀態的一個簡單方法是增加一個大電流肖特基二極管(圖2),這個二極管具有較低的正向偏壓(最大0.3V)。如果輸入電壓超過了電源電壓,肖特基的低偏壓可保證沒有電流流過鉗位二極管,因為后者的典型正向偏壓為0.6V。

圖2. 利用外部肖特基二極管防止閉鎖
不過,這種無鎖定電路仍然存在有缺陷,不僅僅是因為兩只保護二極管所帶來的額外成本。肖特基二極管會讓超過電源電壓0.3V以上的任何電壓通過。對于連接到V+、V-的器件,在電源沒有接通(V+和V-位于地電平)并且輸入電壓始終低于電源線上連接的每個器件的極限值時不存在問題。
但是,這個電路并不能提供過壓保護。舉例來講,如果V+ = 5V,開關輸入端的故障電壓為8V,這時V+就會被上拉到接近7.7V—這對于V+上連接的大多數數字器件來講過高。即使當V+上只有開關本身,并且開關能夠承受這樣的故障電壓,這樣的高電壓還是會通過閉合的開關危及到下游器件。此外,具有多路輸入的開關需要在每個輸入端連接一個肖特基二極管到V+,這樣會增加很多成本和板上空間。
圖3電路提供了一個比較好的過壓保護方案,適合于那些在開關未接通電源之前永遠不會有輸入電壓的應用。一個常規的硅二極管的正向偏壓VD一般為0.7V,這樣在選擇齊納管擊穿電壓Vz1時必須滿足VD + Vz1 < V+。對于負向保護和Vz2也是一樣:|D + Vz2| < |V-|。二極管(齊納管和標準硅二極管)的最高額定電壓必須按照可能的最高故障電壓來選。
圖3. 利用外部二極管提供過壓保護
對于一個持續的過壓故障(而非毛刺),須在地和齊納二極管之間連接一個電阻來限制通過二極管的電流。這種保護的最大缺點是限制了開關的輸入電壓范圍。由于二極管的偏壓有很大差異,二極管網絡的最小/最大限也會有很大的差異。如果按最差的極限情況來設計網絡,就有可能在電壓比電源電壓還低很多的情況下二極管就開始導通,這樣就使開關喪失了滿擺幅特性。
通過在輸入通道中串聯電阻(kΩ級)來限制流過開關中鉗位二極管的電流也可以起到某種程度的保護。不過,過電壓仍然可能威脅到開關下游的器件。串聯電阻顯著增加了開管導通時的通道電阻。這個電阻隨著溫度的改變會給信號帶來誤差,因為來自于開關的泄漏電流會流過這個增大了的導通電阻。
內部保護
在模擬開關內部集成故障保護的方法首先被用于某種類型的多路復用器,它的通道元件包含三個串聯的MOSFET,依次為n溝道p溝道n溝道。這種結構可以為每個信號通道提供±100V的保護(圖4)。隨著輸入電壓接近并超過電源電壓,復用器的導通電阻迅速增大,限制了輸入電流,保護了復用器(以及復用器前后的器件)。對于故障電流的限制同時也阻斷了故障向其他通道的耦合。
圖4. 早期故障保護開關的導通電阻隨信號電壓的變化
串聯MOSFET的方法也可在無電源的情況下提供保護。早期的器件,如MAX388或HI-509A,只工作在±4.5V至±18V,有著較大的封裝、較高的導通電阻(最小350Ω,最高可至3.5kΩ),并且只能通過比電源電壓低大約2V的輸入信號電壓。
對于工作在9V至36V或±4.5至±20V范圍的器件,解決這些問題的第一步就是開發一種新的開關結構,類似于下面即將談到的低電壓故障保護方案。較之三FET串聯技術,新方案最突出的優點是允許滿擺幅工作和更低的導通電阻。內部電路檢測到故障時自動切斷開關,阻止故障穿過開關或復用器到達其他電路。
故障狀態下,由于只有很小的漏電流流入開關或復用器,開關不會因功率耗散而損壞。和早期的3-FET方案相同,基于這種新的工藝和結構的開關/復用器會在斷電情況下返回高阻抗狀態,因而消除了斷電情況下的故障問題。這種器件(包括MAX4511開關和MAX4508復用器系列)適合于需要±40V故障保護的高電壓系統,但不適合于常見的3V和5V系統。這些器件在低電壓范圍內沒有規定特性,它們在5V電源下的Rds(on)會高達數千歐。
低電壓故障保護
故障保護開關家族中的最新成員被優化工作于單極性3.3V或5V電源,或者是雙極性(±3.3V或±5V電源。它們不需要外部保護,具有最多30Ω (±5V電源)或100Ω (+3V電源)的低導通電阻。
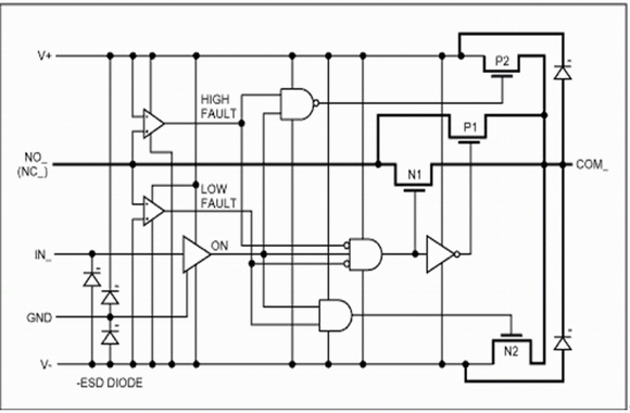
如圖5所示,這些開關由一個n溝道FET (N1)和一個p溝道FET (P1)并聯構成低阻抗輸入到輸出信號通道。只要輸入信號位于電源范圍以內,或不超出電源150mV,就可通過開關到達COM端,因此允許開關滿擺幅工作。
圖5. 低電壓故障保護開關的內部框圖
開關內部的兩個比較器用于監視輸入電壓,它們將輸入電壓與電源電壓V+和V-進行比較。當NO (常開)端或NC (常閉)端上的信號位于V+和V-之間時,開關正常工作。當信號電壓超出電源約150mV時(故障情況),輸出電壓(COM)被限制在電源電壓—保持相同極性且輸入為高阻。這是在故障比較器的控制下實現的,它在故障情況下關閉了N1和P1。故障比較器同時還按照以下規則控制鉗位FET (N2和P2):如果開關閉合時出現了負極性故障,接通N2連接COM到V-。如果開關閉合時出現了正極性故障,則接通P2連接COM到V+。如果開關開路時出現了故障,則輸出呈現高阻。
故障期間,輸入始終呈現為高阻,與開關狀態及負載阻抗無關。最高輸入故障電壓受限于開關元件的極限值,MAX4711系列為±12V。舉例來講,如果MAX4711工作于+5V電源,則在正端可承受的最高故障電壓為+12V,而在負端為-7V (5V + |-7V| = 12V)。該器件能夠在沒有電源電壓的情況下為輸入引腳(NO和NC)提供故障保護,甚至斷電時提供更可靠的保護,在此情況下,故障電壓可接近±12V。邏輯輸入端(IN)的過壓保護正向最高達(V+)+12V,但負向僅能超出負電源一個二極管壓降。輸出端(COM)沒有保護,正如上面所提到的,COM電壓不應超出任何一端電源電壓0.3V以上。
圖6顯示了一個閉合的、具有故障保護的開關在經歷兩個方向的輸入故障電壓期間的輸出情況。通常情況下,在輸入電壓比V+ (或V-)高出150mV約200ns后,輸出(COM)就會等于正(或負)電源電壓減去一個FET的電壓降。當輸入電壓返回到電源范圍以內后,需要再經過一個700ns (典型值)的延遲,輸出方可恢復并跟隨輸入。這個延遲和COM輸出端的電阻和電容有關,而和故障電壓的幅度無關。COM端的電阻和電容越大,恢復時間就越長。

圖6. 故障狀態下的輸入和輸出電壓
應用
除了一些典型應用以外,例如在ATE和工業設備中作為模擬輸入的保護,這些低電壓、故障保護型開關還可以在很多其他應用中用來簡化設計和解決板上空間不足的問題。舉例來講,為了避免切斷整個設備機箱的電源,許多應用要求能夠向一個帶電的底板插入擴展卡。盡管可以用MAX4271這樣的熱插拔控制器來限制卡上的浪涌電流,但其信號線的保護并不容易。當你將板卡插入底板時,底板的數據總線采用5V TTL電平進行通信,這時卡上的數字IC (微控制器,ASIC等)就有可能在5V電源接通前在其輸入端“看到”5V電壓。前面已經提到,這種情況會導致鎖定或板卡損壞。
將低電壓故障保護開關連接在敏感器件和底板之間(圖7)可以提供必要的過壓保護。這些開關在卡上電源電壓接通之前保持COM輸出為高阻態,電源就緒后開關閉合接通底板。開關的保護輸入(NO)面向底板,未接電源時提供±12V的保護,而在電源電壓穩定后也可保護板卡不受底板上的過電壓沖擊。應該注意的是,通常所用的來自于其他供應商的邏輯總線開關并不能提供這種保護。它們可以提供比標準CMOS器件高一些的鎖定電流容限,但不能承受持續的過電壓。
圖7. 熱插拔背板信號
在圖8所示電路中,低電壓故障保護開關在檢測到有外部電源(如墻上適配器)接入時,會切斷內部電源(一節9V電池或兩節串連的鋰電池)。通常情況下,開關由電池通過13引腳供電。低電壓肖特基二極管阻止非充電電池被外部電源充電。
圖8. 當有外部電源接入時電池被切斷
VCC由第10引腳的開關取出,大多數應用中,這個電壓還要由后面的電壓調節器進行調理。一旦檢測到外部電源電壓,微控制器接通開關1和4,斷開開關3。輸出電容C在VCC由開關3切向開關4的過程中為系統提供電源。為了保護電池,當開關4閉合時,必須始終保持開關3處于斷開狀態。外部電源移走后,開關4和1斷開而開關3閉合。當外部電源電壓高于電池電壓,或電池已深度放電時接入外部電源,或C已充電而電池被移走時,故障保護特性可以保證開關正確、安全地工作。





