【導讀】生物電信號包含了有關身體、腦部和肌肉活動等方面的重要信息,而生物電測量前端模擬芯片則是一種專門設計用于測量和采集生物電信號的集成電路芯片。生物電測量前端模擬芯片通過組件共同作用,將微弱的生物電信號放大,濾波并轉換為數字信號,以便后續的數據處理、分析和存儲。因此在醫療、健康監測和科學研究等領域具有廣泛應用。
生物電信號包含了有關身體、腦部和肌肉活動等方面的重要信息,而生物電測量前端模擬芯片則是一種專門設計用于測量和采集生物電信號的集成電路芯片。生物電測量前端模擬芯片通過組件共同作用,將微弱的生物電信號放大,濾波并轉換為數字信號,以便后續的數據處理、分析和存儲。因此在醫療、健康監測和科學研究等領域具有廣泛應用。
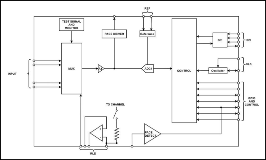
本文將詳細介紹上海芯熾科技集團有限公司的SC2945,該款芯片集成了便攜式低功率心電圖應用的所有特性,內置單通道 24 位 Delta-Sigma (Δ-Σ)模數轉換器(ADC)、 可編程增益放大器(PGA)、內部參考和振蕩器。考慮到對生物電信號的高精度采集和信號質量的保護,SC2945具備了超低功耗、高增益、高采樣率等特性,以確保準確且穩定地捕捉生物電信號。
SC2945功能模塊示意圖
1. 出眾的低功耗優勢
SC2945 擁有420 μW超低功耗的節能芯片,不管電源采用低于或者高于標準電壓的值,工作電流基本不變。使芯片在滿足系統的高性能要求的同時,只消耗相對較低的電流。能在測量生物電信號時有效地降低功耗,延長電池壽命,可以廣泛應用于醫療設備、便攜式健康監測設備、運動生理學研究、高精度數據采樣等領域,為疾病診斷、健康管理和科學研究提供了基礎性的工具和技術支持。
2. 卓越的性能和數據傳輸速率
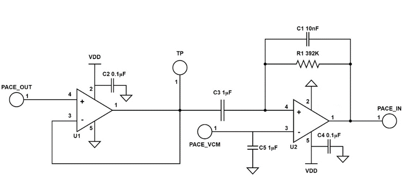
SC2945的數據傳輸速率最高可達16kSPS,大大減少了數據傳輸的時間延遲,可以更精準的處理上升時間100uS以內的起搏偽像,這對于需要進行長時間監測或大規模數據采集的應用非常重要。與此同時,SC2945內置高初始精度(±0.5%)振蕩器,-40℃至85℃溫漂±1%以內。其內置振蕩器溫漂較小的優勢,能夠有效降低溫度變化對振蕩器頻率的影響,使得芯片的信號穩定性更高,減少了溫度對信號質量的干擾,確保數據的可靠性和準確性,即使在溫度變化較大的環境下,芯片的輸出頻率也能保持相對穩定。SC2945內置起搏檢測信號輸出與檢測電路,起搏器用于治療心臟疾病,通過給心臟提供電刺激來維持或調節心跳節律。SC2945通過高靈敏度的輸入通道和強大的信號處理功能,能夠準確地接受和解析起搏器發出的信號,靈活地將起搏信號傳輸至外部監控元件或者通過片外脈沖整形電路送回芯片進行起搏檢測,為醫生提供可靠的數據來進行診斷和治療決策。這種技術對于心臟病、腦疾病等常見疾病的監測和治療至關重要。
SC2945起搏檢測應用電路
3. 獨具優勢的集成和可適用性
SC2945 的 12 檔可編程PGA,最大可以實現96倍輸入增益,能夠輕松捕捉毫伏甚至更微弱的信號,通過設置PGA的增益值,用戶可以在不同的測量場景中優化信號的幅度范圍,也可使得SC2945能夠更好地提高系統的靈敏度和分辨率。得益于優異的抗共模和工頻干擾能力,信號的轉換和放大過程將更加精確和可靠。并且,該芯片兼容 SPI 的串行接口,使工作時序的調試與實現更加簡便。同時也提高了數據傳輸速度,提供了更大的靈活性,適用于復雜的通信需求,其智能化的設計使得它能夠簡化整個系統的開發流程,提升工程師們的工作效率。
SC2945上位機波形測試界面
結語
SC2945作為低功耗生物電測量前端模擬芯片,以其出眾的性能、低功耗和靈活性,完美地適應了現代便攜式醫療設備和可穿戴設備的需求。其準確測量的能力將為醫療健康監測、運動生理學研究和生物反饋等領域帶來突破性進展。
關于上海芯熾
上海芯熾科技集團有限公司2019年8月成立,核心業務聚焦在高端模擬集成電路研發和應用,其產品廣泛用于智能汽車、新能源、通信、工業控制、醫療器械、精密儀器以及各類高端消費電子等領域。
上海芯熾堅持正向設計和源頭創新,致力于為客戶提供國產高性能、高品質模擬集成電路產品。公司技術積累深厚,研發實力強,產品種類齊全,產品線涵蓋各類模數轉換器 (ADC)、數模轉換器 (DAC)、運算放大器、高速接口電路等,有消費、工業、車規和宇航等不同產品等級。此外,公司還可為客戶提供定制化設計服務,以滿足特殊技術和產品需求。
上海芯熾已量產近百款模擬芯片產品,并不斷推出新產品,持續豐富各條產品線。
免責聲明:本文為轉載文章,轉載此文目的在于傳遞更多信息,版權歸原作者所有。本文所用視頻、圖片、文字如涉及作品版權問題,請聯系小編進行處理。
推薦閱讀:
正確的電源穩壓器能最大限度地減少直流電軌噪聲并提高超聲圖像的質量



