【導讀】大功率LED燈串(例如汽車前燈中用的燈串)要求電流恒定,也就是無論環境溫度和輸入電壓如何波動變化,電流都保持穩定。電流穩定可以確保LED燈串的亮度水平恒定,有助于延長其工作壽命。驅動功率LED有幾種解決方案。較完善的分立式方案是將精密并聯穩壓器和功率雙極性晶體管組合,采用電流吸收器配置。
大功率LED燈串(例如汽車前燈中用的燈串)要求電流恒定,也就是無論環境溫度和輸入電壓如何波動變化,電流都保持穩定。電流穩定可以確保LED燈串的亮度水平恒定,有助于延長其工作壽命。驅動功率LED有幾種解決方案。較完善的分立式方案是將精密并聯穩壓器和功率雙極性晶體管組合,采用電流吸收器配置。

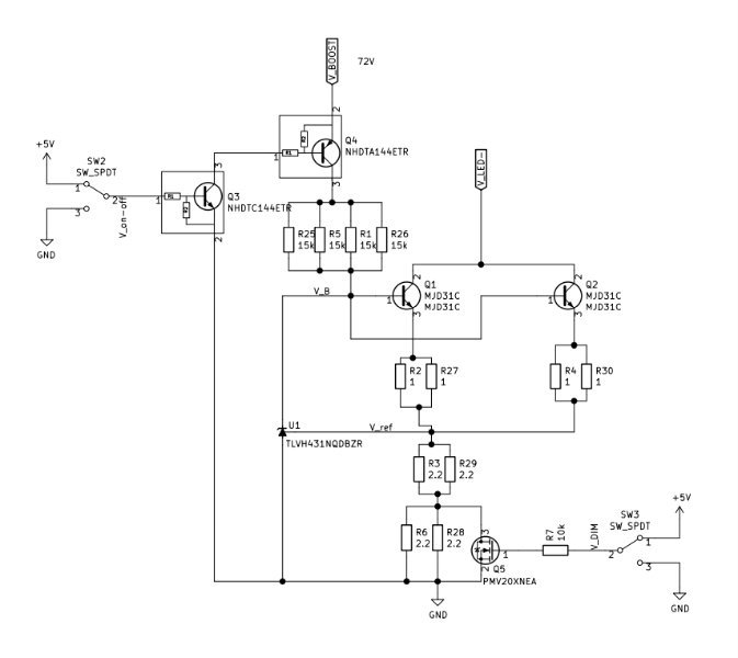
分立式LED驅動電路圖
在升壓轉換器的輸出級使用線性調節,可將24 V電源電壓轉換為72 V,為兩個并聯的LED燈串提供所需的高電壓。兩個并聯的100 V NPN晶體管的基極端子使用可調精度并聯穩壓器控制,使其在線性區域內工作。反饋回路中的電阻決定負載電流的大小,因此最亮工作模式下的總電流消耗為1 A。
使用BJT穩定可靠地工作
通過使用紅外攝像機檢查電路(圖2),可以看到即使在最亮設置下,BJT的溫度也遠遠低于最大允許上限。與集成式解決方案相比,這種分立式方案還為PCB上的散熱管理提供了更多的靈活性。當輸入電壓波動為1 V時,LED燈串的亮度和溫度不會發生變化,表明該解決方案具有穩健性。即使環境溫度攀升到50 ℃,電路仍能可靠運行。

PCB和使用紅外攝像機得到的熱圖像
采用DPAK封裝,熱性能出色
Nexperia的MJD系列功率雙極性晶體管采用DPAK封裝,具有出色的熱功耗,非常適合此應用。該解決方案使用兩個符合汽車標準的MJD31C大功率100 V 3 A NPN雙極晶體管,但對于需要更精密線性穩壓器的應用,則可用增益更高的MJD31CH-Q替代MJD31CA。

這些器件的基極電流均由TLVH431 A級精密并聯穩壓器控制,最大灌電流達到70 mA。在輸出級進行線性調節的另一個優點是不會引入額外的電磁干擾(EMI),這也是汽車環境中的一個關鍵考慮因素。

可持續運行
在大功率LED燈串中實現穩健持續運行,要求無論溫度和輸入電壓如何波動變化,電流都能保持穩定。分立式高電壓電流吸收器拓撲使用Nexperia的MJD系列功率雙極性晶體管以及精密TLVH并聯穩壓器,以高性價比的簡單解決方案來確保LED亮度恒定。
(來源:Nexperia,作者 Nima Lotfi,應用工程師)
免責聲明:本文為轉載文章,轉載此文目的在于傳遞更多信息,版權歸原作者所有。本文所用視頻、圖片、文字如涉及作品版權問題,請聯系小編進行處理。
推薦閱讀:




