【導讀】本技術簡報要求了解如何在典型增益控制電路中配置運算放大器。討論了線性和非線性數字電位器應用。本文給出了將音頻和其他電位計/運算放大器應用從傳統機械電位計轉換為固態電位計所需要求的基本技術概述。還提供了實現數字電位計所需的背景知識,以替代工業控制、音頻和電信等應用中使用的校準和偏置控制中的機械電位計。
本技術簡報要求了解如何在典型增益控制電路中配置運算放大器。討論了線性和非線性數字電位器應用。本文給出了將音頻和其他電位計/運算放大器應用從傳統機械電位計轉換為固態電位計所需要求的基本技術概述。還提供了實現數字電位計所需的背景知識,以替代工業控制、音頻和電信等應用中使用的校準和偏置控制中的機械電位計。
介紹
圖1所示電路提供了一種在反相或同相模式下放大信號的方法。當開關S1關閉,S2導通時,電路表現為常規反相放大器。當S1導通,S2關斷時,信號饋送到運算放大器的同相輸入端,因此電路表現為同相放大器。如果S1和S2是單片模擬開關,則可以通過數字信號實現該電路的控制。
圖1.當S1開路而S2閉合時,該電路是一個增益為-1的反相放大器。當S1閉合而S2開路時,電路為同相放大器,增益為+1。
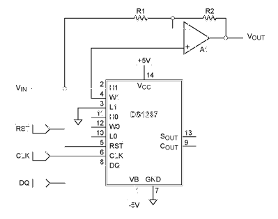
數字電位器簡化電路
可以使用電位計代替開關。當游標處于電位器高端時,選擇同相模式;當它在另一端時,選擇反相模式。使用DS1267等線性數字電位器,如圖2所示,不僅可以對放大器的極性進行數字控制,還可以對放大器的增益進行數字控制。由于許多數字電位計采用雙配置,因此允許電路中使用“額外”電位器來完成此信號處理任務。電位器的游標值通過由/RST、CLK和DQ組成的3線接口寫入。游標值為000000000時,游標將游標設置為電位器的低端,使其成為反相(增益 = -1)電路。游標值為11111111會將游標設置為電位器的高端,使電路處于同相(增益 = +1)配置。這些值之間的游標設置將導致增益掃描從+1變為-1。
圖2.使用數字電位計代替S1和S2,可以將該電路增益的數字控制從-1掃描到+1。DS1267的一個特點是,當游標位于電位器中央時,它上電,使反相輸入和同相輸入的電平相等。這會導致運算放大器沒有輸出,從而產生有效的上電靜音功能。
其他功能
該電路的另一個特點是,當DS1267首次上電時,游標自動設置為電位器的中點。這導致將相等的信號發送到運算放大器輸入端,導致運算放大器輸出沒有信號 - 實際上,創造了上電靜音功能!
本電路配置可以使用DS1802等對數電位器,但由于對數錐度,無法實現從反相增益到同相增益的平滑過渡。可以進行一些增益控制,但兩種工作模式之間并不對稱。盡管如此,只需在電位器的高端和低端之間跳動即可在-1和+1增益之間完成切換動作,因此可以使用“額外”電位器代替模擬開關。
免責聲明:本文為轉載文章,轉載此文目的在于傳遞更多信息,版權歸原作者所有。本文所用視頻、圖片、文字如涉及作品版權問題,請聯系小編進行處理。
推薦閱讀:





