【導讀】本文介紹的就是如何設計過載指示器,本文的電路使用了分開了電源,它對于音頻放大器和運算放大器電路是有用的。有興趣的童鞋可以看看,學習學習!
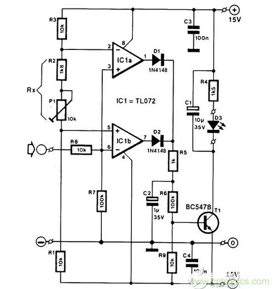
兩個運算放大器被作為比較器來顯示AP信號過多量,無論是正極還是負極,就算是這個信號不對稱。P1為了兩個運算放大設定了參考電壓。這個電路使用了分開了電源,它對于音頻放大器和運算放大器電路是有用的。

發布時間:2015-03-15 責任編輯:sherryyu

我愛方案網 ICGOO元器件商城 創芯在線檢測 芯片查詢 天天IC網 電子產品世界 無線通信模塊 控制工程網 電子開發網 電子技術應用 與非網 世紀電源網 21ic電子技術資料下載 電源網 電子發燒友網 中電網 中國工業電器網 連接器 礦山設備網 工博士 智慧農業 工業路由器 天工網 乾坤芯 電子元器件采購網 亞馬遜KOL 聚合物鋰電池 工業自動化設備 企業查詢 工業路由器 元器件商城 連接器 USB中文網 今日招標網 塑料機械網 農業機械 中國IT產經新聞網 高低溫試驗箱
關閉
關閉