【導讀】基于服務廣大電子愛好者,小編這里整理了關于RS485收發連接器電路的參考設計,為電路設計者提供思路,在實際使用中需要大家驗證。對于想入門電子或者剛接觸電子的小白們,這篇經典之作可是不容錯過的好指導書哦!
RS-485標準在工業控制、電力通訊、智能儀表等領域中使用廣泛。但是,在工業控制等現場環境中,情況復雜,常會有電氣噪聲干擾傳輸線路;在多系統互聯時,不同系統的地之間會存在電位差,形成接地環路,會干擾整個系統,嚴重時會造成系統的災難性損毀;還可能存在損壞設備或危害人員的潛在電流浪涌等高電壓或大電流。因此,對RS-485接口的隔離是非常有必要的。
隔離RS-485接口電路
我們經常采用的485接口隔離電路是利用三個光耦隔離收發及控制信號,加上485收發器共需要4片IC,且采用光耦隔離需要限流及輸出上拉電阻,必要時還會使用三極管驅動。設計電路繁瑣,耗費時間長,如果沒有之前使用光耦的經驗,那么在選用光耦限流及輸出上拉電阻方面會耗費很多不必要的時間;且光耦的輸出信號上升時間較長,在與數字I/O端口相接時,需另加施密特整形才能保證信號的波形符合標準,如在FPGA、DSP等系統中的應用。
ADM2483是內部集成了磁隔離通道和485收發器的芯片,內部集成的磁隔離通道原理與光耦不同,在輸入輸出端分別有編碼解碼電路和施密特整形電路,確保了輸出波形的質量。且磁隔離功耗僅為光耦的1/10,傳輸延時為ns級,從直流到高速信號的傳輸都具有超越光耦的性能優勢。內部集成的低功耗485收發器,信號傳輸速率可達500Kbps,后端總線可支持掛載256個節點。具有真失效保護、電源監控以及熱關斷功能。
要實現隔離RS-485接口的電路設計只需在ADM2483的電源與地之間接一個104的去耦電容即可。當然,DC-DC隔離電源是必不可少的。其電路連接如下圖:

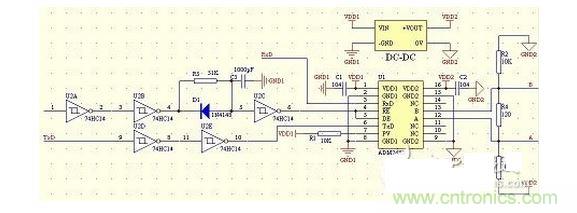
信號自收發電路
信號自收發電路我們采用74HC14芯片,利用它的施密特波形翻轉性能來控制RE、DE引腳,以實現信號的自收發。其電路連接如下圖:

如圖所示,MCU的發送信號經過施密特觸發器反向后輸給DE和RE腳,發送數據引腳TxD接地。
當有高電平信號發送時,經反向變為低電平信號,DE/RE引腳輸入為低電平,使發送驅動器禁止,總線為高阻狀態,此時由A、B總線上的上拉電阻產生高電平輸出。當有低電平信號發送時,經反向變為高電平信號,DE/RE引腳輸入為高電平,使發送驅動器工作,由于TxD引腳端接地,為低電平,這樣就將低電平發送至總線。
僅為實現RS-485接口的自收發功能,在實際應用中,應根據使用情況作出相應的修改。此收發電路也有不足之處,當在連續發送高電平時,ADM2483的DE/RE引腳處于接收狀態,所以,此時的發送端和接收端都處于接收狀態,這時的總線是空閑狀態,是允許各節點發送數據的,因此一般在主從式的網絡結構中采用此方法。在網絡上也有不同的幾種實現RS-485收發器自收發的方案,分別有以下幾種:
[page]
利用三極管反向原理實現
電路如下圖:

當不發送數據時,TxD信號為高電平,經V1反向后使ADM2483于接收狀態。當發送數據時,TxD為高時,經V1反向,使發送驅動器禁止,總線為高阻狀態,此時由A、B總線上的上拉電阻產生高電平輸出。TxD為低時,經V1反向,使發送驅動器工作,由于TxD引腳端接地,為低電平,這樣就將低電平發送至總線。
采用這種電路時,需要程序保證不同時進行接收和發送的操作。
利用555定時器,其原理于以上電路類似,電路圖如下:

555定時器為邊沿觸發,當TxD發送高電平時,555定時器OUT引腳輸出低電平,當TxD發送低電平時,555定時器OUT引腳輸出高電平,當TxD轉為高電平時,OUT引腳輸出的高電平狀態會延遲一會再轉入低電平,以確保發送數據的正確性。
[page]
采用74HC14和RC電路實現,此電路是對單純使用74HC14實現自收發電路的改進,增加了RC充放電電路,減少總線處于空閑狀態的時間,電路如下圖:

當TxD信號為高電平,則通過電阻為電容充電,其充電時間為T,該時間應設置為串口發送一個字節所需要的時間,由R,C參數來確定。當電容充滿后,則DE/RE為低電平,使ADM2483處于接收狀態。在發送數據時,TxD起始位產生第一個下降沿,使電容經過二極管進行快速放電,使DE/RE很快變為高電平,ADM2483處于發送狀態。在發送過程中, 當TxD變成高電平時,電容通過電阻緩慢充電,使DE/RE仍然保持在發送狀態,可有效吸收總線上的反射信號。當RC充電結束,使DE/RE轉入接受狀態時, 總線上的上拉、下拉電阻將維持TxD高電平的發送狀態,直至整個bit發送結束。
當數據發送完畢以后,TxD變為高電平,RC又開始充電,即經T時間后,ADM2483又轉換為接收狀態。以上所有電路均為參考電路,為電路設計者提供思路,在實際使用中請再次驗證,以確保電路的穩定及不會對系統造成破壞。對于電路損壞造成的損失,概不負責。





