【導讀】本參考設計使用納芯微的單通道隔離柵極驅動器NSi6801、高精度隔離電流采樣運放NSi1300、高精度隔離電壓采樣運放NSi1311、數字隔離器NSi8210、隔離誤差放大器NSi3190,結合使用C2000系列LAUNCHXL-F28379D的軟硬件控制平臺共同實現逆變主拓撲,實現三相電機在典型輸入電壓下穩定運行。

隔離驅動器NSi6801的相關電路配置
本方案采用高邊門極驅動與低邊門極驅動互鎖的結構形式,正常運行時高電平和低電平的PWM信號是互補的,有效避免上管下管有被信號觸發同時導通的隱患。電壓緩沖器SN74ATC244的高邊PWM信號驅動NSi6801的陽極,電壓緩沖器SN74ATC244的低邊PWM信號驅動NSi6801的陰極。

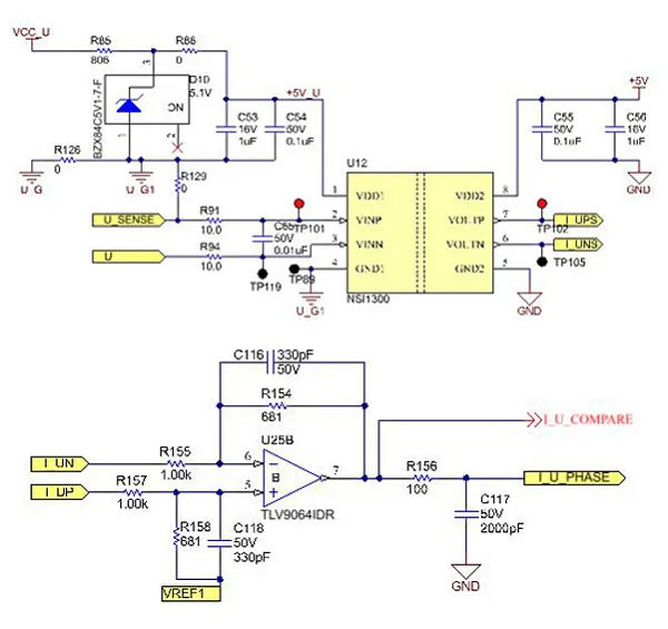
三相電流的采樣NSi1300的相關電路配置
高精度采樣電阻的差分電壓作為隔離放大器NSi1300的輸入。NSi1300支持±250mv輸入范圍,本設計可以測量高達25A的峰值電流。選用10毫歐, 精度1%, 功率等級為4W,封裝為2532的貼片電阻串入母線。

NSi1300輸出的電壓通過雙端轉單端的差分比例運放,將經過折算的采樣電壓轉成在MCU的3.3V輸入范圍內的單電平電壓,以圖中示例闡明從采樣到進MCU信號的計算關系式:
相關產品特性
單通道增強型隔離柵級驅動器NSi6801
?電流型輸入,兼容光耦驅動
?±5A 驅動能力
?加強絕緣,CMTI大于150kV/μs
電流檢測隔離運放NSi1300
?高精度( 最大±0.2mV 偏置誤差;最大±0.3% 增益誤差)
?310kHz帶寬, 72dB SNR @100kHz
電壓檢測隔離運放NSi1311
?高精度( 最大±0.2mV 偏置誤差;最大±0.3% 增益誤差)
?310kHz帶寬, 72dB SNR @100kHz
數字隔離器NSi8210
?10ns傳播延時10ns傳播延時
?CMTI大于150kV/μs
隔離誤差放大器NSi3190
?兼容SinkSource電流型及電壓型反饋
?400kHz的高增益帶寬
免責聲明:本文為轉載文章,轉載此文目的在于傳遞更多信息,版權歸原作者所有。本文所用視頻、圖片、文字如涉及作品版權問題,請聯系小編進行處理。
推薦閱讀:



