【導讀】我們的機電式叮當門鈴的按鈕已在很多年前被具有多個鈴聲的無線門鐘琴取代。它帶有兩個遠程站,大大增加了門鈴的范圍。不幸的是,所有東西都由電池供電,當電池耗盡時,鐘琴變得不可靠。而且,由于訪客按下按鈕時聽不到任何聲音,因此也容易使訪客感到困惑。在我們家門口,郵遞員總是響兩次。
當我最近開始嘗試家庭自動化時,這是一個更新門鈴并將其集成到系統中的好機會。為了避免走線,我選擇了門鈴和家庭自動化控制器之間的Wi-Fi連接。
舊的鐘聲本身及其連接線(包括電源)都保留在原位。事實證明,這很實用,因為該鐘聲在內部提供了足夠的空間,以適合家用無線門鈴接口并為其供電。
我不想拋棄正在工作的無線門鐘琴,而是決定將其按鈕用于新連接的門鈴。這樣,我最終得到了三代Wi-Fi連接的門鈴/鐘琴,它可以播放幾種數字鈴聲中的一種,并在向云發送通知的同時生成機械的叮當聲(或執行其他一些有用的操作)操作),請參見圖1。

圖1:如何將基本的門鈴變成復雜的連接門鈴系統。
建立門鈴界面
對于Wi-Fi門鈴接口,我選擇了一個基于ESP8266的NodeMCU板(圖2),因為它具有我想使用的模擬輸入(請參見下文)。

圖2:NodeMCU模塊在其模擬輸入上具有一個分壓器,該分壓器將輸入電壓除以3.2。
而且,它不需要USB到串行轉換器,因此,除了烙鐵外,該項目不需要任何專用工具。
如上所述,無線門鐘琴的按鈕使用現有的舊電線連接到門鈴接口。因為按鈕在外部并且暴露在元件外,所以我用串聯電阻,濾波電容器和鉗位二極管保護了連接。
由12伏(AC)供電時,門鈴的螺線管大約需要1安培的電流。對于鐘琴的微小觸覺按鈕(這種觸點通常最多只能處理50 mA左右),這實在太多了,但是通過繼電器或功率晶體管就可以完成。我使用了一個很小的5伏繼電器,該繼電器由MCU通過晶體管控制,周圍擺著。
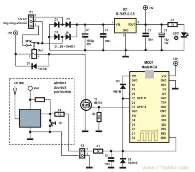
完整的原理圖如圖3所示。

圖3:門鈴接口需要干凈的電源。連接到按鈕的銷需要一些保護,因為按鈕位于按鈕暴露在外部的位置。
監控電池電壓
鐘琴按鈕的電線直接連接到按鈕上拉電阻的冷端。這意味著當不按下按鈕時,電線會承載安裝在按鈕外殼內的電池電壓。因此,我不僅將導線連接到MCU的GPIO引腳,而且還連接到其模擬輸入。這使家庭助理可以隨時注意無線門鈴的電池電量以及中繼門鈴鈴聲消息。這是可行的,因為鐘琴的無線范圍與電池電壓成正比。當電壓太低時,將無法再訪問遠程站,并且系統變得不可靠。
注意,當然可以使用模擬輸入來檢測按鈕的按下以及監視電池電量,但這會使固件復雜化。通過添加否則留下的GPIO引腳,這種復雜性消失了。
電源供應
電源需要引起注意,因為舊的蜂鳴器只有12伏變壓器,而繼電器和NodeMCU板則需要5伏直流電。
蜂鳴器的螺線管對于變壓器來說是很重的負載,并且在激活時會使變壓器的輸出電壓下降。一個大的儲能電容器可以濾除螺線管引起的驟降。沒有它,NodeMCU模塊將在每次按下按鈕時重新啟動。
5伏調節器是與7805兼容的小型開關模式調節器,有助于避免散熱問題。
還添加了電源指示燈,因為NodeMCU板上沒有一個電源指示燈,事實證明它很實用。
通過將門鈴接口電路分布在兩個原型板上(一個用于電源,另一個用于其余),我設法將其全部緊緊地安裝在舊報時的外殼內(圖4)。

圖4:門鈴接口構建在兩個板上,使其適合舊的門鈴。
如果你按照本文中介紹的步驟操作,那么你現在將擁有一個可以連接Wi-Fi的門鈴在家庭助理中自動化。您可以使它做更多(有用的)事情,而不是點亮LED,這將由你自己決定。本文介紹了入門的基本原理,現在您可以根據自己的需要來改進和改進它們。
推薦閱讀:





