中心議題:
- LDO的基本原理
- LDO的選用原則
- LDO在開關電源設計上的應用
本文介紹了低壓差線性穩壓器(LDO)的基本原理及選用原則,并將其應用于開關電源設計之中。這種設計方案簡化了開關電源的多路輸出設計,減小了負載調整率,有效地抑制了電磁干擾(EMI),并加強了開關電源的過流保護功能。
電源是各種電子設備必不可缺少的組成部分,其性能的優劣直接關系到電子設備的技術指標及能否安全可靠地工作。目前常用的直流穩壓電源分線性電源和開關電源兩大類,由于開關電源內部關鍵元器件工作在高頻開關狀態,本身消耗的能量很低,開關電源效率可達80%~90%,比普通線性穩壓電源提高近一倍,目前已成為穩壓電源的主流產品。本文介紹一種應用低壓差線性穩壓器(LDO)優化開關電源的設計方案,并對該方案的可行性通過實驗加以驗證。
LDO的基本原理
低壓差線性穩壓器(LDO)的基本電路如圖1所示,該電路由串聯調整管VT、取樣電阻R1和R2、比較放大器A組成。

圖1:低壓差線性穩壓器基本電路
取樣電壓加在比較器A的同相輸入端,與加在反相輸入端的基準電壓Uref相比較,兩者的差值經放大器A放大后,控制串聯調整管的壓降,從而穩定輸出電壓。當輸出電壓Uout降低時,基準電壓與取樣電壓的差值增加,比較放大器輸出的驅動電流增加,串聯調整管壓降減小,從而使輸出電壓升高。相反,若輸出電壓Uout超過所需要的設定值,比較放大器輸出的前驅動電流減小,從而使輸出電壓降低。供電過程中,輸出電壓校正連續進行,調整時間只受比較放大器和輸出晶體管回路反應速度的限制。
應當說明的是,實際的線性穩壓器還應當具有許多其它的功能,比如負載短路保護、過壓關斷、過熱關斷、反接保護等,而且串聯調整管也可以采用MOSFET。
LDO的選用原則
1. 輸入輸出電壓差
輸入輸出電壓差是低壓差線性穩壓器最重要的參數。在保證輸出電壓穩定的前提下,該電壓差越低,線性穩壓器的性能越好。比如,5.0V的低壓差線性穩壓器,只要輸入5.5V,就能使輸出電壓穩定在5.0V。
2. 最大輸出電流
用電設備的功率不同,要求穩壓器輸出的最大電流也不相同。通常,輸出電流越大的穩壓器成本越高。為了降低成本,在多只穩壓器組成的供電系統中,應根據各部分所需要的電流值選擇適當的穩壓器。
3. 負載調整率
負載調整率是眾多電源設備一個非常重要的參數,它反映了電源抑制負載干擾的能力,負載調整率越低,輸出負載對輸出電壓的影響越小,LDO的品質就越好。
4. 接地電流
接地電流IGND是指串聯調整管輸出電流為零時,輸入電源提供的穩壓器工作電流。該電流有時也稱為靜態電流,但是采用PNP晶體管作串聯調整元件時,這種習慣叫法是不正確的。通常較理想的低壓差線性穩壓器的接地電流很小。
5. 輸出電容器
典型LDO需要增加外部輸入和輸出電容器。利用較低ESR的大電容器一般可以全面提高電源抑制比(PSRR)、噪聲以及瞬態性能。陶瓷電容器通常是首選,因為它們價格低而且故障模式是斷路,相比之下鉭電容器比較昂貴且其故障模式是短路。輸出電容器的等效串聯電阻(ESR)會影響其穩定性,陶瓷電容器具有較低的ESR,大概為10 mΩ量級,而鉭電容器ESR在100 mΩ量級。另外,許多鉭電容器的ESR隨溫度變化很大,會對LDO性能產生不利影響。電容的具體應用需要咨詢LDO廠商以確保正確實施。
6. 封裝
選擇LDO產品時應考慮LDO的散熱,負載大的LDO應盡可能選擇大封裝,這樣有利于LDO性能穩定。
[page]
LDO應用于開關電源設計
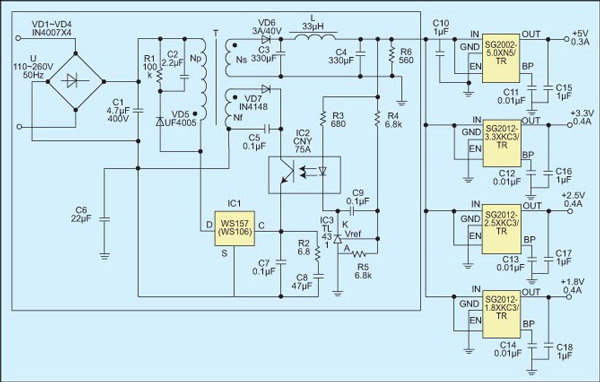
遵循以上原則,本文選擇哈爾濱圣邦微電子有限公司生產的SG2002和SG2012系列LDO。
應用LDO于開關電源的電路如圖2所示,圖中虛線部分是開關電源通常采用的電路,它可以給LDO提供+6V/1.5A的輸出電壓/電流。該電源應用SG2002-5.0XN5/TR、SG2012-3.3XKC3/TR、SG2012-2.5XKC3/TR以及SG2012-1.8XKC3/TR分別生成+5.0V/0.3A、3.3/0.4A、2.5V/0.4A以及1.8V/0.4A電壓/電流。圖中LDO芯片的輸入端和輸出端接有1uF的瓷片電容,以此提高LDO的穩定性。在每個LDO的BP端接上一個0.01uF的瓷片電容,可以有效地降低LDO的輸出噪聲。

圖2:LDO應用于開關電源原理
LDO在開關電源中的作用
1. 簡化開關電源設計
開關電源多路輸出一般通過增加高頻變壓器反饋端來實現,這使得開關電源在設計過程中增加了設計者的工作量。應用LDO作為開關電源的輸出終端,可以極大地簡化開關電源的設計,縮短開發周期。
2. 提高開關電源的負載調整率
LDO是來穩定電源電壓的專用芯片,目前有很多公司設計的LDO的負載調整率非常小。應用LDO可以大幅度地降低開關電源負載調整率。
3. 有效濾除開關電源電磁干擾,減小紋波輸出
開關電源的突出缺點是產生較強的EMI。EMI信號既具有很寬的頻率范圍,又有一定的幅度,經傳導和輻射會污染電磁環境,對通信設備和電子產品造成干擾。如果處理不當,開關電源本身就會變成一個干擾源。LDO有較高的電源抑制比,且LDO是低噪聲器件,因此應用LDO可以有效地濾除開關電源EMI,減小紋波輸出。
4.為開關電源提供過流保護
盡管許多PWM控制芯片本身具有過流保護功能,但LDO的過流保護功能可以提升開關電源的安全系數。
試驗分析
下面通過以下兩個實驗來驗證該方案的可行性:
1.測量負載調整率
實驗電路如圖3所示。由電子負載依次拉出0mA到400mA的電流,在每個負載點記錄下開關電源的輸出電壓。測試數據經過處理,可以得出圖4所示的圖表。該圖充分說明,LDO優秀的負載調整率已經被完全移植到開關電源上。換言之,LDO極大地提高了開關電源的負載調整率。

圖3:開關電源負載調整率測試電路
2.輸出紋波的測量
分別在開關電源的LDO輸入端和輸出端接上示波器,可以得出圖5所示的波形。其中Ch1是LDO入口處的輸出波形,而Ch2是LDO出口處的輸出波形,即開關電源的最終輸出波形。
由上圖可以看出,LDO有效地濾除了開關電源EMI信號,相對于搭建常規EMI過濾器來講,應用LDO更簡單可靠。





